【模电】0014 运放自激振荡和消除(补偿)
一般我们讨论的负反馈放大电路多关注其幅频特性(也就是它的增益);而对其相频特性关注的不多,这主要是因为,一个放大电路如果它工作状态是稳定的,其输入和输出相差一定的相位对分析它的特性并不影响,只是相当于信号延迟了一点时间。
注意这里有个前提条件,就是放大电路工作是稳定的,也就是说它不会自激振荡。这一节我们分析一下负反馈放大电路自激振荡相关的问题。
1)自激振荡产生的原理
我们先回顾一下负反馈放大电路的基本原理框图:

如图中,负反馈放大电路在引入了反馈量之后,放大电路的净输入Xid将减小,所以Xi和Xf是同相位的,也就是通过基本放大电路A和反馈网络F的处理之后,信号变化了整数个周期,有相移角φa+φf=2n*180°。
上面的分析,是基于信号处于中频区域,电路中的电抗性元器件影响不明显;当信号处于高频或低频区时,电路中的电抗性元器件的影响增大,基本放大电路的增益A和反馈网络的反馈系数F的相位都会随频率产生变化,会使得Xf与Xi不再同相位,产生附加相位。
当在某一频率下,A和F的附加相位达到180°时,就会使得φa+φf = (2n+1)*180°,即Xf与Xi变成了反相,放大电路由负反馈变成了正反馈!
进一步地,当正反馈较强时,以至于达到-Xf=Xid时,则此时电路没有输入,也能产生输出信号,即发生了自激振荡。
以自激振荡的条件分析,当-Xf=Xid时,因为Xid·A·F=Xf,则环路增益A·F = -1(这里A和F都是复数),也就是它满足幅值条件和相位条件:|A·F| = 1 且 φa+φf = (2n+1)*180°。为了突出附加相位的关系,相位条件也常写成Δφa+Δφf =±180°。
所以,在满足上述幅值条件和相位条件时,电路可以保持振荡的状态。另外,一般情况下,当相位条件满足Δφa+Δφf =±180°,且|A·F| > 1时,更容易起振,此时电路更容易由一个小幅振荡越变越大,最终达到电路的电源可提供的最大振幅。
2)稳定工作的条件
由上一节分析,自激振荡的条件需要满足相位条件、幅值条件,所以,如果想要抑制电路自激,只要破坏任意一个条件即可,即要求|A·F|>=1时|φa+φf|<180°,或者当φa+φf=±180°时|A·F|<1。
我们在环路增益A·F的波特图上进行分析,如图是一个放大电路的环路增益波特图示例:

我们将|A·F|和φa+φf的图形横坐标(频率)对齐,然后比对。
当|A·F|=1时,也即20lg|A·F|=0时,频率为f0,对应到附加相移φa+φf图形上,可以看到此时相移是小于180°的,所以不会自激振荡。也可以通过相位条件反推,当相位条件满足时,频率为图中f180,对应到幅值图形中,可以看到增益Gm的对数是小于0的,即|A·F|<1,也不会自激振荡。
图中增益为0dB的相位与180°的差值φm称为相位裕度,Gm与0dB的差值称为增益裕度。工程上一般要求φm>=45°或Gm<=-10dB,以保证电路在外界干扰、环境变化、电路参数等条件变化时仍能保持良好的稳定性。
下面我们以几个简单的例子来说明一下
a)不满足自激条件的电路仿真
如下图,是一个简单的电压跟随器电路,负载是一个纯电阻:


我们使用波特图仪仿真出它的环路增益波特图,第一个图是幅频响应,第二个图是相频响应。
可以看到,第一幅图中,这个电路的环路增益始终比0dB小(最大为-0.004dB,频率到1.9MHz时约为-10.9dB),所以不会自激振荡。
另一方面,第二幅图中,相频响应要到2.98MHz才能使相移到145°左右,而此时幅频响应是要远小于0dB的,所以也不会自激振荡。而且这个电路有比较大的相位裕度和增益裕度。
b)可能自激的情况
如下图,仍然是同样的电压跟随器电路,但是负载是一个电阻并联电容:


我们知道,运放驱动电容性负载,是很容易发生振荡的,实际分析情况如何呢?
可以看到,第一幅图中,这个电路的环路增益起始为0dB,之后有一个升高的尖峰,此区间增益是大于0dB的;到9.205kHz时降为1.75dB,此时仍然是大于0dB的。
另一方面,第二幅图中相频响应在9.205kHz时,相移为-179.4°,接近-180°,此时是非常容易自激振荡的。
3)运放自激振荡的补偿
运放自激振荡时,一般可以通过以下几种方法解决:
a)当振荡由分布电容、电感等引起时,可通过反馈端并联电容,抵消影响
如下图,反相比例放大电路中,输入处有分布电容Cin,这个电容会引起一定的相位滞后,在一定频率下会使得电路振荡;解决办法是在反馈电阻R2上并联一个电容Cf,称为相位超前补偿;增加Cf后可以使得0dB点的频率后移。一般Cf取值为几pf至几十pf,大于Cin即可。

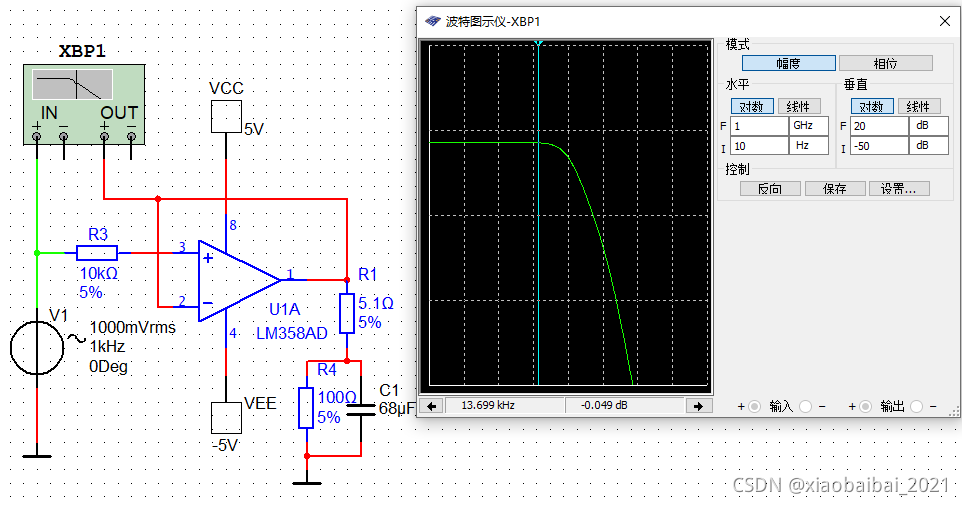
b)振荡是由于运放驱动容性负载引起,可以在输出端串接小电阻消除
运放驱动容性负载,会使得反馈信号滞后,可以在输出处串接一个小电阻,减弱电容对反馈信号的滞后作用;这属于环路外补偿。如下仿真图:


和上一节的容性负载波特图比较,可以看到,在有容性负载的输出处串联了一个5.1Ω的小电阻后,已经没有大于0dB的点,而且相位裕度也很大。
c)降低环路增益
前两种方法都是通过调整电路的相位来实现的,某些时候,可以降低电路的环路增益(即减少反馈量,增大闭环增益)来解决振荡问题。如某些种类的运放在闭环放大倍数小于1时,不能稳定工作,此时可以调整参数,增大其闭环增益A(即减小F),则可以稳定工作。
欢迎关注我的公众号,获取仿真文件,文章同步更新:

浙公网安备 33010602011771号