初试数字化转型,某服装公司成功提升业务全流程效率
艾瑞咨询《2020年中国企业数字化转型路径实践研究报告》中说到,数字化转型的核心本质是利用数字“复制、链接、模拟、反馈”的优势,实现企业转型升级。数字化不是目的,转型才是。因此,企业在布局数字化转型时,面对各界多样的声音,要回归企业的本质,从“降本、增收、提效”等企业核心目标出发,思考如何转型,如何组织,如何实施。企业数字化转型的首要工作是在正式启动转型之前“摸清家底”,避免盲目转型。
该报告中还提到,在数字化转型过程中,企业需增强自己在数字化转型中的自主性,第三方天然存在“反馈不及时、调整不敏捷和安全隐患”的问题。因此,企业在数字化转型的过程中,尤其是后期,需要提升自己的自主性,不能完全依靠第三方厂商。对于IT力量较为薄弱的企业,“低代码”提供了相应的解决方案。它将代码可视化,使业务人员通过拖拉拽的方式即可搭建企业自己的数字系统,而且在之后的过程中随时可以根据自身的变化进行更新。
某服饰有限公司是一家集研发、生产、仓储、销售于一体的企业,致力于为广大做亚马逊、速卖通、eBay、wish、敦煌网、阿里巴巴国际、自主外贸官网的企业,以及广大做跨境电商的朋友们提供优质好货源,与客户在外贸的道路上互利共赢。
该公司的数字化转型起步较晚,面对公司内部多方面的管理难点,一直束手无策。人工管理内部整体运作,数据储存散乱、不够系统化,生产物料的浪费情况得不到有效管控……这些都是传统服装制造与外贸商普遍面临的严峻问题。
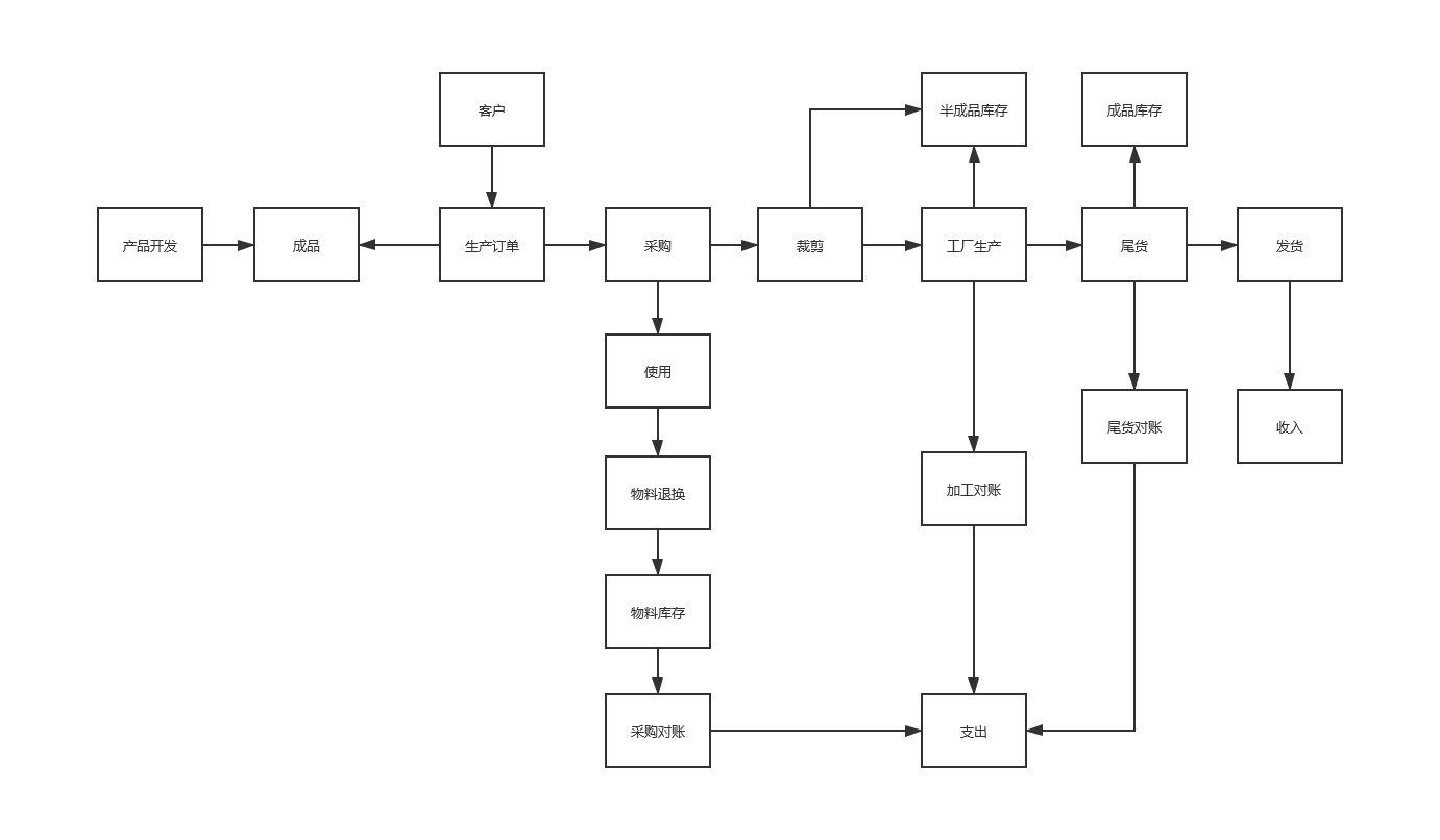
为了使内部流程正规化、系统化,该公司决定尝试信息化管理,用系统代替人工来把控业务流程;将销售、产品、订单、生产、库存、采购、财务等数据打通,实现过程、进度、数据协同化、透明化。
信息化管理的改革需要一步步来,而目前亟待解决的问题主要有:设计流程进度管控、生产流程进度跟踪、物料管理、计划物控等。考虑到低代码开发的灵活性并出于后续转型的需要,该公司最后选择了Y o n B u i l d e r低代码开发平台,并搭建出一套覆盖服装生产全流程的系统。它包含产品管理、订单管理、生产管理、采购管理、供应商管理、库存管理、财务管理七大板块。

1.开发进度跟踪
以前,产品开发的过程主要以文档形式管理。当产品开发时间长了之后,员工累积的文件量很大,查找难度高,数据也杂乱。而现在,系统里有针对设计师开发流程的管控应用,帮助设计部和决策层更及时地掌握各款开发进度完成时间。
产品开发完成后,系统就会自动生成产品信息,其对应地所有相关数据也会由工作流统一带入成品信息。由此,人工重复录入信息地工作得以彻底智能化自动化,大大降低人工处理环节地错误率,提高工作效率。
2.订单管理
原本地生产下单环节会产生大量地excel表格,需要由专人负责数据整理排版,耗时耗力。而现在,员工只需在生产订单应用里下单。如果要追加订单,也可以在同一页面操作。
相关生产进度及交货数量则在每一步工作完成时,由工作流自动同步至生产单内。生产单内会显示相关内容明细数量,各环节员工仅需完成各自工作,填入相关数据,其余数据都将由工作流自动带入完成。至于订单进程,它会随着每一步环节地完成而自动更新,让销售部门更准确地把控每张生产单进度。
3.采购管理
业务员生效订单后,需要提交采购申请;而系统会根据开发物料生成采购明细,并自动写入采购申请单。同时,采购人员自行判断是否沿用之前所购的物料,一边根据实际市场行情更换供应商物料。
在整个生产流程中,每个环节都会设置对应完成时间。如果某个环节未能按时完成,系统都会自动提醒对应负责人,从而把控每个流程的节奏,树立负责任、有契约精神的工作氛围。
该公司借助Y o n B u i l d e r,构建完备的业务管理系统,实现过程、进度、信息数据联动。利用自动化工作流减少重复易错的工作量,解放劳动力。部门间能实时知晓彼此的工作进度,协作效率得以提高。有了初试信息化管理的成功,相信该公司会继续探索更高效、适合自己的信息化管理方式,不断提升业务管理水平。

浙公网安备 33010602011771号