插入
不改变树原来的结构,小的插到左边,大的插到右边。


以此类推:

查询
和插入一样,小的往左找,大的往右找

删除
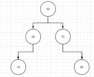
- 叶子节点(不存在后继结点):直接删除
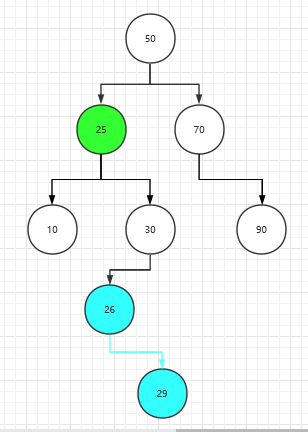
- 存在后继节点:使用中序遍历的后继结点取代要删除的节点
- 后继节点存在右子树:将此右子树移到该后继节点的位置。
- 后继结点不可能存在左子树,若存在则不是后继结点
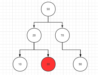
红色代表要删除的节点;绿色代表后继节点;蓝色代表后继结点的右子树

50的后继节点是70,但是70存在右子树。

其他例子
删除叶子节点(不存在后继结点)


存在后继节点
1 后继节点无右子树




2 后继结点有右子树

