java-springboot某高校学生公寓管理系统 基于SpringBoot的高校宿舍智慧管理平台的设计与实现 SpringBoot+Vue校园住宿服务一体化系统开发实战计算机毕业设计 - 教程
java-springboot某高校学生公寓管理系统5gmzwim2计算机毕业设计(配套有源码 工具 mysql数据库 论文)
本套源码可以在文本联xi,先看具体系统功能演示视频领取,可分享源码参考。
新生报到那天,宿舍楼前人山人海:人工分钥匙、纸质登记、排队缴费、报修找不到维修工……传统公寓管理把80%的时间耗在重复录入和签字上。把流程搬上浏览器,让数据替宿管跑腿,成为高校后勤最迫切的“减负”诉求。这套“Java-SpringBoot学生公寓管理系统”因此诞生——用一台普通电脑、一条校园网,就能完成从迎新入住到毕业退宿的全生命周期管理,真正把“钥匙”交到数据手里。
系统把日常业务拆成18个高频作用,点开即用:
学生信息电子档案(学号、性别、手机、头像一键导入导出)
楼栋与宿舍资源库(楼号、楼层、床位总量、空余量实时计算)
入住办理(批量分配、单人调整、入住时间自动记录)
暑期留宿申请(线上填原因、后台一键审核、留宿名单秒导出)
换寝室申请(冲突检测、床位锁定、原宿位立即释放)
报修申请(文字+图片上传、处理状态颜色提示)
报修处理与维修记录(派工、接单、完工闭环,可追述历史)
水电费账单(按月批量生成、单宿拆分、支付状态双色标记)
卫生评分(地面、床位、厕所等5项打分,平均分自动排名)
违章电器登记(拍照留证、处理意见、学生签字电子档)
晚归/夜不归宿登记(刷脸或手动双通道,异常统计自动生成)
个人中心(密码、头像、联系方式自助维护)
多条件组合查询(按学院、年级、楼号、宿舍号、状态随意筛)
数据字典与系统配置(校区、学院、专业、年级随时扩展)
角色分级授权(管理员、宿管员、学生三权分立,一键开关)
登录注册与密码加密(JWT+BCrypt,浏览器关闭令牌即失效)
通知公告(富文本编辑,首页弹窗,已读未读一目了然)
操作日志(谁、何时、改了什么,全程留痕可审计)
一句话总结:把“迎新、住宿、报修、卫生、缴费、退宿”六个场景全部装进浏览器,宿管点点鼠标,学生动动手掌,资料自己跑完剩下的路。
注:以上是纯课题毕业设计作用介绍,并非实际开发完成,最终开发达成的毕业设计工具以下面的的环境软件、功能图和界面为准。
系统所需要的环境软件:idea、eclipse+mysql5.7、8.0+Navicat+JDK1.8+tomcat7.0
第三章 系统分析
3.1系统可行性分析
3.1.1技能可行性
由于整个系统都是以网页形式呈现在使用者面前,因此必须要有一个安全的网络环境。本系统基于目前大学校园网络的快速发展与普及,为学生在有限的条件下,提供了便捷、快速的资源查询服务。采用java技术实现了用户与用户之间的动态互动, MySQL支持多种用户使用权限,满足了中、高数据需求。
3.1.2经济可行性
现在计算机的性能有了很大的提高,而且它的平均售价已经很低了。从学校的经济情况和投资回报来看,通过比较硬件设施和运行费用,可以从更长期的角度来衡量。主要体现在:一是节省人力、物力;第二,减少人力资源管理中可能存在的错误;第三,全面提高了用户的工作效率;第四,方便个人查询、更改信息。
因而,本系统具有一定的经济性。
3.1.3执行可行性
该系统具有体积小、占地少、能耗低等特点。学校电脑和校园网络均能满足需求。该体系具有操作简便、直观、易于操作的特点。操作简单,快速,只要经过简单的训练,就能让管理者使用。
因此,该系统不仅在操作上可行,而且在实际应用中也是可行的。
3.2功能需求分析
在项目编写中,需求分析是进行项目设计和实施的先决条件也是基础。开发者应全面理解和全面分析,并按照使用者的要求,对其进行细致的工作,并具体说明需要完成的工作。在此阶段,架构如何做完工作是不重要的,你只需确认系统正在执行什么工作就允许了。
通过只要确定该工作是什么,就能够知道该系统是怎么工作的。某高校学生公寓管理系统的用户是管理员和学生两个角色,为了满足现代社会对环保和节约的需要,将传统的纸质文档通过计算机输入计算机并以电子文档的方式显示出来。某高校学生公寓管理系统要负责许多方面的工作,要建立一个容易、直观的查询渠道,并设定特定的存取权限,以保证某高校学生公寓管理系统工作的顺畅和高效。要实现对用户的直接管理,便于用户的个人信息的集中存储与管理。
用户个人资料的查询和修改,将会对所有用户的个人资料进行增、删、改、查:第一,使用者输入使用者的用户名、密码,将会进行存在性与及耦合性检查,并于使用者登入系统时,进行身份验证,以避免因非使用者操作或其它违规行为而造成的非法登录行为;第二,进入该界面后,可以查询、更改自己的信息。
通过后台管理用户信息:第一、在网站的后台,管理员能够对用户的个人资料进行全面的管理,如增添、修改、删除、查询等。
架构的运行过程:通过对高校学生公寓管理体系的分析和对比,并结合实际情况提出了一些建议。
采用面向对象的思维方式,以符合实际的功能与性能要求,并进行了创新。为了提升高校学生公寓管理的自动化和友善性的某高校学生公寓管理系统。
本文提出了一种基于面向对象的思想方法,以适应系统的实际效果与性能要求。为了使高校学生公寓管理更具自动化和亲和力,在对某高校学生公寓管理系统进行便捷的需求分析之后,将其分为两大功能模块,分别为管理员和学生。其用例如下:

图3-1 管理员用例图

图3-2 学生用例图
3.3系统流程分析
3.3.1 登录流程
登录流程如图3-3所示:

图3-3登录流程
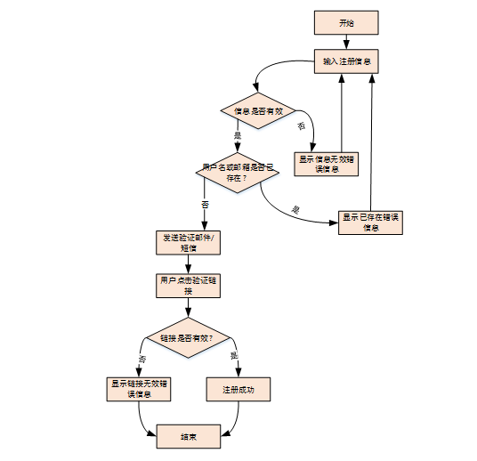
3.3.2 注册流程
注册流程如图3-4所示:

图3-4注册流程
3.3.3系统处理流程
系统操作流程如图3-5所示:

图3-5 系统执行流程图
第四章 系统设计
4.1总体功能设计
根据上文中对用户需求的一系列综合细致的分析,针对本某高校学生公寓管理系统,得到一个如图4-1所示的宏观的总体作用结构图。

图4-1 系统特性结构图
4.2 数据库E-R图设计
通过E-R图是由实体及其关系构成的图,通过E-R图能够清楚地描述系统涉及到的实体之间的相互关系。在系统中对一些主要的关键实体的局部E-R图,如图4-2所示:

图4-2局部E-R图
第五章 架构运行
5.1系统登录注册效果实现
在注册流程中,用户在Vue前端填写必要信息(如用户名、密码等)并提交。前端将这些信息通过HTTP请求发送到Java后端。后端处理这些信息,检查用户名是否唯一,并将新用户内容存入MySQL数据库。完成后,后端向前端发送注册成功的确认,前端随后通知用户完成注册。这个过程构建了新用户的数据收集、验证和存储。体系注册页面如图5-1所示:

图5-1系统注册页面
在登录流程中,用户首先在Vue前端界面输入用户名和密码。这些信息通过HTTP请求发送到Java后端。后端接收请求,经过与MySQL数据库交互验证用户凭证。如果认证成功,后端会返回给前端,允许用户访问系统。这个过程涵盖了从用户输入到系统验证和响应的全过程。如图5-2所示。

图5-2框架登录界面
5.2管理员机制搭建
管理员进入主页面,主要功能包括对个人中心、学生管理、楼栋管理、宿舍管理、入住管理、暑期留宿申请管理、换寝室申请管理、报修申请管理、报修处理管理、维修记录管理、水电费管理、卫生评分管理、违章电器处理管理、晚归/夜不归宿登记管理等进行操作。管理员主页面如图5-3所示:

图5-3管理员主界面
学生管理能力在视图层(view层)进行交互,比如点击“查询、添加或删除”按钮或填写学生管理信息表单。这些学生管理信息动作被视图层捕获并作为请求发送给相应的控制器层(controller层)。控制器接收到这些请求后,调用服务层(service层)以执行相关的业务逻辑,例如验证输入数据的有效性和与数据库的交互。服务层处理完这些逻辑后,进一步与数据访问对象层(DAO层)交互,后者负责具体的数据操作如查看、修改或删除学生信息,并将操作结果返回给控制器。最终,控制器根据这些结果更新视图层,以便学生管理功能可以看到最新的信息或相应的操作反馈;如图5-4所示:

图5-4学生管理界面
楼栋管理功能在视图层(view层)进行交互,比如点击“查询、添加或删除”按钮或填写楼栋管理信息表单。这些楼栋管理信息动作被视图层捕获并作为请求发送给相应的控制器层(controller层)。控制器接收到这些请求后,调用服务层(service层)以执行相关的业务逻辑,例如验证输入数据的有效性和与数据库的交互。服务层处理完这些逻辑后,进一步与素材访问对象层(DAO层)交互,后者负责具体的数据操作如查看、修改或删除楼栋信息,并将操作结果返回给控制器。最终,控制器根据这些结果更新视图层,以便楼栋管理功能可以看到最新的信息或相应的操作反馈;如图5-5所示:

图5-5楼栋管理界面
管理员点击宿舍管理。进入宿舍管理页面输入宿舍号可以查询、添加或删除宿舍管理信息,并进行查看、入住、修改或删除等操作。如图5-6所示:

图5-6宿舍管理界面
管理员点击入住管理。进入入住管理页面输入学生学号、学生姓名、宿舍号许可查询、添加或删除入住信息,并进行查看、留宿申请、换寝申请、报修、缴费通知、评分、违章电器、晚归记录、修改或删除等操作。如图5-7所示:

图5-7入住管理界面
管理员点击暑期留宿申请管理。进入暑期留宿申请管理页面输入学生姓名、宿舍号、是否依据允许查询、添加、删除或审核暑期留宿申请信息,并进行查看和删除等操作。如图5-8所示:

图5-8暑期留宿申请管理界面
否支付可以查询、添加或删除水电费信息,并进行查看、修改和删除等操作。如图5-9所示:就是管理员点击水电费管理。进入水电费管理页面输入月份、学生姓名、

图5-9水电费管理界面
管理员点击卫生评分管理。进入卫生评分管理页面输入卫生分数、评分时间、楼栋名称、宿舍号可以查询、添加或删除卫生评分信息,并进行查看、修改和删除等操作。如图5-10所示:

图5-10卫生评分管理界面
5.3学生功能构建
学生进入主页面,主要功能包括对个人中心、入住管理、暑期留宿申请管理、换寝室申请管理、报修申请管理、报修处理管理、维修记录管理、水电费管理、卫生评分管理、违章电器处理管理、晚归/夜不归宿登记管理等进行管理。学生主页面如图5-11所示:

图5-11学生主界面
学生点击入住管理。进入入住管理页面输入学生学号、学生姓名、宿舍号可能查询入住信息,并进行查看、留宿申请、换寝申请、报修等操控。如图5-12所示:

图5-12入住管理界面
学生点击卫生评分管理。进入卫生评分管理页面输入卫生分数、评分时间、楼栋名称、宿舍号能够查询卫生评分信息,并进行查看、修改和删除等操作。如图5-13所示:

图5-13卫生评分管理界面
学生点击报修处理管理。进入报修处理管理页面输入标题、学生姓名、处理状态、是否通过可以查询报修处理信息,并进行查看等操控。如图5-14所示:

图5-14报修处理管理界面
源码无偿分享,文未领取

浙公网安备 33010602011771号