实验三
| 课程     |   AHPU软件工程   |
| ---- | ---- | ---- |
| 作业要求     |  实验三 面向对象分析与设计 https://edu.cnblogs.com/campus/ahgc/AHPU-se-JSJ18/homework/11621   |
|作业目标|   了解面向对象的分析与设计|
|学号    | 3180701204 |
一.实验目的
1、了解基于UML的面向对象分析与设计方法
2、掌握用例图的绘制、用例规约(文档)的编制
3、掌握类图、活动图、状态图、时序图的绘制方法
二、实验内容
1、参照实验指导书完成在线选课系统、或试卷自动生成系统,或人事信息管理系统的用例图、类图、活动图、状态图、时序图等的
绘制
【实例1】在线选课系统
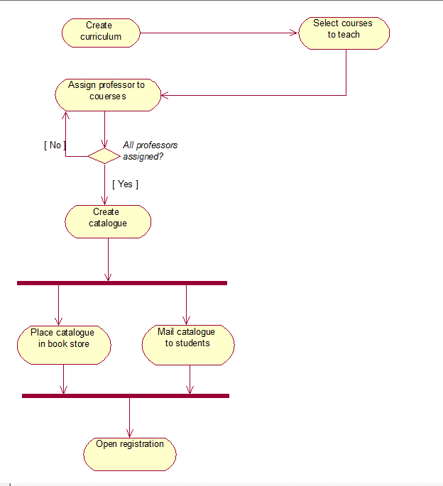
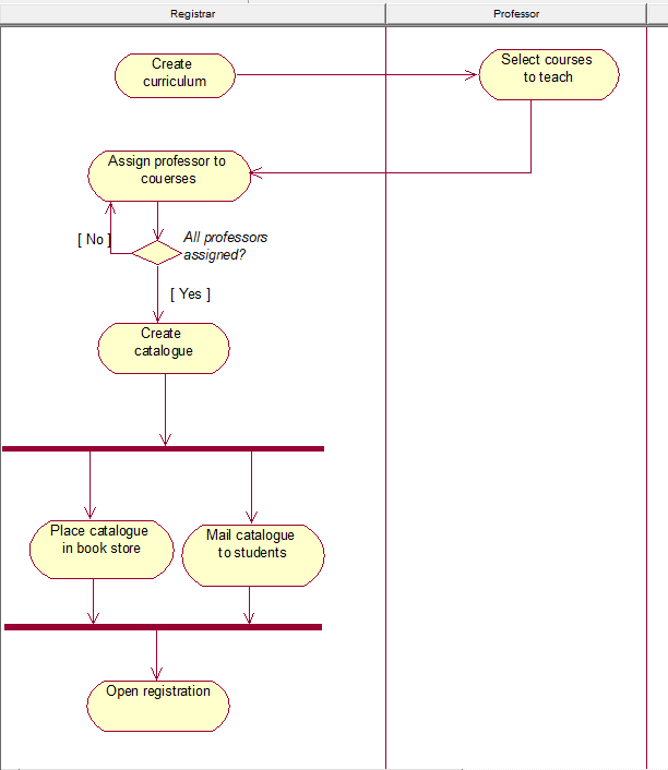
大学教师选择本学期要教授的课程,每位教师最多只能上报 4 门课程。
老师选课结束后,教务管理人员进行协调和确认教师的课程,并创建本学期的课程目录表,向学生公布。
学生填写课程选修表,每个学生最多选修 4 门课程;每门选修课程的学生数最多为 10 人,最少为 3 人。人数达到 10 人时,停
止学生登记注册此门课程;
学生选课结束后,系统自动取消人数少于三人的课程。
学生按最终的课程表到财务处办理收费手续(billing system)。
教师可查询所教课程的学生花名册(roster)。
教务管理人员维护学生、教师和课程的信息。
【实例2】试卷自动生成系统
教师根据教学资料录入试题,并对其进行分类。待需要考试时,设置好一定的条件,系统就从题库中选中试题自动生成考试试卷
考试试卷生成系统的成卷模式应用智能出卷(由系统随机选题)和手工出卷(教师自己选择题目)两种组卷方式
【实例3】人事信息管理系统
参考:阿里巴巴钉钉智能人事系统
2、完成对教材订购系统,或飞机订票系统(根据自己的选题)面向对象的建模
三、实验步骤
1、熟悉Rational rose的绘图方法,阅读实验指导《使用 Rational Rose 进行 UML 可视化建模》,以及实验指导书实验十一与实
验十二
2、使用 Rational rose 完成在线选课系统、或试卷自动生成系统,或人事信息管理系统等的用例图、类图的绘制
3、使用 Rational rose 完成在线选课系统、或试卷自动生成系统,或人事信息管理系统等的活动图、状态图、时序图等的绘制
4、使用教材中用例描述模版描述在线选课系统的 Register for course 用例或试卷自动生成系统的自动组卷用例,或人事信息管理
系统等中的某个用例
5、为教材订购系统,或飞机订票系统等(根据自己的选题)绘制用例图,并分析某个用例为其绘制类图、时序图、活动图等
四、实验结果
用例图:
1.《在线选修课程管理系统》中的执行者(Actors)
2.使用 Rational Rose 创建执行者(Actors)

3.《在线选修课程管理系统》中的用例(Use Case)
4.使用 Rational Rose 创建用例(Use Case)

5.使用 Rational Rose 创建主用例图(Main Use Case Diagram)

活动图:
1.使用 Rational Rose 创建活动图(Activity Diagram)
2.使用 Rational Rose 创建活动(Activity)

3.使用 Rational Rose 创建决策点(Decision Points)

4.使用 Rational Rose 创建同步条(Synchronization Bar)

5.使用 Rational Rose 创建泳道( Swim lanes)

6.使用 Rational Rose 创建起始活动和终止活动

相关的包和类以及简单类图:

1.Rational Rose 中的主类图(Main Class Diagram)

2.在 Rational Rose 中创建包中的主类图(Package Main Class Diagram)

用例实现图:
1.使用 Rational Rose 创建逻辑视图中的用例图(Use Case Diagram)

顺序图和合作图:
1.使用 Rational Rose 创建顺序图(Sequence Diagram)
2.在顺序图中创建对象和信息

3.给顺序图中的对象分配类

4.将顺序图转换为合作图

整类之间的关系:
1.使用 Rational Rose 创建关系(Relationship)

2.使用 Rational Rose 创建角色(Role)

3.增加多重度

4.创建包之间的关系

5.在类中增加了属性和操作后对类图的影响

6.使用 Rational Rose 创建一个有泛化关系的类图

7.将有泛化关系的类图进行扩展

8.将有泛化关系的类图进行优化

9.将有泛化关系的类图进行多层泛化

状态图:
1.使用 Rational Rose 创建状态图(Statechart Diagrams)

2.使用 Rational Rose 创建状态(States)

3.使用 Rational Rose 创建状态转换(State Transitions)

4.使用 Rational Rose 创建起始状态,使用 Rational Rose 创建结束状态

(psp表格)
psp2.1	任务内容	计划完成需要的时间(min)	实际完成需要的时间(min)
Planning	计划	30	25
Estimate	估计这个任务需要多少时间,并规划大致工作步骤	10	5
Development	开发	15	20
Analysis	需求分析(包括学习新技术)	20	15
Design Spec	生成设计文档	20	20
Design Review	设计复审	15	10
Coding Standard	代码规范	10	10
Design	具体设计	20	20
Coding	具体编码	10	20
Code Review	代码复审	9	10
Test	测试(自我测试,修改代码,提交修改)	40	45
Reporting	报告	10	20
Test Report	测试报告	5	5
Size Measurement	计算工作量	10	10
Postmortem & Process Improvement Plan	事后总结,并提出过程改进计划	10	10
                    
                
                
            
        
浙公网安备 33010602011771号