java集合
一、集合大纲



1.集合和数组的区别:

2.Collection集合的方法:

3.常用集合的分类:
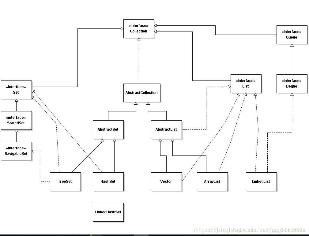
Collection 接口的接口 对象的集合(单列集合)
├——-List 接口:元素按进入先后有序保存,可重复
│—————-├ LinkedList 接口实现类, 链表, 插入删除, 没有同步, 线程不安全
│—————-├ ArrayList 接口实现类, 数组, 随机访问, 没有同步, 线程不安全
│—————-└ Vector 接口实现类 数组, 同步, 线程安全
│ ———————-└ Stack 是Vector类的实现类
└——-Set 接口: 仅接收一次,不可重复,并做内部排序
├—————-└HashSet 使用hash表(数组)存储元素
│————————└ LinkedHashSet 链表维护元素的插入次序
└ —————-TreeSet 底层实现为二叉树,元素排好序
Map 接口 键值对的集合 (双列集合)
├———Hashtable 接口实现类, 同步, 线程安全
├———HashMap 接口实现类 ,没有同步, 线程不安全-
│—————–├ LinkedHashMap 双向链表和哈希表实现
│—————–└ WeakHashMap
├ ——–TreeMap 红黑树对所有的key进行排序
└———IdentifyHashMap
二、List和Set集合详解:
1.list和set的区别:

2.List:
(1)ArrayList:底层数据结构是数组,查询快,增删慢,线程不安全,效率高,可以存储重复元素
(2)LinkedList 底层数据结构是链表,查询慢,增删快,线程不安全,效率高,可以存储重复元素
(3)Vector:底层数据结构是数组,查询快,增删慢,线程安全,效率低,可以存储重复元素

(4小结:
3.Set:
(1)HashSet底层数据结构采用哈希表实现,元素无序且唯一,线程不安全,效率高,可以存储null元素,元素的唯一性是靠所存储元素类型是否重写hashCode()和equals()方法来保证的,如果没有重写这两个方法,则无法保证元素的唯一性。
具体实现唯一性的比较过程:存储元素首先会使用hash()算法函数生成一个int类型hashCode散列值,然后已经的所存储的元素的hashCode值比较,如果hashCode不相等,则所存储的两个对象一定不相等,此时存储当前的新的hashCode值处的元素对象;如果hashCode相等,存储元素的对象还是不一定相等,此时会调用equals()方法判断两个对象的内容是否相等,如果内容相等,那么就是同一个对象,无需存储;如果比较的内容不相等,那么就是不同的对象,就该存储了,此时就要采用哈希的解决地址冲突算法,在当前hashCode值处类似一个新的链表, 在同一个hashCode值的后面存储存储不同的对象,这样就保证了元素的唯一性。
Set的实现类的集合对象中不能够有重复元素,HashSet也一样他是使用了一种标识来确定元素的不重复,HashSet用一种算法来保证HashSet中的元素是不重复的, HashSet采用哈希算法,底层用数组存储数据。默认初始化容量16,加载因子0.75。
Object类中的hashCode()的方法是所有子类都会继承这个方法,这个方法会用Hash算法算出一个Hash(哈希)码值返回,HashSet会用Hash码值去和数组长度取模, 模(这个模就是对象要存放在数组中的位置)相同时才会判断数组中的元素和要加入的对象的内容是否相同,如果不同才会添加进去。
Hash算法是一种散列算法。
Set hs=new HashSet();
hs.add(o);
|
o.hashCode();
|
o%当前总容量 (0–15)
|
| 不发生冲突
是否发生冲突—————–直接存放
|
| 发生冲突
| 假(不相等)
o1.equals(o2)——————-找一个空位添加
|
| 是(相等)
不添加
覆盖hashCode()方法的原则:
1、一定要让那些我们认为相同的对象返回相同的hashCode值
2、尽量让那些我们认为不同的对象返回不同的hashCode值,否则,就会增加冲突的概率。
3、尽量的让hashCode值散列开(两值用异或运算可使结果的范围更广)
HashSet 的实现比较简单,相关HashSet的操作,基本上都是直接调用底层HashMap的相关方法来完成,我们应该为保存到HashSet中的对象覆盖hashCode()和equals(),因为再将对象加入到HashSet中时,会首先调用hashCode方法计算出对象的hash值,接着根据此hash值调用HashMap中的hash方法,得到的值& (length-1)得到该对象在hashMap的transient Entry[] table中的保存位置的索引,接着找到数组中该索引位置保存的对象,并调用equals方法比较这两个对象是否相等,如果相等则不添加,注意:所以要存入HashSet的集合对象中的自定义类必须覆盖hashCode(),equals()两个方法,才能保证集合中元素不重复。在覆盖equals()和hashCode()方法时, 要使相同对象的hashCode()方法返回相同值,覆盖equals()方法再判断其内容。为了保证效率,所以在覆盖hashCode()方法时, 也要尽量使不同对象尽量返回不同的Hash码值。
如果数组中的元素和要加入的对象的hashCode()返回了相同的Hash值(相同对象),才会用equals()方法来判断两个对象的内容是否相同。
(2)LinkedHashSet底层数据结构采用链表和哈希表共同实现,链表保证了元素的顺序与存储顺序一致,哈希表保证了元素的唯一性。线程不安全,效率高。
(3)TreeSet底层数据结构采用二叉树来实现,元素唯一且已经排好序;唯一性同样需要重写hashCode和equals()方法,二叉树结构保证了元素的有序性。根据构造方法不同,分为自然排序(无参构造)和比较器排序(有参构造),自然排序要求元素必须实现Compareable接口,并重写里面的compareTo()方法,元素通过比较返回的int值来判断排序序列,返回0说明两个对象相同,不需要存储;比较器排需要在TreeSet初始化是时候传入一个实现Comparator接口的比较器对象,或者采用匿名内部类的方式new一个Comparator对象,重写里面的compare()方法;
(4)小结:Set具有与Collection完全一样的接口,因此没有任何额外的功能,不像前面有两个不同的List。实际上Set就是Collection,只 是行为不同。(这是继承与多态思想的典型应用:表现不同的行为。)Set不保存重复的元素。
Set 存入Set的每个元素都必须是唯一的,因为Set不保存重复元素。加入Set的元素必须定义equals()方法以确保对象的唯一性。Set与Collection有完全一样的接口。Set接口不保证维护元素的次序。
4.List和Set总结:
(1)、List,Set都是继承自Collection接口,Map则不是
(2)、List特点:元素有放入顺序,元素可重复 ,Set特点:元素无放入顺序,元素不可重复,重复元素会覆盖掉,(注意:元素虽然无放入顺序,但是元素在set中的位置是有该元素的HashCode决定的,其位置其实是固定的,加入Set 的Object必须定义equals()方法 ,另外list支持for循环,也就是通过下标来遍历,也可以用迭代器,但是set只能用迭代,因为他无序,无法用下标来取得想要的值。)
(3).Set和List对比:
Set:检索元素效率低下,删除和插入效率高,插入和删除不会引起元素位置改变。
List:和数组类似,List可以动态增长,查找元素效率高,插入删除元素效率低,因为会引起其他元素位置改变。
(4)、ArrayList与LinkedList的区别和适用场景
Arraylist:
优点:ArrayList是实现了基于动态数组的数据结构,因为地址连续,一旦数据存储好了,查询操作效率会比较高(在内存里是连着放的)。
缺点:因为地址连续, ArrayList要移动数据,所以插入和删除操作效率比较低。
LinkedList:
优点:LinkedList基于链表的数据结构,地址是任意的,所以在开辟内存空间的时候不需要等一个连续的地址,对于新增和删除操作add和remove,LinedList比较占优势。LinkedList 适用于要头尾操作或插入指定位置的场景
缺点:因为LinkedList要移动指针,所以查询操作性能比较低。
适用场景分析:
当需要对数据进行对此访问的情况下选用ArrayList,当需要对数据进行多次增加删除修改时采用LinkedList。
ArrayList与Vector的区别和适用场景
ArrayList有三个构造方法:
public ArrayList(int initialCapacity)//构造一个具有指定初始容量的空列表。 public ArrayList() //默认构造一个初始容量为10的空列表。 public ArrayList(Collection<? extends E> c)//构造一个包含指定 collection 的元素的列表
Vector有四个构造方法:
public Vector()//使用指定的初始容量和等于0的容量增量构造一个空向量。 public Vector(int initialCapacity)//构造一个空向量,使其内部数据数组的大小,其标准容量增量为零。 public Vector(Collection<? extends E> c)//构造一个包含指定 collection 中的元素的向量 public Vector(int initialCapacity,int capacityIncrement)//使用指定的初始容量和容量增量构造一个空的向量
ArrayList和Vector都是用数组实现的,主要有这么三个区别:
(1).Vector是多线程安全的,线程安全就是说多线程访问同一代码,不会产生不确定的结果。而ArrayList不是,这个可以从源码中看出,Vector类中的方法很多有synchronized进行修饰,这样就导致了Vector在效率上无法与ArrayList相比;
(2)两个都是采用的线性连续空间存储元素,但是当空间不足的时候,两个类的增加方式是不同。
*(3)*Vector可以设置增长因子,而ArrayList不可以。
*(4)*Vector是一种老的动态数组,是线程同步的,效率很低,一般不赞成使用。
适用场景分析:
1.Vector是线程同步的,所以它也是线程安全的,而ArrayList是线程异步的,是不安全的。如果不考虑到线程的安全因素,一般用ArrayList效率比较高。
2.如果集合中的元素的数目大于目前集合数组的长度时,在集合中使用数据量比较大的数据,用Vector有一定的优势。
.TreeSet 是二差树(红黑树的树据结构)实现的,Treeset中的数据是自动排好序的,不允许放入null值
2.HashSet 是哈希表实现的,HashSet中的数据是无序的,可以放入null,但只能放入一个null,两者中的值都不能重复,就如数据库中唯一约束
3.HashSet要求放入的对象必须实现HashCode()方法,放入的对象,是以hashcode码作为标识的,而具有相同内容的String对象,hashcode是一样,所以放入的内容不能重复。但是同一个类的对象可以放入不同的实例
适用场景分析:HashSet是基于Hash算法实现的,其性能通常都优于TreeSet。为快速查找而设计的Set,我们通常都应该使用HashSet,在我们需要排序的功能时,我们才使用TreeSet。
(5)何时使用:

三、Map详解:
Map用于保存具有映射关系的数据,Map里保存着两组数据:key和value,它们都可以使任何引用类型的数据,但key不能重复。所以通过指定的key就可以取出对应的value。
(1)、请注意!!!, Map 没有继承 Collection 接口, Map 提供 key 到 value 的映射,你可以通过“键”查找“值”。一个 Map 中不能包含相同的 key ,每个 key 只能映射一个 value 。 Map 接口提供 3 种集合的视图, Map 的内容可以被当作一组 key 集合,一组 value 集合,或者一组 key-value 映射。
(2)Map:

(3)HashMap和HashTable的比较:

(4)TreeMap:

(5)Map的其它类:
IdentityHashMap和HashMap的具体区别,IdentityHashMap使用 == 判断两个key是否相等,而HashMap使用的是equals方法比较key值。有什么区别呢?
对于==,如果作用于基本数据类型的变量,则直接比较其存储的 “值”是否相等; 如果作用于引用类型的变量,则比较的是所指向的对象的地址。
对于equals方法,注意:equals方法不能作用于基本数据类型的变量
如果没有对equals方法进行重写,则比较的是引用类型的变量所指向的对象的地址;
诸如String、Date等类对equals方法进行了重写的话,比较的是所指向的对象的内容。

(6)小结:
HashMap 非线程安全
HashMap:基于哈希表实现。使用HashMap要求添加的键类明确定义了hashCode()和equals()[可以重写hashCode()和equals()],为了优化HashMap空间的使用,您可以调优初始容量和负载因子。
TreeMap:非线程安全基于红黑树实现。TreeMap没有调优选项,因为该树总处于平衡状态。
适用场景分析:
HashMap和HashTable:HashMap去掉了HashTable的contains方法,但是加上了containsValue()和containsKey()方法。HashTable同步的,而HashMap是非同步的,效率上比HashTable要高。HashMap允许空键值,而HashTable不允许。
HashMap:适用于Map中插入、删除和定位元素。
Treemap:适用于按自然顺序或自定义顺序遍历键(key)。
5.线程安全集合类与非线程安全集合类
LinkedList、ArrayList、HashSet是非线程安全的,Vector是线程安全的;
HashMap是非线程安全的,HashTable是线程安全的;
StringBuilder是非线程安全的,StringBuffer是线程安全的。
数据结构
ArrayXxx:底层数据结构是数组,查询快,增删慢
LinkedXxx:底层数据结构是链表,查询慢,增删快
HashXxx:底层数据结构是哈希表。依赖两个方法:hashCode()和equals()
TreeXxx:底层数据结构是二叉树。两种方式排序:自然排序和比较器排序

浙公网安备 33010602011771号