Vue实例的生命周期
Vue 的生命周期详细说明:
Vue 生命周期的分类:
创建期间的生命周期函数:
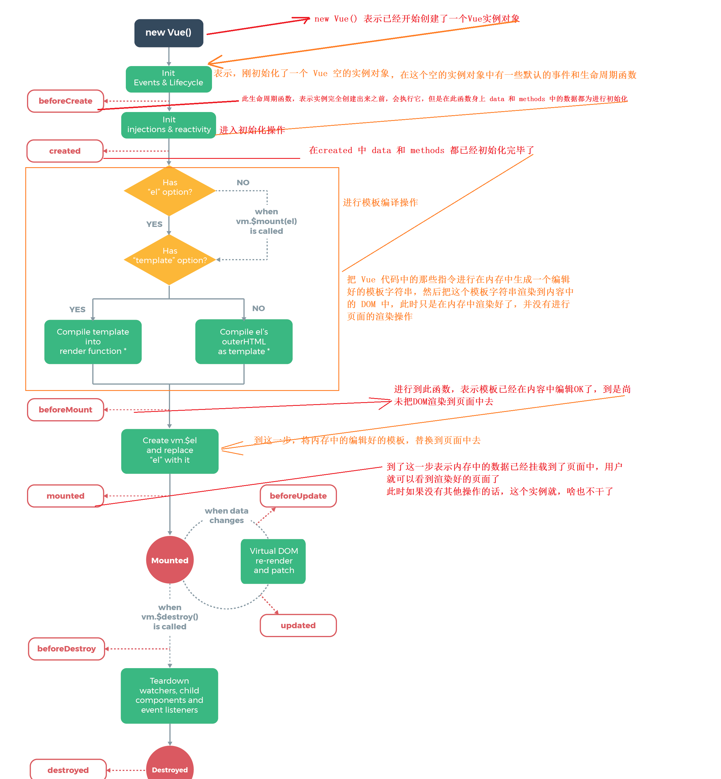
beforeCreate:在实例刚进行创建的时候,此时是还没有初始化好 data 和 methods 属性的, 此时会进行下一步操作 到 created 函数上
created:在此函数上,实例已经在内存中创建好了,此时 data 和 methods 已经创建OK,但是此时并没有 进行模板的编译操作,此时会进入到 beforeMount 函数中
beforeMount:在此函数上,此时已经完成了模板的编译操作,但是还没有进行挂载页面操作,此时会进入到 mounted 函数上
mounted:在此函数上,此时已近将编译好的模板进行挂载到页面中显示 【指定的区域中显示】
运行期间的声明周期函数:
beforeUpdate:状态更新之前执行此函数,此时 data 中的状态值是最新的值,但是在界面上的值还是旧的值,因为此时还没有进行渲染DOM节点的操作
update:实例更新完毕之后调用此函数,此时 data 中的状态值 和 界面中的数据都已经完成了更新,此时界面就会被渲染完毕
销毁期间的声明周期函数:
beforeDestroy:实例销毁之前调用此函数,在这一步进行之前,实例时任然可以使用的
destroy:Vue 实例销毁后调用,调用后,在 Vue 实例指示的所有东西都将进行销毁操作


浙公网安备 33010602011771号