学习笔记:带你十天轻松完成 Go 微服务系列(八)- 服务监控
学习笔记:带你十天轻松搞定 Go 微服务系列(八)- 服务监控
1、学习课程
今天是学习 go 微服务的第八天,我们继续接着昨天的步骤,搭建服务监控
2、添加服务
2.1 添加 user api 服务 Prometheus 配置
$ vim mall/service/user/api/etc/user.yaml
Name: User
Host: 0.0.0.0
Port: 8000
...
Prometheus:
Host: 0.0.0.0
Port: 9080
Path: /metrics
2.2 添加 user rpc 服务 Prometheus 配置
$ vim mall/service/user/rpc/etc/user.yaml
Name: user.rpc
ListenOn: 0.0.0.0:9000
...
Prometheus:
Host: 0.0.0.0
Port: 9090
Path: /metrics
2.3 添加 product api 服务 Prometheus 配置
$ vim mall/service/product/api/etc/product.yaml
Name: Product
Host: 0.0.0.0
Port: 8001
...
Prometheus:
Host: 0.0.0.0
Port: 9081
Path: /metrics
2.4 添加 product rpc 服务 Prometheus 配置
$ vim mall/service/product/rpc/etc/product.yaml
Name: product.rpc
ListenOn: 0.0.0.0:9001
...
Prometheus:
Host: 0.0.0.0
Port: 9091
Path: /metrics
2.5 添加 order api 服务 Prometheus 配置
$ vim mall/service/order/api/etc/order.yaml
Name: Order
Host: 0.0.0.0
Port: 8002
...
Prometheus:
Host: 0.0.0.0
Port: 9082
Path: /metrics
2.6 添加 order rpc 服务 Prometheus 配置
$ vim mall/service/order/rpc/etc/order.yaml
Name: order.rpc
ListenOn: 0.0.0.0:9002
...
Prometheus:
Host: 0.0.0.0
Port: 9092
Path: /metrics
2.7 添加 pay api 服务 Prometheus 配置
$ vim mall/service/pay/api/etc/pay.yaml
Name: Pay
Host: 0.0.0.0
Port: 8003
...
Prometheus:
Host: 0.0.0.0
Port: 9083
Path: /metrics
2.8 添加 pay rpc 服务 Prometheus 配置
$ vim mall/service/pay/rpc/etc/pay.yaml
Name: pay.rpc
ListenOn: 0.0.0.0:9003
...
Prometheus:
Host: 0.0.0.0
Port: 9093
Path: /metrics
提示:配置修改后,需要重启服务才会生效。
3、修改 Prometheus 配置
在 第一章 环境搭建 中我们集成了 Prometheus 服务,在prometheus 目录下有个 prometheus.yml 的配置文件,我们现在需要修改这个配置文件。
# my global config
global:
scrape_interval: 15s # Set the scrape interval to every 15 seconds. Default is every 1 minute.
evaluation_interval: 15s # Evaluate rules every 15 seconds. The default is every 1 minute.
# scrape_timeout is set to the global default (10s).
# Alertmanager configuration
alerting:
alertmanagers:
- static_configs:
- targets:
# - alertmanager:9093
# Load rules once and periodically evaluate them according to the global 'evaluation_interval'.
rule_files:
# - "first_rules.yml"
# - "second_rules.yml"
# A scrape configuration containing exactly one endpoint to scrape:
# Here it's Prometheus itself.
scrape_configs:
# The job name is added as a label `job=<job_name>` to any timeseries scraped from this config.
- job_name: "prometheus"
# metrics_path defaults to '/metrics'
# scheme defaults to 'http'.
static_configs:
- targets: ["localhost:9090"]
# 我们自己的商城项目配置
- job_name: 'mall'
static_configs:
# 目标的采集地址
- targets: ['golang:9080']
labels:
# 自定义标签
app: 'user-api'
env: 'test'
- targets: ['golang:9090']
labels:
app: 'user-rpc'
env: 'test'
- targets: ['golang:9081']
labels:
app: 'product-api'
env: 'test'
- targets: ['golang:9091']
labels:
app: 'product-rpc'
env: 'test'
- targets: ['golang:9082']
labels:
app: 'order-api'
env: 'test'
- targets: ['golang:9092']
labels:
app: 'order-rpc'
env: 'test'
- targets: ['golang:9083']
labels:
app: 'pay-api'
env: 'test'
- targets: ['golang:9093']
labels:
app: 'pay-rpc'
env: 'test'
4、重启容器
配置文件修改好后,需要重启服务容器才能生效。
systemctl restart docker
5、启动所有服务
通过 exec 命令对指定的容器执行 bash,我是
docker exec -it 13258ded6d62 /bin/bash
然后在容器内开启所有服务
cd mall/service/user/rpc
go run user.go -f etc/user.yaml
cd mall/service/user/api
go run user.go -f etc/user.yaml
cd mall/service/product/rpc
go run product.go -f etc/product.yaml
cd mall/service/product/api
go run product.go -f etc/product.yaml
cd mall/service/order/rpc
go run order.go -f etc/order.yaml
cd mall/service/order/api
go run order.go -f etc/order.yaml
cd mall/service/pay/rpc
go run pay.go -f etc/pay.yaml
cd mall/service/pay/api
go run pay.go -f etc/pay.yaml
6、访问 Prometheus 可视化界面
在 第一章 环境搭建 中我们集成了 Prometheus 服务,并为其端口号9090 做了宿主机端口 3000 的映射关系,所以在浏览器中输入 http://你的IP:3000/ 访问 Prometheus 界面。
选择 Status -> Targets 菜单,即可看到我们配置的采集目标的状态和自定义的标签。


我们多次访问 api 服务的接口后,选择 Graph 菜单,在查询输入框中输入 {path=“api接口地址”} 或者 {method=“rpc接口方法”} 指令,即可查看监控指标。
7、使用 Grafana 可视化 Prometheus 指标数据
7.1 添加 Prometheus 数据源
在 第一章 环境搭建 中我们集成了 Grafana 服务,并为其端口号3000 做了宿主机端口 4000 的映射关系,所以在浏览器中输入 http://你的IP:4000/ 访问 Grafana 界面。登录的账号密码都是admin,点击左侧边栏 Configuration -> Data Source -> Add data source 进行数据源添加。

然后选择 Prometheus 数据源

填写 HTTP 配置中 URL 地址(我这里的 IP地址 是 Prometheus 所在容器的 IP地址)

然后点击 Save & test 按钮,上方会提示 Data source is working,说明我们数据源添加成功且正常工作。

7.2 添加 Variables 用于服务筛选
点击左侧边栏 Dashboard 选择右上角 Dashboard settings 按钮,在 Settings 页面选择 Variables -> Add variable 添加变量,方便针对不同的标签进行过滤筛选。


分别添加 api_app 、API服务名称,rpc_app 、RPC服务名称等 变量,用于不同服务的筛选。变量数据源选择 Prometheus 数据源,使用正则表达式提取出对应的 app 标签。


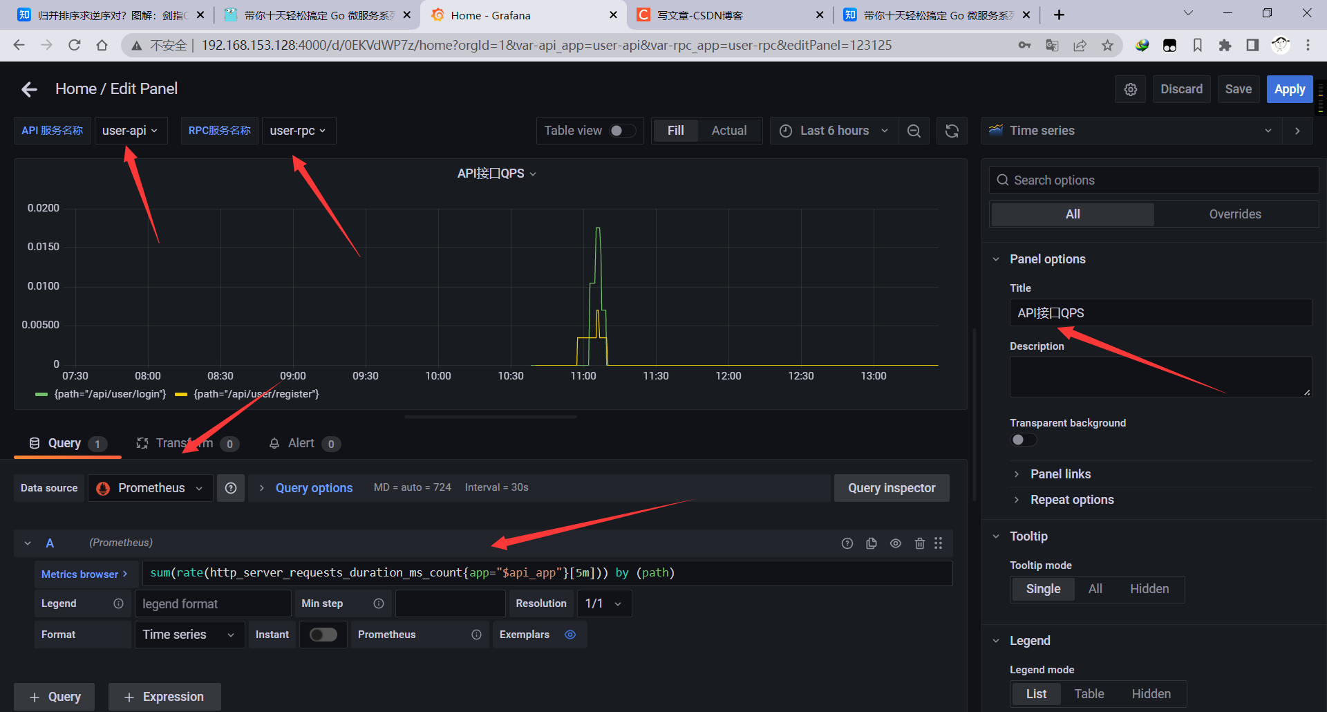
7.3 添加 api 接口 qps 仪表盘
回到 Dashboard 页面选择右上角 Add panel 按钮,然后再选择 Add an empty panel 添加一个空的面板。

面板编辑页,修改面板标题为 API接口QPS,在 Metrics 中输入 sum(rate(http_server_requests_duration_ms_count{app="$api_app"}[5m])) by (path) 以 path 维度统计 api 接口的 qps

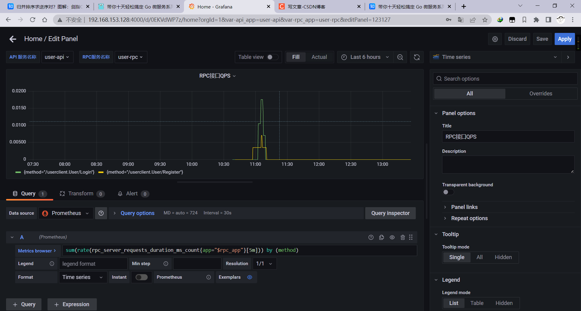
7.4 添加 rpc 接口 Qps 仪表盘
再新建一个面板,修改面板标题为 RPC接口QPS,在 Metrics 中输入 sum(rate(rpc_server_requests_duration_ms_count{app="$rpc_app"}[5m])) by (method) 以 method 维度统计 rpc 接口的 qps

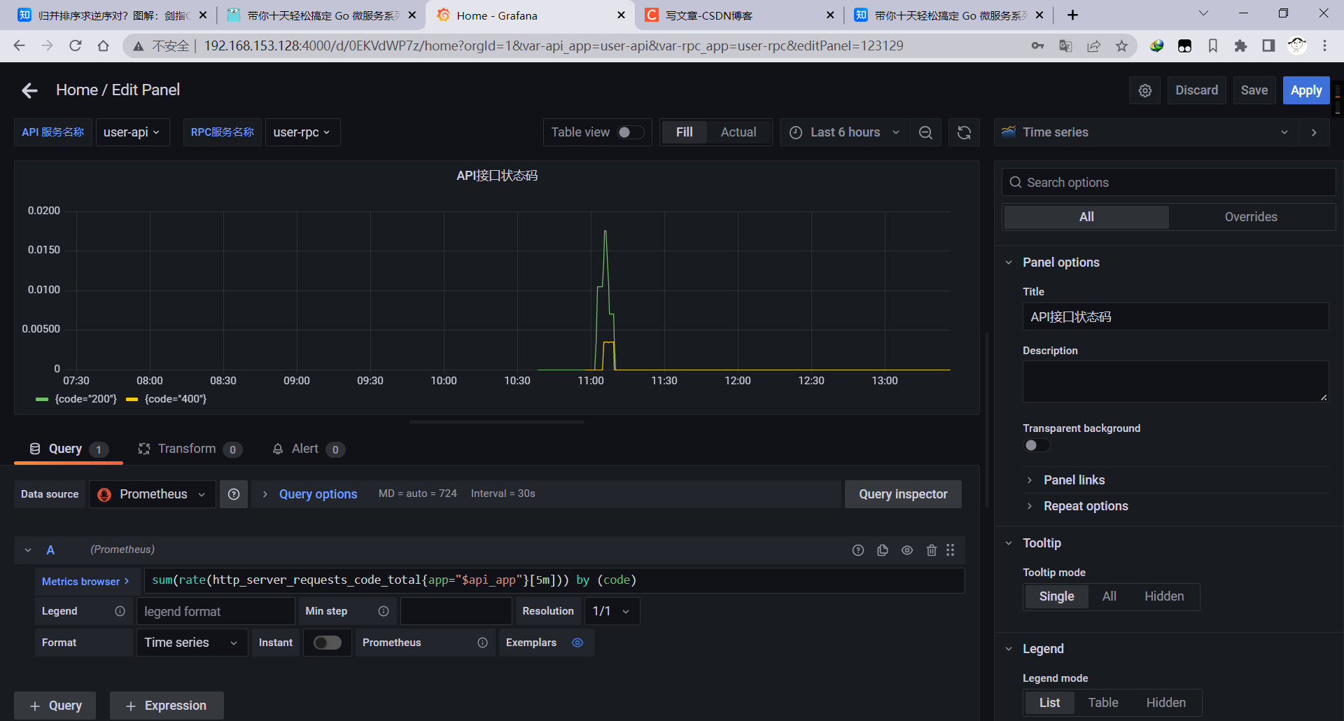
7.5 添加 api 接口状态码仪表盘
再新建一个面板,修改面板标题为 API接口状态码,在 Metrics 中输入 sum(rate(http_server_requests_code_total{app="$api_app"}[5m])) by (code) 以 code 维度统计 api 接口的状态码

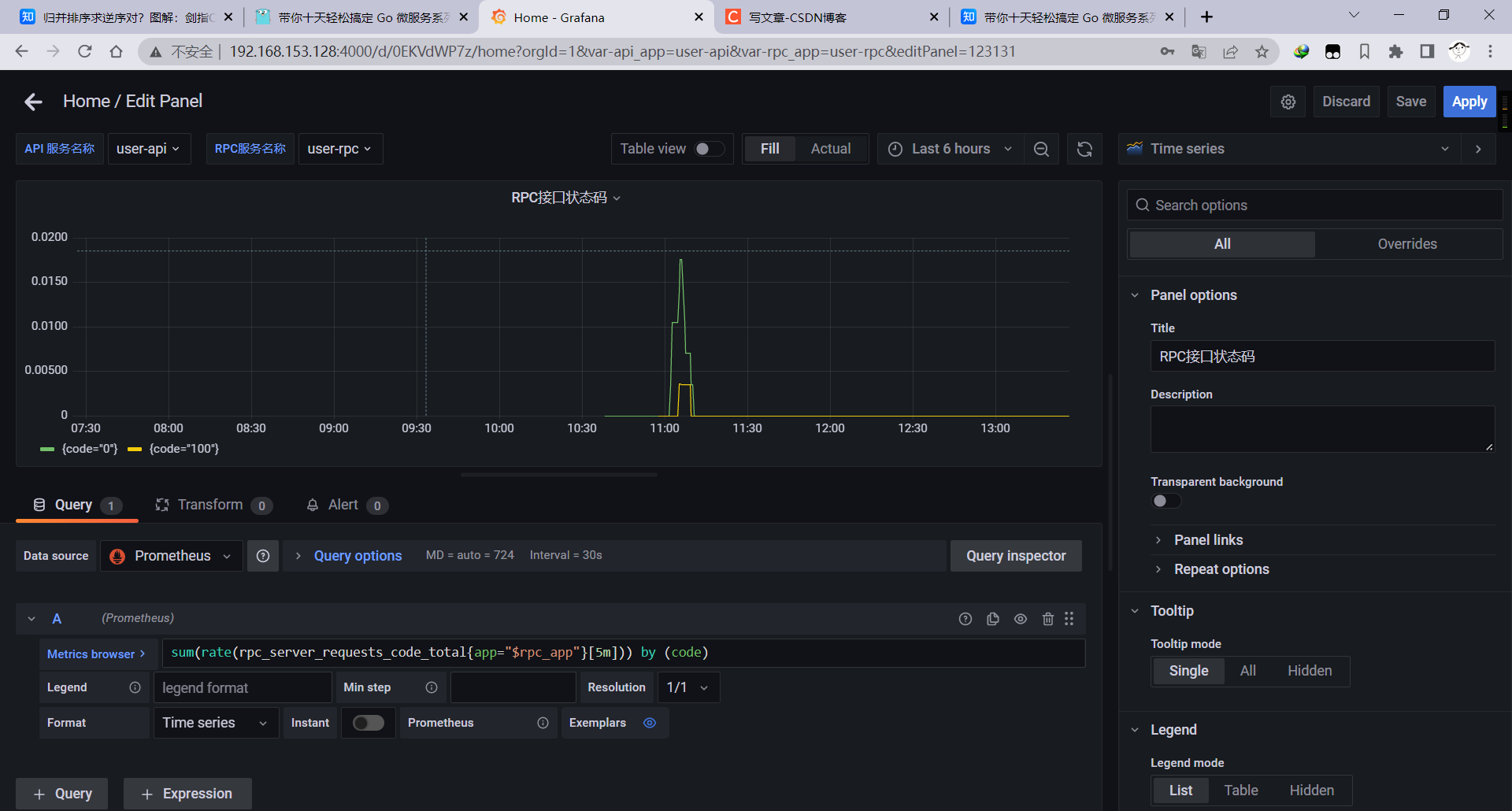
7.6 添加 rpc 接口状态码仪表盘
再新建一个面板,修改面板标题为 RPC接口状态码,在 Metrics 中输入 sum(rate(rpc_server_requests_code_total{app="$rpc_app"}[5m])) by (code) 以 code 维度统计 rpc 接口的状态码

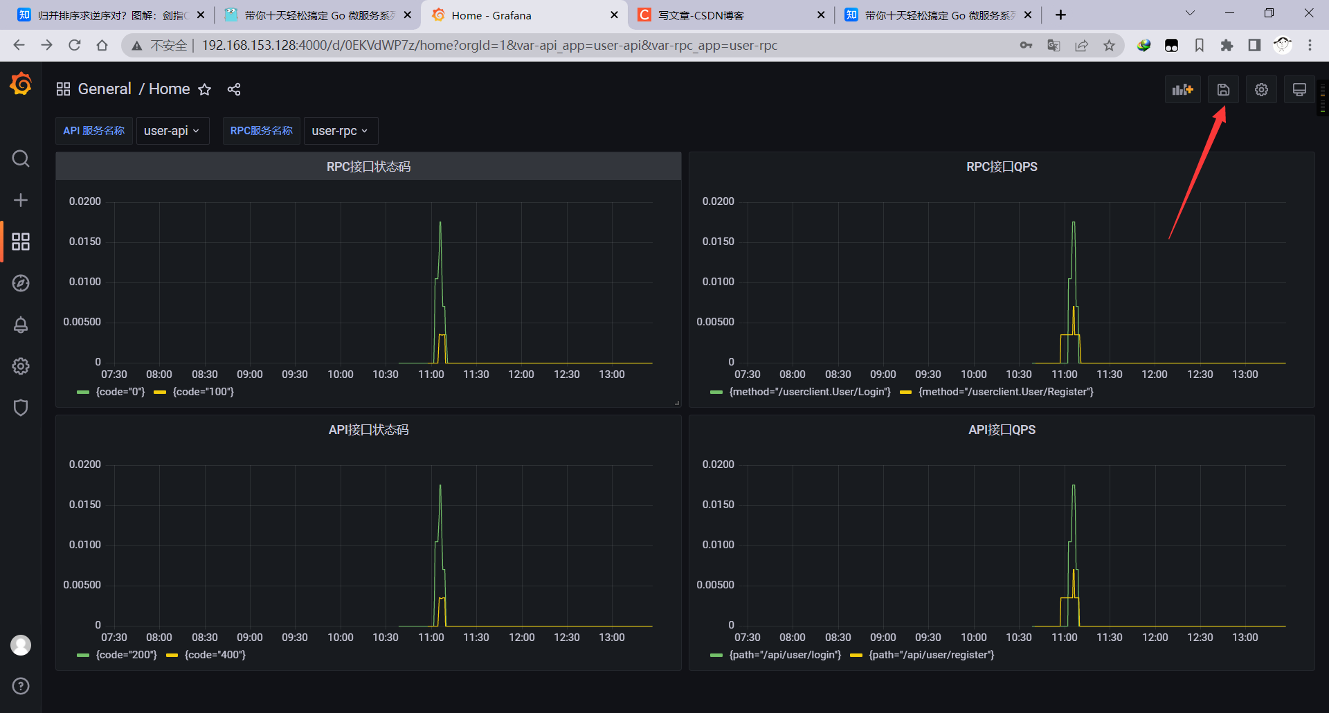
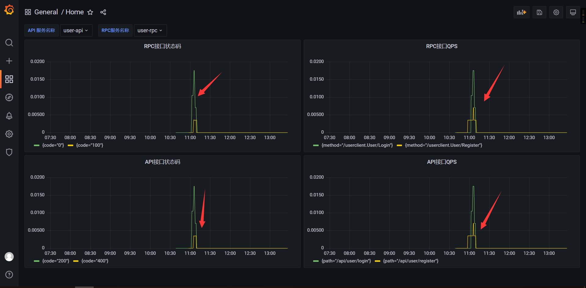
7.7 保存仪表盘
调整下面板位置,选择右上角 Save dashboard 按钮保存仪表盘。

8、测试
在 postman 测试用户注册接口,每次进行操作仪表盘就会反应


9、系列
学习笔记:带你十天轻松搞定 Go 微服务系列(一)- 环境搭建
学习笔记:带你十天轻松搞定 Go 微服务系列(二)- 服务拆分
学习笔记:带你十天轻松搞定 Go 微服务系列(三)- 用户服务
学习笔记:带你十天轻松搞定 Go 微服务系列(四)- 产品服务
学习笔记:带你十天轻松搞定 Go 微服务系列(五)- 订单服务
学习笔记:带你十天轻松搞定 Go 微服务系列(六)- 支付服务
学习笔记:带你十天轻松搞定 Go 微服务系列(七)- RPC 服务 Auth 验证
学习笔记:带你十天轻松搞定 Go 微服务系列(八)- 服务监控
学习笔记:带你十天轻松搞定 Go 微服务系列(九)- 链路追踪
学习笔记:带你十天轻松搞定 Go 微服务系列大结局(十)- 分布式事务

浙公网安备 33010602011771号