会员
周边
新闻
博问
闪存
众包
赞助商
Chat2DB
所有博客
当前博客
我的博客
我的园子
账号设置
会员中心
简洁模式
...
退出登录
注册
登录
许多小鱼儿
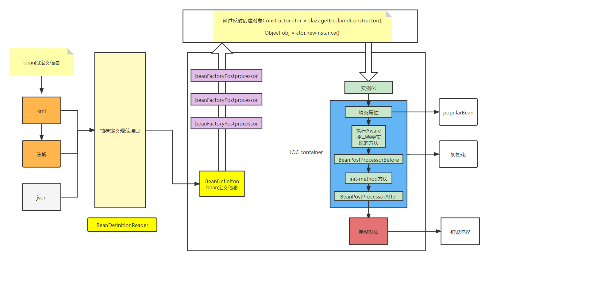
bean的生命周期
posted on
2021-12-09 15:45
许多小鱼儿
阅读(
10
) 评论(
0
)
收藏
举报
刷新页面
返回顶部
导航
博客园
首页
联系
订阅
管理
公告