有苦有乐的算法 --- 有序数组中的元素存在问题、最左元素问题和无序数组局部最小问题
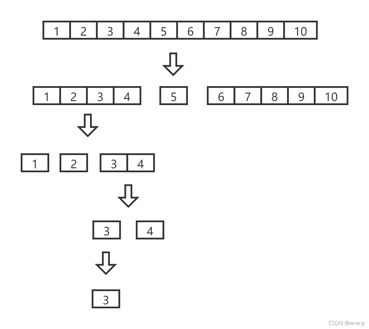
一个有序数组,判断是否含有一个元素
解析:
给定一个数组

如果需要判断是否存在的元素为3。
首先找到数组的中间元素;

如果此元素为3,结束;
如果不是,此元素与3比较,此元素如果大于3,在从此元素左边的部分数组寻找中间元素,以此类推。

如果查找到最后都不是3,证明3在数组中不存在。
代码:
public static boolean isExistInArray(int[] sortedArr, int num) {
if (sortedArr == null || sortedArr.length == 0) {
return false;
}
int L = 0;
int R = sortedArr.length - 1;
int mid = 0;
// L..R
while (L < R) { // L..R 至少两个数的时候
mid = L + ((R - L) >> 1);
if (sortedArr[mid] == num) {
return true;
} else if (sortedArr[mid] > num) {
R = mid - 1;
} else {
L = mid + 1;
}
}
return sortedArr[L] == num;
}
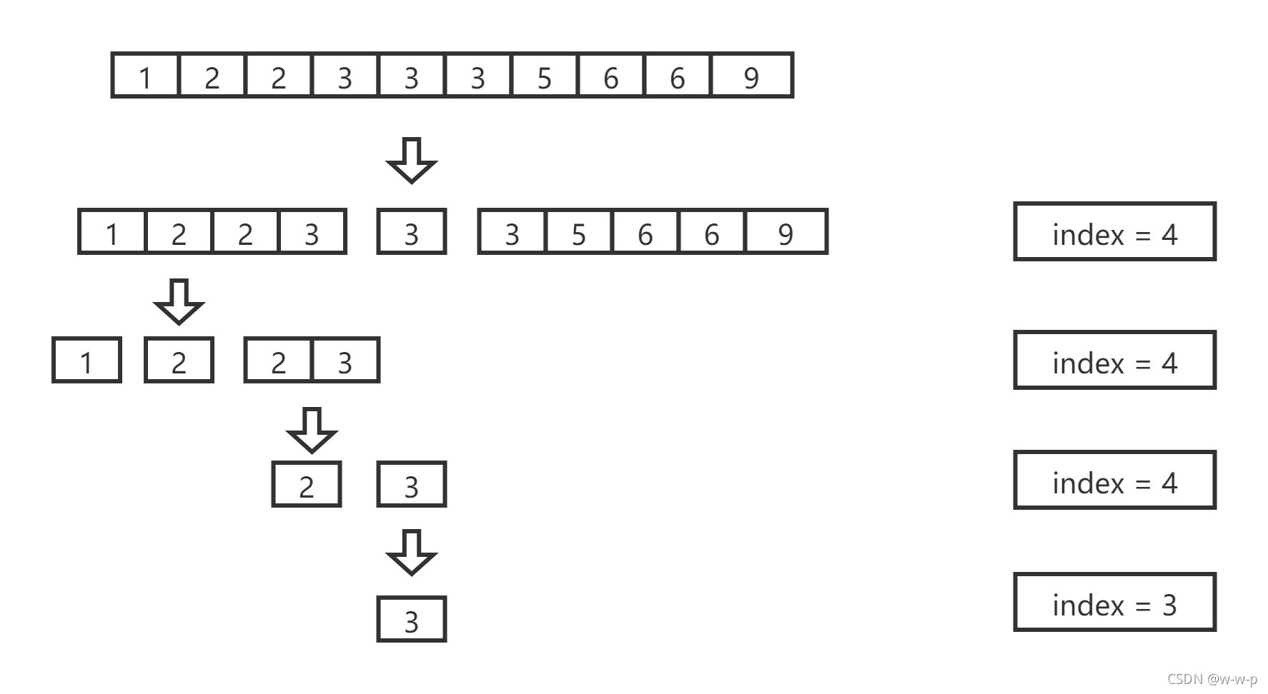
一个有序数组,查找一个元素的最左位置
解析:
给定一个数组

如果需要判断是否存在的元素为3。
首先找到数组的中间元素;
如果此元素为3,记录临时索引,在从此元素左边的部分数组寻找中间元素;
如果不是,此元素与3比较,此元素如果大于3,在从此元素左边的部分数组寻找中间元素,以此类推。

查找到最后,临时索引就是元素的最左位置。
代码:
public static int nearestIndex(int[] arr, int value) {
int L = 0;
int R = arr.length - 1;
int index = -1; // 记录最左的对号
while (L <= R) { // 至少一个数的时候
int mid = L + ((R - L) >> 1);
if (arr[mid] >= value) {
index = mid;
R = mid - 1;
} else {
L = mid + 1;
}
}
return index;
}
一个无序且相邻元素不相等的数组,查找一个局部最小元素
解析:
给定一个数组
第一个元素小于第二个元素,说明第一个元素为局部最小,倒数第一个元素小于倒数第二个元素,说明倒数第一个元素为局部最小。
因为第一个元素和第二个元素不相等,倒数第一个元素和倒数第二个元素不相等,此数组元素的值一定存在一个变化曲线

首先找到数组的中间元素;
如果此元素左面的值大于此元素,此元素右的值大于此元素,说明找到了;
如果此元素左面的值小于此元素,在左面的部分数组中找中间元素,再次判断;
如果此元素右面的值小于此元素,在右面的部分数组中找中间元素,再次判断。
以此类推,即可找到。
代码:
public static int getLessIndex(int[] arr) {
if (arr == null || arr.length == 0) {
return -1; // no exist
}
if (arr.length == 1 || arr[0] < arr[1]) {
return 0;
}
if (arr[arr.length - 1] < arr[arr.length - 2]) {
return arr.length - 1;
}
int left = 1;
int right = arr.length - 2;
int mid = 0;
while (left < right) {
mid = (left + right) / 2;
if (arr[mid] > arr[mid - 1]) {
right = mid - 1;
} else if (arr[mid] > arr[mid + 1]) {
left = mid + 1;
} else {
return mid;
}
}
return left;
}
浙公网安备 33010602011771号