Leetcode - 2. 两数相加
给你两个
非空的链表,表示两个非负的整数。它们每位数字都是按照逆序的方式存储的,并且每个节点只能存储一位数字。
请你将两个数相加,并以相同形式返回一个表示和的链表。
你可以假设除了数字 0 之外,这两个数都不会以 0 开头。
示例 1:

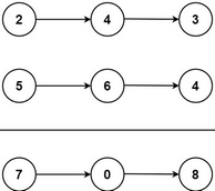
输入:l1 = [2,4,3], l2 = [5,6,4]
输出:[7,0,8]
解释:342 + 465 = 807.
示例 2:
输入:l1 = [0], l2 = [0]
输出:[0]
示例 3:
输入:l1 = [9,9,9,9,9,9,9], l2 = [9,9,9,9]
输出:[8,9,9,9,0,0,0,1]
提示:
每个链表中的节点数在范围 [1, 100] 内
0 <= Node.val <= 9
题目数据保证列表表示的数字不含前导零
来源:力扣(LeetCode)
链接:https://leetcode-cn.com/problems/add-two-numbers
著作权归领扣网络所有。商业转载请联系官方授权,非商业转载请注明出处。
解1 2021/8/22 O(n)
# Definition for singly-linked list.
class ListNode:
def __init__(self, val=0, next=None):
self.val = val
self.next = next
def __repr__(self):
return '{}'.format(self.val) + ('' if self.next is None else ('->' + self.next.__repr__()))
def addTwoNumbers(l1, l2):
dummy=ListNode(-1)
# 题有限制,1)链表是非空的;2)除了[0],不会以0开头;
# 先把俩链表的头处理掉,否则俩列表都只有1个元素的情况,下面的while处理不了
sum=l1.val + l2.val
carry=int(sum/10)
sum%=10
dummy.next=ListNode(sum)
curr=dummy.next
while l1.next or l2.next:
l1=l1.next if l1.next else ListNode(0)
l2=l2.next if l2.next else ListNode(0)
sum=l1.val + l2.val + carry
carry=int(sum/10)
sum%=10
curr.next=ListNode(sum)
curr=curr.next
if carry:
curr.next=ListNode(carry)
return dummy.next
if __name__ == '__main__':
l1 = ListNode(2,ListNode(4,ListNode(3)))
l2 = ListNode(5,ListNode(6,ListNode(4)))
print(addTwoNumbers(l1,l2))
l1 = ListNode(0)
l2 = ListNode(0)
print(addTwoNumbers(l1,l2))
l1 = ListNode(9,ListNode(9,ListNode(9,ListNode(9,ListNode(9,ListNode(9,ListNode(9)))))))
l2 = ListNode(9,ListNode(9,ListNode(9,ListNode(9))))
print(addTwoNumbers(l1,l2))
7->0->8
0
8->9->9->9->0->0->0->1
需要注意的是,如果一个链表空的,就直接把
curr.next指向另一个非空链表的next是不对的,
carry还是需要和另一个非空链表去加的
第二一个,
python不像c/c++,carry直接除,结果出来是float,需要强转一下


浙公网安备 33010602011771号