会员
众包
新闻
博问
闪存
赞助商
HarmonyOS
Chat2DB
所有博客
当前博客
我的博客
我的园子
账号设置
会员中心
简洁模式
...
退出登录
注册
登录
伍尚国
博客园
首页
新随笔
联系
订阅
管理
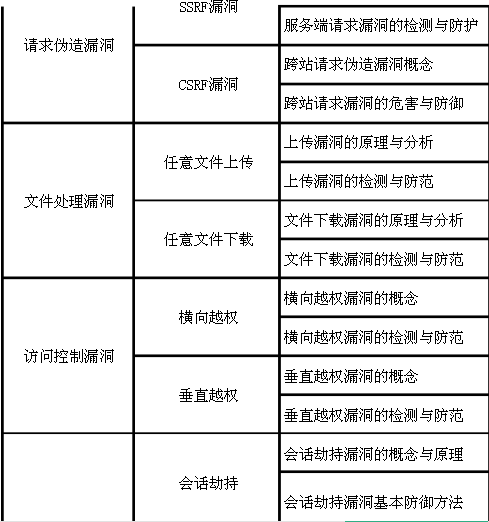
CISP-PTE注册信息安全专业人员渗透测试工程师知识体系大纲
CISP-PTE注册信息安全专业人员渗透测试工程师知识体系大纲
都是图。。
不足之处,欢迎补充
posted @
2018-05-19 09:56
伍尚国
阅读(
667
) 评论(
0
)
收藏
举报
刷新页面
返回顶部
公告