会员
众包
新闻
博问
闪存
赞助商
HarmonyOS
Chat2DB
所有博客
当前博客
我的博客
我的园子
账号设置
会员中心
简洁模式
...
退出登录
注册
登录
某年某月某某人
忠于你热爱的一切
博客园
首页
新随笔
联系
订阅
管理
MapReduce中的combine有什么作用???
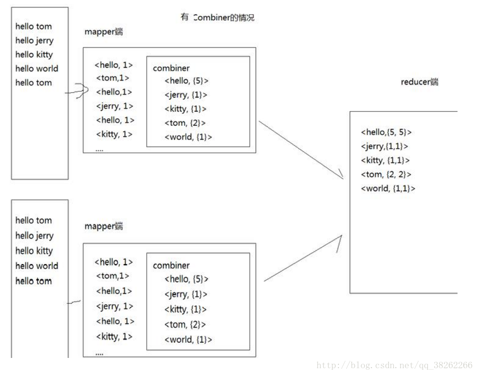
作用就是,合并...... 看下图
combine把map方法产生的多个key和value。合并到一个新的key和value,在传入到reducer中
合并的目的是为了减少网络传输
posted @
2019-08-14 10:54
某年某月某某人
阅读(
540
) 评论(
0
)
收藏
举报
刷新页面
返回顶部
公告