中智行被认定破产,王劲自动驾驶创业落幕
微信视频号:sph0RgSyDYV47z6
快手号:4874645212
抖音号:dy0so323fq2w
小红书号:95619019828
B站1:UID:3546863642871878
B站2:UID: 3546955410049087
一家L4级自动驾驶公司,在Robotaxi热闹的大环境中被宣布破产了。
中智行——王劲创办的L4自动驾驶公司,刚刚被法院核准开启破产清算程序:
添加图片注释,不超过 140 字(可选)
虽然中智行在自动驾驶江湖中,声势不算突出,但其背后创始人王劲,是中国自动驾驶技术商业化浪潮中的初代领军人物之一,也是百度把自动驾驶从实验室项目变成事业部,开启商业化推进时的「百度自动驾驶事业部」首任总经理。
添加图片注释,不超过 140 字(可选)
“三年量产,五年商用”,就是王劲在2015年对外放出的KPI。
然而三年未到,王劲就离职百度,走上了自动驾驶创业道路,在2017年成为了“景驰科技”的创始人、CEO。景驰一度也是当时进展最快的自动驾驶创业公司之一。
转折点发生在2018年春节前后,一场由百度发起的外部商业机密诉讼,造成了景驰创始团队的分化。
一场内部巨变之后,王劲出局景驰,其核心团队在原CTO韩旭带领下,成立了文远知行——后来竟然逆风翻盘,扭转颓势,成就了今天的Robotaxi第一股。
添加图片注释,不超过 140 字(可选)
王劲则带领其他依然追随的旧部,成立了中智行,仍然是Robotaxi,不过认为单车智能已死,毅然走上了车路协同的道路。
中智行也一度以“车路协同”,确定了在自动驾驶创业江湖中的新定位。
然而没想到,在相当一段时间的沉寂之后,中智行再传出进展,竟然是——1.5w欠款都还不起,人去楼空、公司失联的境地。
中智行,“无财产、失联”
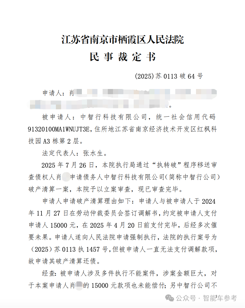
8月22日南京栖霞区法院公布的一件民事裁判文书,间接向外界透露了中智行最真实的现状:
添加图片注释,不超过 140 字(可选)
这起牵涉金额15000元的民事纠纷,其实是劳动仲裁后续。也就是说中智行15000元工资都付不起了,于是被欠款的一方按流程申请法院强制执行。
法院调查过程中发现,中智行欠的钱不只15000块,债主也不止肖某一个,早就是一个财务黑洞:
添加图片注释,不超过 140 字(可选)
企查查公开的涉及合同纠纷案件就有近10件,总金额接近2500万。而且法院发现中智行早就资不抵债,众多强制执行的案件根本没有财产可供执行,连15000块的资产都没有。
更离谱蹊跷的是,法院在上门执行时发现中智行早就不在注册地经营,并且现在的经营场所不明,根本无法取得联系…
添加图片注释,不超过 140 字(可选)
之前众多中智行关联的各地分公司,已经纷纷解散注销:
添加图片注释,不超过 140 字(可选)
基于种种现实情况,南京栖霞法院认为中智行已经符合破产清算条件,自动进入“执转破”程序,正式受理。
是破产清算而非重组,意味着不再“抢救”了,可能也是因为中智行失联,一直没配合过法院的缘故。
而从时间线上看,去年8月第一次出现被执行案件,其实已经显现出“暴雷”的迹象。
第一次被执行文书披露前一个月,创始人王劲突然卸任法人,只保中智行留董事长一职。
添加图片注释,不超过 140 字(可选)
如今被限制消费的是接替企业法人的“张水生”,没有公开资料。
中智行的下桌方式,令人唏嘘。
谁是中智行?
中智行2018年6月成立,最早的发起人是王劲的中学同学陈章宁。
早期王劲并不直接在中智行任职,但陈章宁在接受采访时明确表态王劲一直在幕后给予大力支持,主要PR和GR方面。
直到2019年10月,王劲正式以CEO+董事长的身份入主,正式确定了中智行押注车路协同路线。
添加图片注释,不超过 140 字(可选)
原因有三点,其一是王劲认为单车智能是一条死胡同:对于大量的长尾问题、当时以规则为主的技术体系难以突破,对于不同复杂行驶环境的稳定适应能力,需要大量的开发测试及路测验证,中智行以创业公司微薄之力,很难支撑下来。
其二是2018年下半年至2019年,整个单车智能迎来寒冬同时,车路协同思路开始在中国生根发芽。
中国做车路协同天然有3个优势,第一个中国是最早部署5G的国家之一,车路协同必须有5G作为前提;第二个就是国家的新基建战略;第三个是车路协同涉及到车、路建设的方方面面,需要强有力的政府推动,王劲的GR关系优势可以发挥。
添加图片注释,不超过 140 字(可选)
其三,是王劲给中智行拉来了一支实打实的研发团队。2019年的1月,深圳自动驾驶明星玩家RoadStar内斗公开化,CTO带队在日本参展期间,突然遭其他合伙人背刺,发布公告将其开除,整个公司正常的运营停滞。
当时RoadStar投资人找到王劲,希望王劲让RoadStar和中智行合并,出任合并公司CEO。
但此时RoadStar团队已经四散、公司账户被冻结,公司名存实亡。
最终传闻王劲选择的是接纳RoadStar一半多的员工,通通并入了中智行公司。
而那个RoadStar被“偷袭”的CTO,名叫周光,后来凤凰涅槃,重新集结旧部,以元戎启行之名重新出发,并且借助技术洞察,后来率先在端到端、VLA浪潮中乘风破浪,再次回到了舞台中央。
说回中智行,2022年中智行正式发布了首个完整L4方案——轻车熟路,车端就只有50TOPS算力,无激光雷达。
路端是这个样的:
添加图片注释,不超过 140 字(可选)
有摄像头、激光雷达、通信设备、端侧计算等等,每300米公路上铺设一个终端,每公里约3个终端,2022年总成本预计在35万元左右。
背后还有整个智慧交通调度系统。
当时中智行提出的构想是:
苏州全市道路(包括4个代管市)共有城市10,200公里道路。在量产情况下,路端的建设成本在35万/公里左右,总计成本就在35亿左右。
也就是说,35亿的投入,就能让苏州真正成为自动驾驶城市,比任何主机厂自研成本都要低得多。
添加图片注释,不超过 140 字(可选)
中智行最开始的策略是,用几年时间,在100公里的测试区内智能化改造道路,在这段路上跑顺,再进入到下一个阶段。
理念和技术路径实际当时都被外界看好。
况且苏州市一年财政支出2500多亿,按理说35亿是小钱。
但后来实践落地,才知一切知易行难:钱还真不是最重要的;并且仅仅苏州一地改造基础设施,意义也不大。
改造道路就有无数问题:
路侧设备到底要去判断哪些东西?应该对车的行为做出什么样的评估?能够达到什么样的精准度?区域计算单元的规模如何规划?区域计算单元的算力要有多强?光纤怎么部署,通讯带宽需要多大?
之前车路协同没有专用频道,测试时也是与智能手机混用5G网络,这肯定不行。后来国家为车联网批复了无线电专用频段,但现有通信设备基本上不支持,需要设备商进行升级;还有5G低时延问题,一旦5G信号不稳定,可靠性时延上还不如4G网络。
添加图片注释,不超过 140 字(可选)
这些问题关联太多,导致后来中智行始终没有走出“测试验证”阶段。
车路协同看起来是实现无人驾驶更容易的道路,但另一个维度上,却比单车智能要难5-10倍,因为需要合作的产业资源扩大了5-10倍。
不仅仅是挑战车的技术,而是对整个交通体系的改造,35亿能让某一个城市改头换面,但换一座城市,就需要重新开始一次。
车路协同推进到本质,实际就是公共基建。
添加图片注释,不超过 140 字(可选)
而王劲也好,中智行也好,本身都是技术出身的企业背景,公共基建层面的推进,理想很丰满,现实很骨感。
加之2020年开始到2023年,也不是这条路线可以高歌猛进的时机。
加之自动驾驶开始迎来商业化大考,资本投入马太效应显著,中智行前无造血能力,后无融资补给,前景似乎已经被写下。
即便是名字会被写进“中国自动驾驶发展史”里的王劲,也基本回天乏术了。
谁是王劲?
王劲,福建人,80时代毕业于中国科技大学计算机系及中国科学院大学研究生院,分别取得计算机学士及硕士学位,后留学美国并在佛罗里达大学获得了第二个计算机科学硕士学位。
2000年,王劲回到中国,历任阿里巴巴资深技术总监、 EBay中国CTO, EBay中国研发中心总经理、Google中国工程研究院副院长。
王劲职业的巅峰转机,发生在2010年1月,那年发生了两件事。
一方面,Google调整中国战略,百度CTO李一男离职。Google中国的人才一时被各家“哄抢”,而彼时百度也迫切地需要一个技术支柱。
当年4月,王劲加入百度,出任技术副总裁。
添加图片注释,不超过 140 字(可选)
△王劲和早期百度无人车
此前,王劲的职务是Google中国工程院副院长。而他也成为第一位加盟百度的原Google中国高管。据说王劲的加盟是李彦宏亲自招募的,当时谷歌在中国市场战略调整,王劲则带着依然想在中国市场搞技术的谷歌工程师,成建制转会。
王劲2006-2010年期间供职于Google,在LinkedIn上,王劲对这段经历的描述为:通过改进Google的广告系统,将中国区搜索查询的收入增加了四倍。
而来自百度百科的信息显示,2010-2015年间,王劲通过对百度商业变现产品凤巢的技术提升,让百度的收入在五年内提升了十倍。
添加图片注释,不超过 140 字(可选)
除了凤巢之外,王劲在百度负责过诸多的技术业务。还是援引百度百科:
王劲分别创立了百度移动云事业部、百度大数据部、百度基础架构(云计算)部、百度美国研发中心、百度深圳研发中心;并以百度深度学习实验室(IDL)为基础,联合创立了百度研究院,专注人工智能发展……他还创立了百度自动驾驶事业部。
2010年,也就是小米刚成立的时候。百度还一度传出在研发手机操作系统,当时在百度的财报电话会议上,有分析师询问此事,李彦宏表示“百度内部正在开发一些非常令人振奋的产品”。当时据说这一项目也归王劲负责。
2013年12月,王劲晋升百度高级副总裁。
事情再次发生变化是在2015年年底。当时由百度深度学习实验室(IDL)内的自动驾驶项目——包括李震宇、陶吉、倪凯等在内的小组,搞出了轰动性的进展:百度无人车第一次上五环。
添加图片注释,不超过 140 字(可选)
这个进展也成为了百度发力自动驾驶的转折点。4天后,百度宣布成立自动驾驶事业部,开启自动驾驶业务的商业化探索。
而这个事业部的首任总经理,正是时任百度集团SVP的王劲。
在百度自动驾驶事业部成立大会上,王劲在接受采访时言辞激动,喊出了留载史册的“三年量产,五年商用”。
然而三年未到,分歧已经不可弥合。
添加图片注释,不超过 140 字(可选)
一方面是技术路线分歧。百度自动驾驶事业部初期,积聚了内部最顶尖的科研和工程力量,形成了以追求指标SOTA的科学家一派,和以追求解决问题为核心的工程师一派。
科学家一派上的名字有吴恩达、林元庆,都是学术大牛,都短暂在百度自动驾驶研发中话事,后来都出局了。
工程师一派上的代表则是首席架构师彭军、最年轻T10楼天城……后来受不了大公司内部的机制和无休止争论,出走创办了名震江湖至今的小马智行。
添加图片注释,不超过 140 字(可选)
2017年前的百度,在自动驾驶的时代窗口中,站得最前,看得最远,洞察的机会最多。
于是讨论的也最多。
有人希望搞L4,直接Robotaxi。有人希望搞L2,先从辅助驾驶开始。有人拥护激光雷达。有人认为纯视觉才是终极方案。还有观点认为车路协同,基建模式推进,能够做成一家智能交通方案的公司……
选择太多,诱惑太多,利益关联也太多……
也是在这种背景下,随着通用汽车对初创公司Cruise的10亿美元天价收购、福特汽车对Argo AI的天价收购……人才思变,外部VC守着塞钱,百度自动驾驶事业部,成为了最先开启的“AI黄埔军校”。
添加图片注释,不超过 140 字(可选)
据说王劲有过努力,他希望10亿美元估值分拆百度自动驾驶业务,以创业姿态,能够更快发展。
但也据说这种“分拆”遭到了终极质疑——质疑他的忠诚度,是否损害了母公司的利益。
也是在这种质疑中,百度SVP王劲失掉了信任。
并且在2017年初李彦宏找到陆奇之际,决定以开源开放的Apollo方式,推进自动驾驶。
2017年3月1日,百度发出全员信,邮件中宣布,把自动驾驶事业部等三合一,成立智能驾驶事业群组(IDG),交由到任不久的百度集团COO陆奇负责。
同时百度高级副总裁、原自动驾驶事业部总经理王劲,“内部休息调整”。
4月1日,依然“内部休息”状态下的王劲率先发声,宣布即将离职开启创业,后来景驰科技,在硅谷注册成立。
添加图片注释,不超过 140 字(可选)
离职百度,是王劲职业履历的分水岭时刻。
他高光时刻在百度,但所有获得的赞美也在离开百度后逐渐暗淡和失去。
景驰科技也好,再后来的中智行也好,都没有让他完成他想要的自我证明。反而在热钱汹涌的风口和江湖中,变得流言四起,绯闻不断,陷入难以理清真相的是是非非之中。
加上最后创业未成,更难在习惯以成败论英雄的大环境里,获得客观的评价。
所以王劲是谁?这个人究竟怎么样?或许需要更长的时间沉淀,才能把恩怨情仇、是非功过,通通连点成线。
但可以确定的是,王劲本人最难忘的时刻里,一定有那个决定出走的夜晚。
据说那一天,他向自动驾驶事业部的总监们倾诉多年不易、委屈和壮志难酬……诸多下属,现场表明决心,表示愿意追随他一同出走。
微信视频号:sph0RgSyDYV47z6
快手号:4874645212
抖音号:dy0so323fq2w
小红书号:95619019828
B站1:UID:3546863642871878
B站2:UID: 3546955410049087
参考文献链接
人工智能芯片与自动驾驶

浙公网安备 33010602011771号