域控制器技术全解析
微信视频号:sph0RgSyDYV47z6
快手号:4874645212
抖音号:dy0so323fq2w
小红书号:95619019828
B站1:UID:3546863642871878
B站2:UID: 3546955410049087
自动驾驶域控制器简介
自动驾驶域控制器作为智能网联汽车的“中央大脑”,是推动车辆从辅助驾驶向完全自动驾驶跃迁的核心硬件平台。其通过整合多传感器数据、路径规划算法与车辆控制接口,实现了感知、决策与执行的一体化控制,是L2及以上自动驾驶技术落地的关键载体。
主要功能:
①、多传感器融合与感知:集成毫米波雷达、激光雷达、摄像头、IMU惯性导航及高精度GPS等设备,通过AI算法对环境信息进行实时融合处理。例如,激光雷达可构建三维点云模型,摄像头识别交通标志与行人,毫米波雷达探测动态障碍物,三者数据经融合后生成精确的环境语义地图。
②、决策规划与路径生成:基于感知结果与高精地图数据,域控制器需在毫秒级时间内完成路径规划与行为决策。例如,在高速公路场景中,系统需根据实时车流密度、限速信息及车道线状态,动态调整跟车距离、变道时机与车速曲线。
③、底层控制与冗余安全:通过CAN总线与底盘线控系统(如博世iBooster线控制动、采埃孚SBW线控转向)交互,实现加速、制动与转向的精确控制。同时,域控制器需满足ISO 26262 ASIL-D功能安全标准,采用双MCU冗余架构与故障注入测试,确保单一故障不影响车辆安全。
④、数据安全与车联网通信:通过V2X模块实现车路协同,支持5G-V2X直连通信,将道路施工、红绿灯状态等外部信息融入决策。同时,采用SHA-256加密算法与SOTA远程升级机制,保障车辆控制数据与用户隐私安全。
自动驾驶域控制器外观结构
添加图片注释,不超过 140 字(可选)
添加图片注释,不超过 140 字(可选)
添加图片注释,不超过 140 字(可选)
添加图片注释,不超过 140 字(可选)
添加图片注释,不超过 140 字(可选)
接插件组成
添加图片注释,不超过 140 字(可选)
自动驾驶域控制器硬件架构分析
4.1、基于高通SA8650自动驾驶域控制器系统框图
添加图片注释,不超过 140 字(可选)
添加图片注释,不超过 140 字(可选)
添加图片注释,不超过 140 字(可选)
4.2、高通SA8650核心模组
添加图片注释,不超过 140 字(可选)
高通SA8650核心模组由主SoC芯片、电源管理芯片和存储芯片组成
具体组成说明:
①、SA8650P/SRV1H SoC:作为核心芯片,集成了众多关键功能组件。
②、电源管理 IC:包括 PMM8650AU(×4)电源管理 IC 以及第三方 ASIL-D 电源管理 IC(×1),用于高效管理芯片的电力供应。
③、SDRAM:配备 315 球 LPDDR5(×3)SDRAM,为芯片运行提供数据存储和快速读写支持。
主要架构及功能模块
①、CPU:高通 ®Kryo™基于 Arm v8.2 Cortex 技术构建的第 6 代 CPU,能够提供强大的通用计算能力,满足汽车驾驶辅助系统中各种复杂计算任务,如路径规划、传感器数据初步处理等。
②、GPU:高通 ®Adreno™ 663 GPU,不仅能提供最高的图形性能和电源效率,还支持安全的通用(GP)GPU 计算,在涉及到视觉图像渲染、3D 建模显示等方面发挥重要作用,比如车载中控屏幕的显示渲染以及一些基于视觉的辅助驾驶功能的图形计算。
③、Tensor 处理器:高通 ®Hexagon™ Tensor 处理器,集成了高通 Hexagon DSP、四高通 Hexagon Vector eXtensions(HVX)处理器和双高通 Hexagon Matrix eXtension(HMX)协处理器,主要面向高性能机器学习用例,在自动驾驶的目标识别、图像分类等人工智能任务上表现出色,例如识别道路上的车辆、行人、交通标志等。
④、ISP 图像处理器:高通 Spectra™ ISP 690 图像信号处理器引擎,能够对车载摄像头采集的图像进行处理,提升图像质量,为视觉辅助驾驶功能提供高质量的图像数据基础。
⑤、视频编解码模块:Adreno 765 VPU,用于高质量、超高清视频编码和解码,可实现对车辆周围环境视频的编码存储以及对导航地图等视频信息的解码显示。
⑥、DPU 显示处理模块:Adreno DPU 1199 支持超高清多显示器,满足车载多屏幕显示需求,比如中控屏、仪表盘等不同屏幕的独立显示控制。
安全岛子系统:配备四个 Cortex-R52 CPU 的专用安全岛(SAIL)子系统,每对可在锁步模式或分离模式下配置,用于处理汽车安全相关的关键任务,确保系统在安全方面的冗余性和可靠性,比如紧急制动信号处理等安全操作。
添加图片注释,不超过 140 字(可选)
4.3、MCU模块
添加图片注释,不超过 140 字(可选)
添加图片注释,不超过 140 字(可选)
S32K342HMS简介
内核与性能:基于32位ARM Cortex-M7内核,支持锁步模式(Lockstep),主频范围120-240 MHz,配备单精度浮点单元(FPU),满足实时控制和复杂计算需求。
内存配置:提供1-2MB带ECC校验的闪存和512KB-8MB的SRAM,支持高可靠性数据存储与处理。
功能安全等级:符合ISO 26262标准,最高可达ASIL D级,适用于对安全性要求严苛的汽车应用场景。
硬件安全引擎(HSE):集成HSE安全模块,支持AES-128/192/256、RSA、ECC加密算法,提供安全启动、密钥存储及侧通道攻击防护功能。
芯片外设特征
芯片架构:
芯片内核:ARM Cortex-M7,支持 双发射(dual-issue),并具有 硬浮点单元(FPU)和 双精度浮点运算。
芯片主频:最高可达 150 MHz,适用于高计算需求的应用。
芯片内存:
Flash:最大4MB(外部存储支持)。
RAM:512 KB 高速RAM。
芯片缓存:
L1 缓存:64 KB(32 KB 指令缓存 + 32 KB 数据缓存)。
L2 缓存:128 KB(支持高速访问)。
通信接口:
CAN:最多 6路CAN,支持CAN 2.0 和 CAN FD。
UART:最多 5 个 UART 控制器。
SPI:最多 3 个 SPI 控制器。
I2C:最多 3 个 I2C 控制器。
LIN:支持 LIN 2.2,适用于汽车和工业通信。
Ethernet:1 个 Gigabit Ethernet 控制器,支持硬件时间戳和 TCP/IP 协议栈。
USB:2 个 USB 2.0 高速设备接口。
SDIO:支持 SD/SDHC/SDXC 存储卡接口。
定时器:
PWM:6 个 16位 PWM 输出通道(可用于电机控制等应用)。
定时器:多个32位定时器,包括 FlexTimer 和 Watchdog Timer。
RTC:实时时钟,适合需要时间追踪的应用。
模拟外设:
ADC:12位的 ADC,最多可支持 32 个通道。
DAC:12位 DAC 输出,适用于精密模拟信号输出。
Comparator:带有可编程阈值的比较器。
安全性:
硬件加密:支持AES、SHA-2 等加密算法,适用于需要高安全性的应用(如车联网、汽车控制等)。
安全启动(Secure Boot):保护固件免受篡改。
TRNG(True Random Number Generator):用于生成随机数,增强安全性。
4.4、交换机模块-RTL9068AB
添加图片注释,不超过 140 字(可选)
RTL9068AB 提供的1000 Base-T1符合标准是IEEE 802.3bP规范,它具有1000 Mb / s的速率,通过双绞线(T1)进行全双工通信。能够支持线材至少15米,可以提高更好的频宽,并能和车用交换器及资料中心做连接,达到多个节点装置互相通信,建构各种不同所需的网路拓朴此外,具有低辐射,高RF抗扰度和更长距离通信的能力。
RTL9068 交换机特性
①、支持多吉比特接口 --- PCIE3.0 / 2.5G SGMII / 5G 堆叠 USXGMII
②、交换机特性符合开放标准 TC11
③、支持开放标准 TC10 的唤醒与睡眠功能
④、帧缓冲区 256KB
⑤、安全性 --- 防火墙 / 虚拟局域网(VLAN) / 安全启动 / 认证
⑥、功耗 2.66W
⑦、音频视频桥接(AVB) --- AS / Qav / Qat
⑧、时间敏感网络(TSN)
添加图片注释,不超过 140 字(可选)
4.5、CAN通信模块
CAN收发器使用了NXP的两款:TJA1145、TJA1044
1、TJA1145
添加图片注释,不超过 140 字(可选)
NXP TJA1145 是一款专为汽车电子领域设计的高速 CAN 收发器。
特性说明:
符合行业标准:完全符合ISO 11898-2:2003、ISO 11898-5:2007 和 ISO 11898-6:2013 标准,同时也符合即将发布的 ISO 11898-2:2016 标准,支持 CAN FD 和 SAE-J 2284-4,能够在 CAN FD 快速阶段实现高达 2 Mbit/s 的数据速率可靠通信。
低功耗模式:具有极低的待机和睡眠模式功耗,其中Sleep 状态下功耗比 Standby 状态下更低。支持 ISO 11898-6:2013 compliant CAN 部分网络,通过选择性唤醒功能,可使节点在不需要工作时进入休眠状态,仅在应用需要时被唤醒,有效降低 ECU 整体电流消耗。
支持CAN FD-Passive 功能:对于TJA1145T/FD 与 TJA1145TK/FD 这两种变种,支持 CAN FD-Passive 功能,能够在睡眠 / 待机模式下等待有效唤醒帧时忽略 CAN FD 帧,避免正常 CAN 控制器在 CAN FD 通信期间被错误唤醒,适用于同时支持 CAN FD 和标准 CAN 2.0 通信的网络。
灵活的接口与电平适配:I/O 电平可自动调整到控制器的 I/O 电平,能直接与 3.3V 至 5V 的微控制器接口。提供 SPI 接口,用于收发器控制和状态信息检索。
强大的电源管理:拥有BAT、VCC 和 VIO 三种电源输入。BAT 用于给 TJA1145 系统状态维护供电,保持状态寄存器值不丢失,且 CAN 接收器由 BAT 供电;VCC 作为 5V 电源输入,监控过压或欠压,同时给 CAN 总线供电,CAN 发送器由 VCC 供电;VIO 作为电源输入监控过压或欠压,同时作为 SPI 通信的电平转换。
高ESD 保护:CAN 总线引脚上具有 ±8 kV 的人体模型(HBM)静电放电保护,BAT、WAKE 和 CAN 总线引脚上具有 ±6 kV 的 IEC 61000-4-2 静电放电保护,增强了芯片的可靠性和稳定性。
先进的消息处理机制:利用内部的先进先出(FIFO)缓冲机制和优先级编码功能,确保关键消息能被优先发送,同时具有灵活的过滤功能,可以根据消息 ID 来过滤,减少后续处理的数据量,提升效率。
多种运行状态:内部存在五种运行状态机,包括Normal、Standby、Sleep、Overtemp、Off 状态。Normal 模式下全功能可用;Standby 模式下处于低功耗状态,不能正常收发数据,但 INH 引脚可保持拉高状态;Sleep 模式下处于最低功耗状态,不能正常收发数据;Overtemp 为过温状态;Off 为关闭状态。
添加图片注释,不超过 140 字(可选)
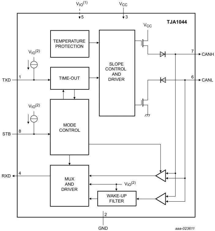
2、TJA1044
添加图片注释,不超过 140 字(可选)
特性说明:
符合行业标准:完全符合ISO 11898-2:2016、SAE J2284-1 至 SAE J2284-5 以及 SAE J1939-14 标准,确保了与其他 CAN 设备的兼容性和互操作性。
低功耗待机模式:具有极低电流的待机模式,并且支持本地和总线唤醒功能。这使得节点在不需要持续工作时可以进入低功耗状态,当有总线信号唤醒时能够快速恢复工作,有效降低了系统的整体功耗。
优化的汽车应用设计:针对12V 汽车系统进行了优化,能够很好地适应汽车电气系统的电压环境,满足汽车应用对可靠性和稳定性的要求。
出色的EMC 性能:即使没有共模扼流圈,也具有优异的电磁兼容性,在高达500kbit/s 的速度下能保持低电磁辐射(EME)和高电磁抗扰度(EMI),符合 IEC 62228-3 和 SAE J2962-2 等拟定的 EMC 标准,减少了对其他电子设备的干扰,同时也能抵御外界电磁干扰。
灵活的微控制器接口:配备VIO 引脚的型号可直接与 3.3V 至 5V 的微控制器连接;未配备 VIO 引脚的型号,只要微控制器 I/O 容限为 5V,就可以与 3.3V(TJA1044C 除外)和 5V 供电的微控制器连接,提高了芯片的通用性和兼容性。
可靠的工作性能:在所有电源条件下,功能行为均可预测,具有可预测和故障安全行为。当电源电压降至断电欠压阈值以下时,收发器会脱离总线(高欧姆),避免对总线造成干扰或损坏。
数据传输功能:发送数据(TXD)和总线显性超时功能,以及 TXD 和 STB 输入引脚的内部偏置,确保了数据传输的准确性和可靠性。其传播延迟时间仅为 210ns,时序保证数据速率高达 5Mbit/s,TJA1044T 的数据传输速率高达 1Mbit/s,其他型号在 CAN FD 快速相位下数据速率高达 5Mbit/s 时也能实现可靠通信。
完善的保护机制:总线引脚上具有较高的ESD 处理能力,达到 8kV IEC 和 HBM 标准,同时在汽车应用环境下总线引脚具有瞬态保护,引脚 VCC 提供欠压检测,还具备过热保护功能,提高了芯片的稳定性和使用寿命。
封装形式:有SO8 和无引脚 HVSON8(3.0mm×3.0mm)封装形式可供选择,HVSON8 封装提升了自动光学检测(AOI)能力,满足不同的应用需求和电路板设计要求。
添加图片注释,不超过 140 字(可选)
4.6、系统电源模块
添加图片注释,不超过 140 字(可选)
添加图片注释,不超过 140 字(可选)
添加图片注释,不超过 140 字(可选)
LM25143-Q1
简介
LM25143-Q1 是一款 42V 同步降压直流/直流控制器, 适用于高电流单路或双路输出。该器件源自宽 VIN 范围 控制器系列,采用交错式可堆叠峰值电流模式控制架 构,可实现简单环路补偿、快速瞬态响应、优异的负载 和线路调节能力,并可通过用于高输出电流的并联相位 实现精确的电流共享。65 ns 的高侧开关超短导通时间 有助于获得大降压比,支持从 12V 或 24V 汽车输入到 低电压轨的直接降压转换,从而降低系统复杂性和成 本。LM25143-Q1 在输入电压突降至 3.5V 时,仍能根 据需要以接近 100% 的占空比继续工作。 15 μA 空载静态电流及稳压输出电压可延长电池供电 汽车系统的工作运行时间。利用开关稳压器的输出或其 他可用电源为 LM25143-Q1 供电,可实现更低的输入 静态电流和功率损耗。
核心参数
输入电压范围:3.5V至42V,支持汽车电池电压波动(如冷启动、负载突降等极端工况)。
输出电压范围:可调(0.6V至36V),精度±1%,支持固定3.3V/5V输出,满足多种负载需求。
开关频率:100kHz至2.2MHz,支持同步至外部时钟,灵活适配不同EMI要求。
静态电流(IQ):典型值15μA(待机模式),3.3μA(关断模式),显著延长电池供电系统的续航时间。
最大结温:150°C,适应高温工作环境(如发动机舱)。
封装形式:40引脚VQFN(6mm×6mm),带可润湿侧翼引脚,便于光学检测和可靠性验证。
功能特性
①、双通道同步降压架构
-
支持双通道独立输出或单通道多相并联,单通道输出电流可达12A(双通道并联时更高)。
-
交错式PWM控制(相位差180°),降低输入/输出纹波,减少EMI滤波器体积。
②、高效同步整流
-
内置低导通电阻MOSFET驱动器,支持外接低RDS(on)功率管,进一步提升效率(典型效率>95%)。
-
可选二极管仿真模式(DEM)或强制PWM模式(FPWM),优化轻载效率与输出纹波的平衡。
③、保护功能完备
-
过流保护(OCP):打嗝模式(Hiccup),故障解除后自动恢复。
-
欠压锁定(UVLO):独立监控VCC、VDDA及栅极驱动电压,防止误触发。
-
过温保护(OTP):带迟滞功能的热关断,避免热失控。
-
独立使能(EN)与电源良好(PGOOD)信号:支持系统级时序控制与故障反馈。
④、EMI优化设计
-
压摆率控制的自适应栅极驱动,减少开关噪声。
-
扩频调制(Spread Spectrum),降低峰值EMI辐射,满足CISPR 25 Class 5等严苛标准。
⑤、功能安全支持
-
符合AEC-Q100 Grade 1认证(-40°C至+125°C结温范围)。
-
提供功能安全文档(如FMEDA、安全手册),助力ISO 26262 ASIL-D系统开发。
典型设计电路
添加图片注释,不超过 140 字(可选)
MPQ8875AGVE
添加图片注释,不超过 140 字(可选)
简介
MPQ8875A 是一款 36V 单片同步升降压 DC/DC 变换器,支持 2.2V 至 36V 的宽输入电压范围,因此非常适合多用途汽车和工业应用。它采用独有的恒定导通时间(COT)控制模式和全集成 4 开关配置,使得芯片能够在降压、升压和升降压模式之间灵活变更变换器拓扑;从而优化输入电压高于、低于或等于输出电压时的性能和效率。同时还可确保在相邻的工作范围之间无缝转换。
MPQ8875A 通过标准 I2C 接口单独控制;无需任何硬件更改,可通过向设备写入设置来调整各种参数。开关频率可以在 200kHz 至 1Mhz 范围内配置,或通过外部时钟信号同步为 250kHz 至 1Mhz 之间的任何频率。此外,可配置频谱扩展功能可以定期调整开关频率,以改善 EMI 性能。提供可靠的故障保护,包括输入欠压锁定保护(UVLO)、输入过压保护(OVP)、逐周期峰值限流保护、输出过压保护(OVP)、输出短路保护(SCP)和过温关断保护。内置电源正常指示功能,可以指示输出电压调节是否正确。
特性和优势
添加图片注释,不超过 140 字(可选)
典型应用电路
添加图片注释,不超过 140 字(可选)
MPQ4314
简介
MPQ4314 是一款频率可调的同步降压开关变换器,它内部集成上下管功率 MOSFET(HS-FET 和 LS-FET),可提供高达 4A 的高效输出电流 (IOUT),并通过电流模式控制实现快速环路响应。
MPQ4314 具有3.3V 至 45V 的宽输入电压 (VIN) 范围,可适应汽车输入环境中的各种降压应用,而1.7μA 的关断电流则允许该器件用于电池供电应用。
MPQ4314通过在轻载条件下降低开关频率 (fSW) 以降低开关和栅极驱动损耗,从而在宽负载范围内实现高功率转换效率。该器件还提供开漏电源正常 (PG) 信号,以指示输出是否在其标称电压的 95% 至 105% 范围内。
MPQ4314具有的频率折返功能可以防止启动期间电感电流的流失,而过温关断保护则保证了器件操作的可靠性和容错性。MPQ4314还为汽车冷车启动条件提供高占空比和低压差 (LDO) 模式。
特性
添加图片注释,不超过 140 字(可选)
典型应用电路
添加图片注释,不超过 140 字(可选)
4.7、GMSL解串芯片
添加图片注释,不超过 140 字(可选)
添加图片注释,不超过 140 字(可选)
1、解串器-MAX96722
MAX96722是一款专为汽车应用设计的高性能GMSL串行器芯片。它能够将并行的摄像头数据或其他多媒体数据转换为高速串行数据流,通过同轴电缆或屏蔽双绞线(STP)进行传输。这种转换不仅提高了数据传输的带宽,还增强了抗电磁干扰(EMI)的能力,非常适合汽车内部复杂的环境。
主要特性
①、高带宽传输:
MAX96722支持高达数Gbps的传输速率,能够满足高分辨率摄像头和显示系统的需求。
②、低功耗设计:
芯片采用低功耗设计,有助于延长汽车电子设备的电池寿命。
③、强大的抗干扰能力:
通过GMSL技术,MAX96722能够有效抵抗汽车内部的电磁干扰,确保数据传输的稳定性。
④、灵活的配置选项:
芯片提供多种配置选项,如数据速率、前向纠错(FEC)设置等,以适应不同的应用场景。
⑤、集成度高:
MAX96722集成了多种功能模块,如时钟恢复、数据编码/解码等,简化了系统设计。
2、解串器-MAX96712
概述:
将GMSL2/GMSL1的串行输入转换成MIPI CSI-2的D-PHY/C-PHY接口输出;
正向视频传输正在进行中时,同时允许每个链路传输双向控制通道数据;
MAX96712可以接收多达四个远端传感器,使用行业标准的同轴电缆(COAX)或双绞线(STP)互连;
每一个GMSL2串行链路以固定正向速率3Gbps或6Gbps, 反向187.5Mbps运行;
在GMSL1模式下,MAX96712可以与第一代3.12Gbps或1.5Gbps GMSL1序列化器配对,或在GMSL1模式下与GMSL2序列化器一起运行在3.12Gbps速率;
MAX96712支持视频数据的聚合和复制,使来自多个远程传感器的流能够被组合并路由到一个或多个可用的CSI-2输出;
数据也可以基于虚拟通道ID路由,使得来自单个GMSL输入的多个流可以独立路由到不同的CSI-2输出;
来自多个传感器的数据也可以同步并组合在一个单一的使用帧拼接的复合超帧中并输出到该CSI-2流中;
CSI-2接口支持2个4通道和4个2通道配置 (C-PHY或D-PHY);
多种通信接口支持, i2c/uart/spi;
支持高达15m的同轴电缆;
支持RAW8/10/12/14/16/20,RGB565/666/888,YUV422 8/10位格式;
符合ASIL-B标准(GMSL2)。
添加图片注释,不超过 140 字(可选)
3、串行器-MAX96755
MAX96755是一款由美信集成(Maxim Integrated,现已被亚德诺半导体ADI收购)推出的高性能GMSL(Gigabit Multimedia Serial Link)串行器芯片。
概述:
MAX96755 能够将GMSL2/GMSL1的串行输入转换为MIPI CSI-2的D-PHY/C-PHY接口输出,实现不同接口标准之间的无缝连接。
在进行正向视频传输的同时,MAX96755 支持每个链路传输双向控制通道数据,提高了数据传输的效率和灵活性。
MAX96755 可以接收来自多个远端传感器的数据,使用行业标准的同轴电缆(COAX)或双绞线(STP)进行互连,方便构建复杂的传感器网络。
对于GMSL2串行链路,MAX96755 以固定的正向速率3Gbps或6Gbps运行,反向速率则可达187.5Mbps,满足高带宽视频传输的需求。
在GMSL1模式下,MAX96755 可以与第一代3.12Gbps或1.5Gbps的GMSL1序列化器配对使用,也可以在GMSL1模式下与GMSL2序列化器一起以3.12Gbps的速率运行,确保了与不同代设备的兼容性。
MAX96755 支持视频数据的聚合和复制功能,可以将来自多个远程传感器的视频流组合并路由到一个或多个可用的CSI-2输出,方便视频数据的处理和显示。
数据也可以基于虚拟通道ID进行路由,使得来自单个GMSL输入的多个流可以独立地路由到不同的CSI-2输出,提高了数据传输的灵活性和可管理性。
来自多个传感器的数据可以同步并组合在一个单一的使用帧拼接的复合超帧中,并输出到CSI-2流中,为视频数据的处理和显示提供了更多的可能性。
MAX96755 的CSI-2接口支持2个4通道和4个2通道配置(C-PHY或D-PHY),可以根据具体的应用需求进行选择。
芯片支持多种通信接口,包括I2C、UART、SPI等,方便与外部设备进行通信和控制。
MAX96755 支持高达15m的同轴电缆传输,适用于汽车内部的长距离视频传输需求。
MAX96755 符合ASIL-B标准(GMSL2),确保了其在汽车安全关键应用中的可靠性和稳定性。
4.8、GPS模块和芯星通-UM670A
添加图片注释,不超过 140 字(可选)
①、基本参数:
通道数:96 通道 ,基于 UFirebird II 架构。
信号支持:
UM670A-03:支持 BDS B1I/BIC* + B2I、GPS L1C/A + L5、GLONASS G1*、Galileo E1+ E5a、QZSS L1+ L5、NavIC L5*、SBAS L1C/A 信号。
UM670A-23:支持 BDS B1I/BIC* + B2a、GPS L1C/A + L2C、GLONASS G1*、Galileo E1 + E5b、QZSS L1 + L2、SBAS L1C/A 信号。
驻波:≤ 2.5。
输入阻抗:50Ω。
天线增益:15 dB ~ 30 dB。
②、定位性能参数
首次定位时间(TTFF) :冷启动< 26 秒 ,热启动< 2 秒 ,重捕获< 2 秒。
单点定位(RMS) :平面为 1.5 米(开阔天空) ,高程为 2.5 米 (开阔天空)。
速度精度(RMS) :0.05 m/s(开阔天空,开阔动态环境下,68%@30 m/s)。
1PPS 精度:20 ns。
灵敏度 :BDS+GPS+GLONASS+Galileo 系统下,跟踪为 -162 dBm,冷启动为 -147 dBm,热启动为 -157 dBm ,重捕获为 -158 dBm。
数据更新率:支持 1 Hz / 5 Hz / 10 Hz。
差分数据:支持 RTCM V3.X。
数据格式:NMEA 0183(兼容北斗)、Unicore 。
③、物理特性
尺寸:22.0 × 17.0 × 2.6 mm。
封装:54 引脚,LGA 表面贴装 。
工作温度:-40℃ ~ +105℃。
存储温度:-40°C ~ +105℃。
④、电气指标
电压:2.7 V ~ 3.6 V DC。
LNA 馈电:2.7 V ~ 3.3 V,<100 mA SBAS。
功耗:150 mW 。
接口:1 x UART (LVTTL)、1 x I²C*(特定固件版本支持)、1 x SPI*(特定固件版本支持)、1 x 1PPS (LVTTL) 。
微信视频号:sph0RgSyDYV47z6
快手号:4874645212
抖音号:dy0so323fq2w
小红书号:95619019828
B站1:UID:3546863642871878
B站2:UID: 3546955410049087
参考文献链接
人工智能芯片与自动驾驶

浙公网安备 33010602011771号