视觉7: 一口气了解相机/摄像头—马达
微信视频号:sph0RgSyDYV47z6
快手号:4874645212
抖音号:dy0so323fq2w
小红书号:95619019828
引言:什么是马达?
马达(Motor):马达的本质是能量转换装置,其核心功能是将非机械能量转化为旋转或直线运动的机械能,驱动各类设备运转。根据能量输入形式不同,可分为 电动机(电能驱动)、液压马达(液压能驱动)、气动马达(气压能驱动)等,其中 “电动机” 最为常见,通常默认 “马达” 即指电动机(指代将电能转换为机械能的电机)
添加图片注释,不超过 140 字(可选)
Part1:
视觉镜头中的马达类型
在相机/摄像头应用中,主要都是小体积的马达,以几毫米到几十毫米直径的马达居多,按照马达体积大小主要分为微小型马达(直径几mm)、中型马达(直径10几mm)、大型马达(直径20~50mm)。
一、微小型马达:常见于内窥、手机、VR/AR、猫眼等摄像头。
添加图片注释,不超过 140 字(可选)
二、中型马达:常见于车载、智能监控、机器人等摄像头。
添加图片注释,不超过 140 字(可选)
三、大型马达:常见于相机/摄影机用的大镜头中。
相机摄影机马达
添加图片注释,不超过 140 字(可选)
添加图片注释,不超过 140 字(可选)
Part2:种类划分
根据马达在相机镜头发展过程中来看,从早到晚依次是:螺丝刀马达(螺杆式对焦马达)、微型直流电机(DC马达)、超声波马达(USM)、步进马达(STM)、线性马达(Linear Motor)这几种马达类型。(步进电机、环形超声波马达、线性对焦马达、音圈马达(大驱动力型)),
其中螺丝刀马达基本淘汰,DC马达、超声波马达、步进马达、线性马达在相机摄像头行业依然在用,应用最多的是线性马达(包含VCM马达)。
添加图片注释,不超过 140 字(可选)
Part3:音圈马达(VCM)
VCM是一种特殊形式的直接驱动电机,具有结构简单、体积小、响应快、高加速、高速等特性。是应用于摄像头模组镜头核心技术之一。利用通电的线圈和磁石之间的洛伦兹力,带动镜头运动实现自动对焦(AF)。(高端音圈马达可同时集成自动对焦(AF)和光学防抖(OIS)两种功能)
VCM因为原理和扬声器相似,所以叫音圈马达。,也是视觉模组用量最大、应用最广泛的马达类型,特别是摄像头模组上(智能手机,在笔记本、平板、运动相机、全景相机、医疗、汽车电子、智能监控IPC、工业机器人等摄像头)。
添加图片注释,不超过 140 字(可选)
VCM在摄像头中的位置:音圈马达通常位于镜头与图像传感器之间,是连接镜头和其他组件的关键部分。
添加图片注释,不超过 140 字(可选)
VCM马达主要分为:开/闭环马达、普通/中置式马达、光学防抖马达等几种类型。
添加图片注释,不超过 140 字(可选)
Part4:工作原理
在相机镜头及摄像头中,不同类型的马达因结构和控制逻辑差异,工作原理也有所不同。但总的来说都是通过电能驱动来控制马达实现清晰的对焦达到优质的影像效果。在满足扭矩对镜片推力的需求下,越能同时满足体积小,对焦快且安静的马达越好,当然技术/工艺/成本也更高。
VCM马达AF+OIS示意图:
添加图片注释,不超过 140 字(可选)
VCM马达的工作原理和扬声器一样,都是通过物理学中的左手定律来实现工作的。线圈通过上下两个弹片固定在磁铁组中,通电时,电流经过线圈会产生磁场,线圈磁场和磁石起相互作用,促使线圈向上移动。锁在线圈里的摄像头在通电之时移动,断电时,线圈在弹片弹力作用下返回原位置这样就实现了自动对焦功能。
手机镜头中的马达工作原理:
添加图片注释,不超过 140 字(可选)
Part5:核心参数
通常,在相机和摄像头中用到的马达,最主要的参数是:扭矩、响应速度、精度和噪音水平,这4个参数基本决定了相机和摄像头AF功能的效果质量。
——旋转马达(DC / 超声波 / 步进):更关注扭矩、转速、定位精度,适用于需要齿轮传动的变焦 / 对焦环驱动(如相机镜头)。
——线性马达(VCM / 直线步进):侧重行程、推力、响应时间,直接驱动镜头组直线移动(如手机 OIS 防抖、快速对焦)。
光学镜头摄像头中常用马达的核心参数整理表格:
添加图片注释,不超过 140 字(可选)
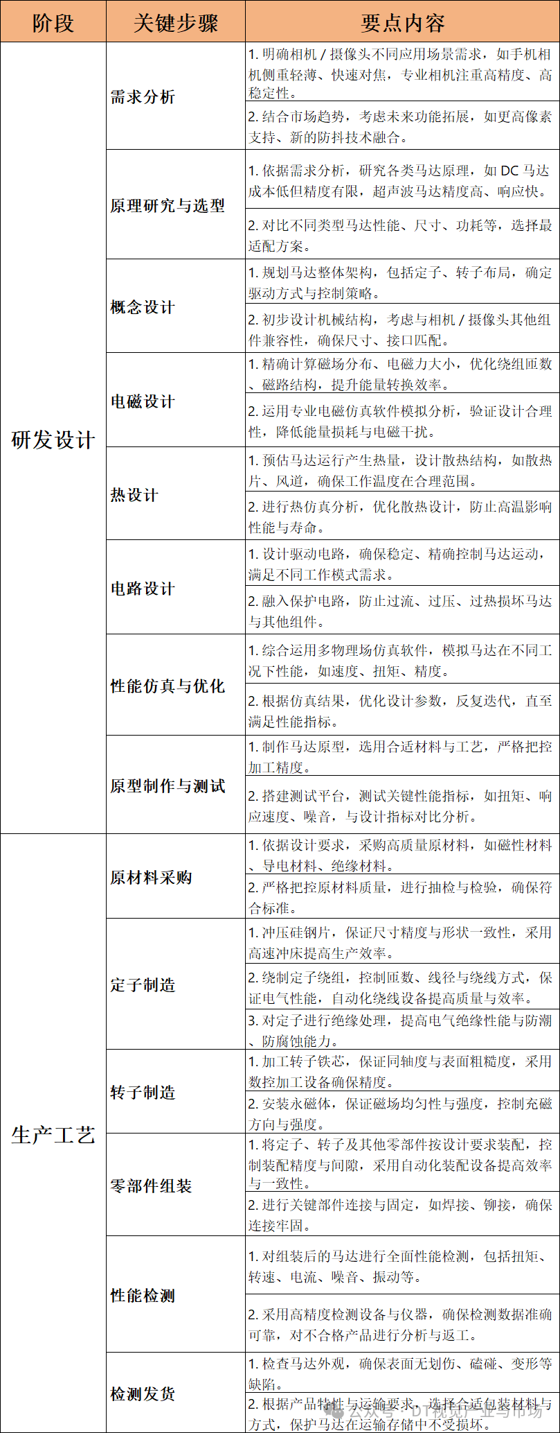
Part6:研发/工艺 以下是相机/摄像头用的马达(涵盖 DC 马达、超声波马达、步进马达、线性马达等类型)大概的研发设计及生产工艺流程,按阶段、关键步骤、要点整理的表格:
添加图片注释,不超过 140 字(可选)
Part7:产业规模 由于马达应用广泛,基本上有70%~80%的电子设备都会用到,相机/摄像头用到的只是一部分的马达,根据相机和摄像头用到的4种马达(DC马达、步进电机、超声波马达(USM)、线性马达)的行业数据情况预测,2024年全球市场规模及竞争格局分析如下:总规模约80-90亿美元,总出货量约35亿颗。细分市场占比如下:
添加图片注释,不超过 140 字(可选)
VCM马达:根据华经情报网统计,全球VCM市场在2016年至2024年间从17亿美元增长到44亿美元,2025年全球VCM市场规模有望突破50亿美元。
添加图片注释,不超过 140 字(可选)
2024年全球智能手机出货量为12.2亿部(只是品牌手机,不包含白牌手机),同比增长6.4%,按照每台手机平均4个摄像头,通常主摄和长焦都要用到VCM,超广角/微距/前摄选配,一台四摄手机中至少要有2-3个摄像头需要VCM,2024年手机VCM马达出货量至少也有26亿颗,手机占VCM用量的87%以上。整个VCM市场实际出货量在30亿颗左右。
添加图片注释,不超过 140 字(可选)
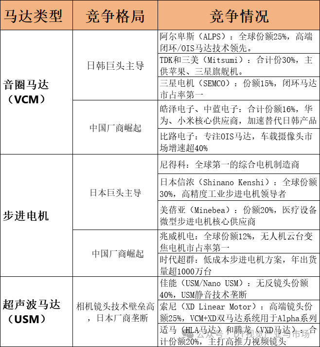
Part8:竞争格局 全球相机和摄像头用到的4种马达(DC马达、步进电机、超声波马达(USM)、线性马达)主要的头部玩家,总体来看高端的马达主要还是由日韩垄断,国产在中低端市场份额不断扩大,同步冲击高端产品技术和市场。
添加图片注释,不超过 140 字(可选)
全球(VCM)音圈马达制造企业数量上百家,主要分布在日本、韩国、中国等区域。2024年全球市场格局:日本企业 (阿尔卑斯ALPS/三美Mitsumi/TDK等) 占据全球市场份额3~4成,并掌握先进技术和制造能力。韩国企业(三星电机SEMCO/ Jahwa磁化电子 /Hysonic/ LG-伊诺特/ SUNGWOO / JAP 等)占据全球市场份额3~4成,主要是三星电机和磁化,其他几家整体萎缩中。中国企业(中蓝电子/ 新思考/ 皓泽/ 友华微/ 比路等) 占据全球市场份额3~4成。中蓝电子(市占11.2%)、友华微(9.8%) 跻身全球前五。
全球前十厂商市占率:2024年全球VCM马达市场前十厂商占据88.5%份额。
添加图片注释,不超过 140 字(可选)
Part9:成本价格
马达成本主要由原材料成本、制造成本、研发成本构成,整体来看,马达材料成本主导占比在50%左右,制造成本占比20%~30%,研发占比5%到20%(低端同质化的马达研发成本甚至低于5%)
马达类型与成本结构对比:
添加图片注释,不超过 140 字(可选)
价格区间:DC马达是最基础的类型,价格低廉但精度较低;步进电机在性价比上不如其他马达,整体价格较高;音圈马达提供高性能同时价格低,性价比最高,超声波马达则主要用于高端应用,价格高。
添加图片注释,不超过 140 字(可选)
Part10:未来发展
未来音圈马达的发展以提高对焦速度、缩小对焦模组空间、降低功耗、增加用户体验稳定性为主,从传统弹片式马达、闭环马达逐渐向OIS马达发展,以解决拍照模糊的问题,并提升拍照和录像的图像稳定度。此外面对一些新问题,产业界在探索新的解决方案,比如MEMSOIS静电马达在研发之中,该技术可在双摄上实现双光学防抖(iPhone 7 Plus双摄一颗摄像头支持光学防抖技术,另一颗使用双自动对焦)
OIS(光学防抖)是 VCM 的重要功能,由于 OIS 的存在,摄像头允许的快门速度可以更慢,这样曝光时间更长,进光量就能更多,从而在暗光环境下的图像更加清晰,因此这一功能在不断提高。
微信视频号:sph0RgSyDYV47z6
快手号:4874645212
抖音号:dy0so323fq2w
小红书号:95619019828
B站:UID:3546863642871878
参考文献链接
人工智能芯片与自动驾驶

浙公网安备 33010602011771号