华为昇腾产业链杂谈
结合国盛证券的一份研报,来看下华为昇腾产业链上的公司们。主要讲下面4个产业链的方向:整机、电源、散热和连接。本文中所有的图片都是来自国盛证券。
一、整机
根据国盛证券,2024年新增算力规模约为2万Pflops,2028年中国智算中心市场投资规模有望达到 2886亿元。2023年中国智算中心市场投资规模达879亿,同比增长 90%以上。未来,AI大模型应用场景不断丰富,商用进程加快,智算中心市场增长动力 逐渐由训练切换至推理,市场进入平稳增长期,预计 2028 年中国智算中心市场投资规 模有望达到2886亿元。截至2024年8月,中国智算中心项目超过300个,已公布算力 规模超50万PFlops。从已投用、在建、规划的智算中心项目来看,全国各省智算中心总 计300 余个,约三分之一智算中心项目规划算力大于500PFlops,主要为政府或基础电 信运营商投建项目,2024年当年投运项目数量超过50个,60%以上为地方政府、国资 平台及电信运营商项目,总计新增算力规模约为2万PFlops。
其中互联网及云厂商建设的智算中心算力规模占比达 35%,占比最高,这个数字我们在之前的文章中也讲到过。
腾讯和字节跳动一直是英伟达在中国市场的最大的两个客户,据Omdia数据,2024年字 节跳动和腾讯分别订购了约23万颗英伟达的AI加速器(其中绝大部分是H20),购买量高居全球第二和第三,仅次于微软(购买了48.5万颗英伟达的AI芯片)。2025年4 月2日,《The Information》报道,包括字节跳动、阿里巴巴集团和腾讯控股在内的多家中国公司在2025Q1订购了至少价值160亿美元的H20。
国内大厂资本开支:

添加图片注释,不超过 140 字(可选)
昇腾整机硬件伙伴要求拥有自有品牌 产品,能在昇腾产品基础上二次开发或加工生产,并销售与服务至最终用户,伙伴类型 分领先级、优选级、认证级。
昇腾整机硬件伙伴:

添加图片注释,不超过 140 字(可选)
可以看到,虽然都是整机硬件合作伙伴,但也分了等级:战略级、领先级、优选级、认证级。
战略级
昆仑技术: 昆仑技术是超聚变数字技术有限公司的全资子公司,致力于依托自主创新的软硬件研究 中心、先进智能制造以及开放的联合创新实验室等核心能力,响应国家战略,聚焦通用 计算、AI异构计算、基础软件与数据服务等领域,提供稳定可靠、安全可信、绿色可持 续的IT产品与创新解决方案。
昆仑AI服务器产品信息:

添加图片注释,不超过 140 字(可选)
华鲲振宇: 2020 年,华鲲振宇是由成都高新投资集团、申万宏源长虹股权投资基金等牵头成立的混 合所有制高科技创新企业,国资控股比例 60%,承接长虹计算产业战略转型升级重任, 聚焦“新计算 新存储”基础设施应用,打造基于“鲲鹏+昇腾”处理器的自主品牌“天 宫”系列计算产品。
华鲲振宇服务器产品:

添加图片注释,不超过 140 字(可选)
领先级
神州鲲泰: 神州鲲泰是神州信创产业体系的重要组成部分。神州信创(北京)集团有限公司(简称: 神州信创)2020年成立,为神州数码旗下全资子公司,也是神州数码自主品牌战略的重 要平台和承载者。
KunTai A722是神州数码新一代数据中心ARM服务器,基于华为鲲鹏920处理器。 2U 双路机架式服务器具有高效能计算、安全可靠、开放生态的优势,适合为大数据、分 布式存储、原生应用、高性能计算和数据库等应用高效加速,旨在满足数据中心多样性 计算、绿色计算的需求。
优选级
优先级公司比较多,包括长江计算、宝德、湘江鲲鹏、百信、清华同方、五舟。原报告中只介绍了长江计算。
长江计算: 武汉长江计算科技有限公司成立于2020年5月,是中国信息通信科技集团有限公司为 匹配国家总体战略布局、发展我国高新技术产业而成立的全资子公司,集服务器、计算 机、存储产品、云计算等相关软硬件产品的研发、生产、销售和售后于一体,独立运营 多样性计算产业。
认证级
包含新华三(H3C)、安擎、黄河、北联国芯、华启智慧。
二、电源
AI 服务器的供电方式包括柜外、rack 和 tray 三种。电网的高压电进入数据中心后,服务器电源供应器(PSU)会先把交流电转换为 48 伏特的直流电并降压;随后,主板上的 DC/DC 转换器将其进一步转换为适用于 CPU 的 12 伏特和适用于 GPU 的 0.8 伏特低电压。
-
UPS:位于柜外,独立于 rack 供电设施,在电网断电时提供临时电力,保护数据安全。
-
AC/DC 环节:PSU 作为 rack 内的电源模块,负责将电网交流电转化为 48V 直流电。
-
DC/DC 环节:在 tray 中,包含 Hot Swap、IBC 和 Vcore 等,将 48V 直流电降压至 CPU 所需的 12 伏特和 GPU 所需的 0.8 伏特。
GB200 NVL72 配备 48 个 5.5kw PSU,采用 1:1 冗余模式,加上 sidecar 配置,对 PSU 需求增加。不考虑冗余时,GB200 NVL36 机架每个有 2 个 power shelf,每个 power shelf 由 6 个 5.5kw PSU 组成,共提供 66kW 电力;NVL72 则有 4 个 power shelf,提供 132kW 电力。据微软信息,Azure 中部署的 NVL72 单柜有 8 个 power shelf(即 48 个 PSU ,8×6 ),为 1:1 冗余,且侧柜还有两个 power shelf,极大提升电源需求。依据台达 PSU 发展路线,后续 GB300、Rubin 有望采用 10kw PSU 。在功率密度提升和 1:1 冗余趋势下,AI 电源市场规模将持续扩大。

添加图片注释,不超过 140 字(可选)
Atlas 800T A2 用于 AI 训练场景,适配大规模数据中心集群部署。其基于华为自研鲲鹏 920 处理器与昇腾 910 AI 处理器,配备 4 颗鲲鹏 920 处理器和 8 颗昇腾 910 AI 处理器 ,支持 4 个 2600w 热插拔电源模块,采用 2 + 2 冗余备份。该训练服务器广泛应用于深度学习模型开发与 AI 训练服务,面向公有云、互联网等多领域,具备高计算密度、高能效比等优势,满足企业机房及大规模数据中心部署需求。华为昇腾 910B 对标 A100,预计随华为下一代芯片升级,未来有望对标英伟达 H100,若为 8 卡形式或有升级,电源模块价值将提升。

添加图片注释,不超过 140 字(可选)
Atlas 900 A2 PoD 集群基础单元,具备高密度、高能效等特性,适用于大规模高性能 AI 训练业务,可用于人工智能计算中心等重算力场景。其支持 8 个 4U 计算节点,配置 4 台 DX511 交换机,能容纳 24 个 PSU,单 PSU 功率 3kw,最大供电 66kw 。随着国内 AI 芯片迭代,功耗逐步增加,机柜中的 PSU 未来可能从 3kw 升级到海外 AI 服务器主流的 5.5kw,进而拓展国内 AI 电源市场空间。
泰嘉股份
泰嘉股份在电源业务方面,展现出卓越的研发与生产实力。其电源业务涵盖消费电子电源以及大功率电源两大板块,后者又细分为新能源智能光伏 / 储能电源、数据中心电源、站点能源电源业务等。公司配备高度自动化的电源产品生产线,能够为客户提供涵盖全流程的电源解决方案。此外,公司构建了完整的智能制造体系,自主研发了工厂管控系统、数字云端预警系统以及 IT 防呆系统,可实现生产制程KPI的可视化呈现。
在研发设施上,泰嘉股份拥有国内一流的电源研发实验室,能够充分满足不同功率段电源产品的研发需求。其 IQC、CFA 实验室具备对各类物料的尺寸、电气参数、安规、可靠性、ROHS 等方面的检测能力。同时,实验室还掌握多种器件分析技术,如 X 射线、CT、超声扫描、EDX、化学解封、研磨、染色实验、热成像、雪崩测试等,可针对器件失效机理与原因展开深入分析。
泰嘉股份与华为保持着长期稳定的合作关系。自 2016 年起,泰嘉股份便积极参与华为各类电源产品的生产业务。在 2024 年华为 EMS/ODM 现场改善表彰及动员大会上,泰嘉股份子公司罗定雅达凭借出色表现,荣获 “2023 年度现场改善奖二等奖”,成为该领域唯一获此荣誉的 EMS/ODM 电源供应商。展望未来,罗定雅达将持续加深与华为等优质客户的合作,加大研发资源投入,紧密围绕大客户的新品需求,不断提升自身产品与服务水平。
杰华特
在板卡领域,随着 GPU、CPU 等算力芯片不断向高性能升级,供电系统面临着更高标准的要求。算力增强会导致耗电量增大,这给供电电压调节器模块(VRM/Vcore)以及负载点电源(PoL)带来了严苛考验,比如要求具备更高的效率、功率密度,还得同时满足处理器 di/dt>1000A/us 的瞬态响应需求。
当前,由多相控制器与 DrMos 构成的拓扑架构,被公认为是 GPU/CPU 供电场景的最优解。在该架构中,每相 Buck 对应的半桥 MOSFET 可由集成了驱动以及温度 / 电流检测功能的 DrMOS 替代。一个控制器负责采集反馈回来的电压、电流、温度及错误等信号,并发出各 PWM 波,以此实现功率的闭环控制。同时,控制器能通过特定协议的通信接口与信号指示 IO 口,和系统上位机或负载处理器进行信号交互。多相控制器与 DrMOS 相连,可构建多相拓补结构的大电流 DC/DC 系统,不仅能大幅提升供电功率、优化能耗、增强整体性能,还能简化系统电源设计。它是大功率供电芯片的关键所在,也是 GPU 的主流供电方式。按照英飞凌的说法,在 GPU Board(2GPU + 1CPU)上需使用 36 颗芯片,价值达 130 美元。
如今,DrMOS 与多相控制器的产品矩阵正不断完善,多种产品已进入量产爬坡阶段。以杰华特为例,其 DrMOS 和多相业务持续推进,30A - 90ADrMOS 以及 6 相、8 相、12 相等多相控制器均已实现量产爬坡。目前,该公司在 PC、服务器、AI、自动驾驶等应用领域,已形成一套完整的 DrMOS + 多相产品矩阵。
三、散热
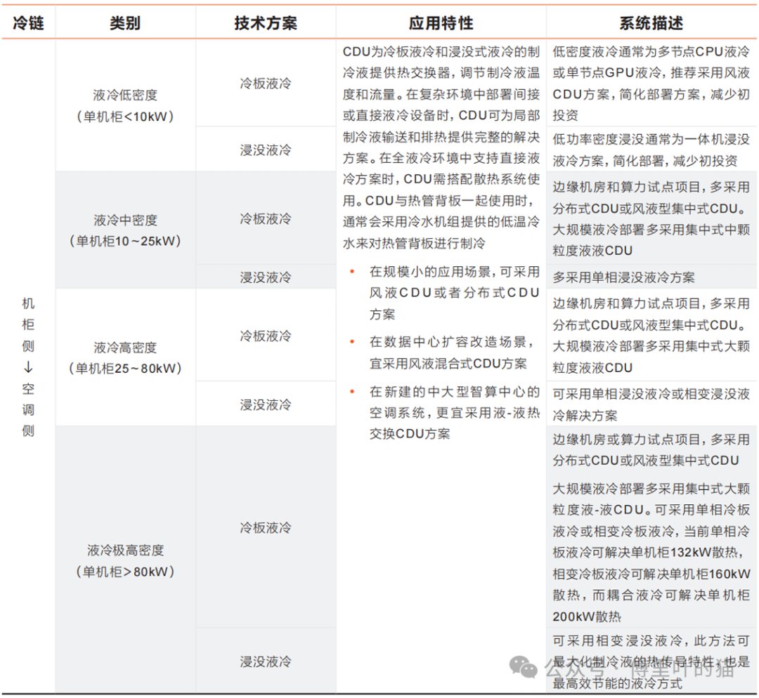
单机柜功耗从通算中心的 4 - 6KW 提升至智算中心的 20 - 40kW 甚至更高,智算中心机柜高密度化。房间级风冷空调散热能力有限,单机柜功耗超 25kW 时难以满足需求。25 - 80kW 高密度散热需求下,液冷技术因高效散热、低能耗等优势成为优先选择。
液冷技术类型及原理:包括冷板式、浸没式、喷淋式液冷。冷板式采用微通道强化换热,成熟度高;浸没式和喷淋式实现 100% 液体冷却,节能效果优。从系统架构看,分室外侧(冷却塔等)和室内侧(CDU 等)。冷板式是芯片热量间接传液体,低发热元件风冷;浸没式服务器浸冷却液,分单向(冷却液仅温度变化)和两相(冷却液有相态转变);喷淋式面向芯片级精准喷淋。芯片侧,风冷、单相冷板、相变液冷解热上限不同。机柜侧,高密机柜用液冷是趋势,风液混合成高密设计标准,不同场景适用不同 CDU。冷源侧,芯片供液温度决定液冷 CDU 冷源模式。

添加图片注释,不超过 140 字(可选)
2023 年中国液冷数据中心市场规模 86.3 亿元,增速 26.2%,预计 2026 年达 180.1 亿元。浸没式液冷散热效率高、降噪,规模增长,比重提升;冷板数据中心虽占主导但比重下降;喷淋数据中心变化不大。
中国液冷市场规模预测:

添加图片注释,不超过 140 字(可选)

添加图片注释,不超过 140 字(可选)

添加图片注释,不超过 140 字(可选)

添加图片注释,不超过 140 字(可选)
英维克
英维克液冷技术2024年上半年收入翻倍,得益于 AI算力需求增长。英维克是业内领 先的精密温控节能解决方案和产品提供商,致力于为云计算数据中心、算力设备、通信 网络、电力电网、储能系统、电动汽车充电桩、工业自动化、电源转换等领域提供设备 散热解决方案。随着AI等领域的蓬勃发展,算力密度不断提高,算力设备、数据中心机 柜的热密度显著上升,加快了液冷技术的导入。基于液冷需求的快速增长和英维克在液 冷的“全链条”平台优势,来自数据中心机房及算力设备的液冷技术相关营业收入在2024 年上半年内增长至上年同期的2倍左右。
英维克24H1主营业务营收构成:

添加图片注释,不超过 140 字(可选)
申菱环境
申菱环境2024年上半年液冷技术收入大幅增长,服务于数据中心等领域。申菱环境研 发生产专业特种空调为代表的空气环境调节设备,致力于为数据服务产业环境、工业工 艺产研环境、专业特种应用环境、公共建筑及商用环境等应用场景提供专业特种空调设 备、数字化的能源及人工环境整体解决方案。数据服务产品主要应用于云数据中心、算 力中心、通信基建、计算机技术服务、精密电子仪器生产等领域,用于对温度、湿度、 洁净度、气流分布等各项指标进行高精度、高可靠度调控,实现数据设备的稳定、高效、 持续化运行。主要产品包括房间级精密空调、列间行级精密空调、机柜级背板空调、元 件级液冷温控系统、直接蒸发冷却空调机组、间接蒸发冷却空调机组、蒸发冷却冷水机 组、自然冷却冷水机组、DPC相变冷却系统、氟泵自然冷却机组、氟泵双循环机组、机 架式空调机组、恒湿机组、新风机组等。
四、连接
背板连接器是用于大型通讯设备、超高性能服务器、巨型计算机、工业计算机及高端存储设备的一类连接器,主要作用是连接单板与背板(二者成 90 度垂直结构),传输高速差分信号、单端信号及大电流。
-
高速传输能力:支持极高的数据传输速率,满足高性能设备的信号传输需求。
-
高密度设计:在有限空间内集成更多触点,提升触点密度,但可能增加信号串扰风险。
-
信号完整性保障:设计需确保信号在传输中的稳定性与可靠性,减少损耗和干扰。
-
设计灵活性与可扩展性:具备高设计灵活度和余量,适应不同场景的扩展与升级需求。
-
材料选择与制造工艺
-
材料:金属(提供 EMI 屏蔽和机械强度)与塑料(轻便、易加工)结合。
-
工艺:精度与稳定性直接影响连接器性能。
在 AI 算力爆发与 “东数西算” 工程推动下,中国通信连接器市场年复合增长率达 30%-35%,预计 2025 年规模突破600 亿元,其中 AI 相关连接器占比超 70%(约420 亿元)。
在 AI 服务器高速连接器、新能源高压系统等高端领域,外企垄断70%-80% 份额。本土企业面临技术突围与市场防御的双重压力,需突破外企技术壁垒,提升高端市场竞争力。
海外连接器厂在华的布局:

添加图片注释,不超过 140 字(可选)
参考文献链接
人工智能芯片与自动驾驶