3257亿狂飙:国产游戏正在被玩家抛弃,还是被资本捧杀?
3257亿狂飙背后:国产游戏正在被玩家抛弃,还是被资本捧杀?
2024年国内游戏市场实际销售收入达3257.83亿元,《黑神话:悟空》以磅礴之势席卷游戏界,20天狂揽2000万销量的壮举不仅点燃了国产3A游戏的希望之火,也让全球玩家见证了中国游戏工业的崛起;而微信小游戏年收入暴涨99%的奇迹,则如同一股清流,揭示了下沉市场蕴藏的无限潜力与机遇。 然而,在这辉煌的数据背后,一场更为深刻的行业裂变正悄然上演,它关乎游戏本质的回归,也关乎行业未来的走向。 Part.1用户为爱付费的爆款稀缺,技术内卷成常态 在《黑神话:悟空》的东方美学盛宴中,我们看到了玩家对高品质内容的渴望与追捧,但这份热爱并未能广泛转化为对市场上大量“换皮”游戏的买单。“首充6元送金箍棒”的营销噱头或许能在短期内吸引眼球,却难以掩盖游戏内容同质化、缺乏创新的本质。玩家们开始变得更加挑剔,他们渴望的是能够触动心灵、带来深度体验的游戏作品,而非千篇一律的复制品。 与此同时,游戏厂商之间的技术竞赛也愈发激烈。AI工业化、3A级画面、次世代引擎……这些词汇成为行业内的热门话题,也成为厂商们竞相追逐的目标。然而,技术的堆砌并未能直接转化为游戏品质的提升,反而让不少厂商陷入“成本失控”的泥潭。在这场没有硝烟的战争中,真正能够脱颖而出的,是那些能够精准把握玩家需求、以创新驱动发展的厂商。 Part.2出海红利见顶,文化输出成新战场 曾经,出海被视为国内游戏厂商寻求新增长点的“蓝海”,但随着越来越多的厂商涌入这片市场,出海的红利逐渐见顶。简单的换皮、本地化调整已难以满足海外玩家的需求,文化输出成为新的竞争焦点。中国游戏厂商开始意识到,只有将自身的文化特色与游戏玩法深度融合,才能在全球游戏市场中占据一席之地。 于是,我们看到,《原神》以开放世界为舞台,将中国神话与全球文化元素巧妙融合,赢得了全球玩家的喜爱;《万国觉醒》以历史为背景,通过策略玩法展现了中华文明的博大精深。这些游戏不仅在国内市场取得了巨大成功,更在国际舞台上大放异彩,成为中国文化输出的新名片。 Part.3游戏运营:从粗放到精细,从流量到留存 面对行业的深刻变革,游戏运营的重要性愈发凸显。从粗放式的买量推广到精细化的用户运营,从单纯的流量争夺到深度的用户留存,游戏运营的每一个环节都在发生深刻的变化。 我们看到了如何通过渠道运营、社区运营、活动运营等多种手段,提升游戏的用户活跃度和付费转化率;我们更看到了在出海过程中,如何克服文化差异、合规政策等重重挑战,实现游戏的全球化布局。 孟凡兴,前腾讯高级产品经理,负责过腾讯互娱多款知名游戏的发行与运营; 张凯,腾讯专家工程师,专注于游戏安全与大数据分析。 两位作者结合自己在一线大厂的丰富经验,将游戏运营的各个环节拆解得淋漓尽致,从立项评审到技术筹备,从项目管理到渠道运营,再到海外发行,每一个环节都充满了实战智慧。 系统化框架,全面覆盖运营全流程 本书分为10章,系统介绍了游戏运营的全流程。从游戏行业的基础知识、游戏运营的背景,到技术筹备、游戏评审、版本管理、本地化管理,再到渠道运营、社区运营、活动运营,最后深入解析海外发行与运营,每一章都紧扣实际,为读者构建了一个完整的游戏运营知识体系。 真实案例剖析,少走弯路 书中穿插了大量真实的游戏运营案例,从成功经验到失败教训,一一剖析。这些案例不仅让读者能够直观理解运营策略的应用场景,还能在实战中少走弯路,快速提升运营效能。无论是拉新活动、留存活动,还是商业化活动,都能找到可借鉴的实战方案。
添加图片注释,不超过 140 字(可选)
添加图片注释,不超过 140 字(可选)
全面解决方案,深入细节 本书不仅介绍了游戏上线前后的整体流程,还全面揭示了运营与发行的核心细节内容。从用户获取、活跃与留存,到付费转化,每一个核心指标都有详细的运营策略和方法。无论是AARRR模型的应用,还是各种运营工具的使用,都能让读者对游戏运营有更深入的理解。
添加图片注释,不超过 140 字(可选)
添加图片注释,不超过 140 字(可选)
可复用的方法论,标准化流程 书中汇聚了一线大厂操盘手的标准化运营流程与实战宝贵经验,为读者提供了一套可直接复用的系统方法论。无论是版本管理、本地化管理,还是渠道运营、社区运营,都有明确的操作步骤和规范,让读者能够迅速上手,提高工作效率。
添加图片注释,不超过 140 字(可选)
添加图片注释,不超过 140 字(可选)
添加图片注释,不超过 140 字(可选)
添加图片注释,不超过 140 字(可选)
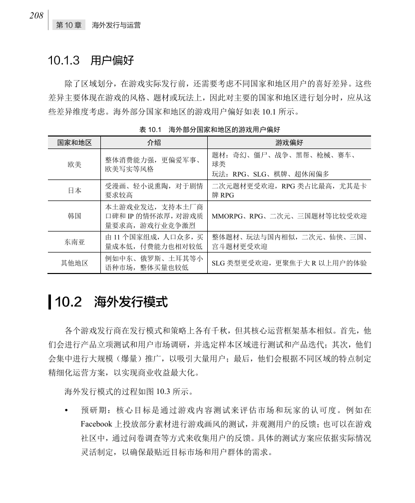
出海策略解析,布局全球 随着国内游戏市场逐渐饱和,出海已成为游戏行业的重要趋势。本书深入解析了海外市场,从区域划分、用户偏好到合规政策、版本管理,再到本地化运营和海外渠道运营,为读者提供了一套可复用的国际化运营战略框架。 无论是欧美市场、日韩市场,还是东南亚市场,都能找到针对性的运营策略。
添加图片注释,不超过 140 字(可选)
添加图片注释,不超过 140 字(可选)
Part.6结语 《一书读懂游戏运营》不仅是工具书,更是游戏从业者的“战略罗盘”。它以系统化框架串联起从游戏立项到全球化推广的全流程,用真实案例拆解运营细节,用实战经验化解行业痛点。无论是应对用户留存难题、突破技术内卷困局,还是开拓海外市场、传递文化价值,书中提供的可复用方法论与避坑指南,都能为从业者提供切实可行的解决方案。 未来,游戏产业的竞争将更加聚焦于“精细化运营”与“文化软实力”的双重较量。唯有那些既能深耕本土市场、又能以全球视野布局,既能以技术赋能体验、又能以内容打动人心的团队,方能在这场长跑中脱颖而出。
参考文献链接
人工智能芯片与自动驾驶

浙公网安备 33010602011771号