会员
众包
新闻
博问
闪存
赞助商
HarmonyOS
Chat2DB
所有博客
当前博客
我的博客
我的园子
账号设置
会员中心
简洁模式
...
退出登录
注册
登录
庚武讲堂
“庚武讲堂” v.gw66.net - 专业编程培训 · 最新IT资讯
CnBlogs
Home
New Post
Contact
Admin
Subscription
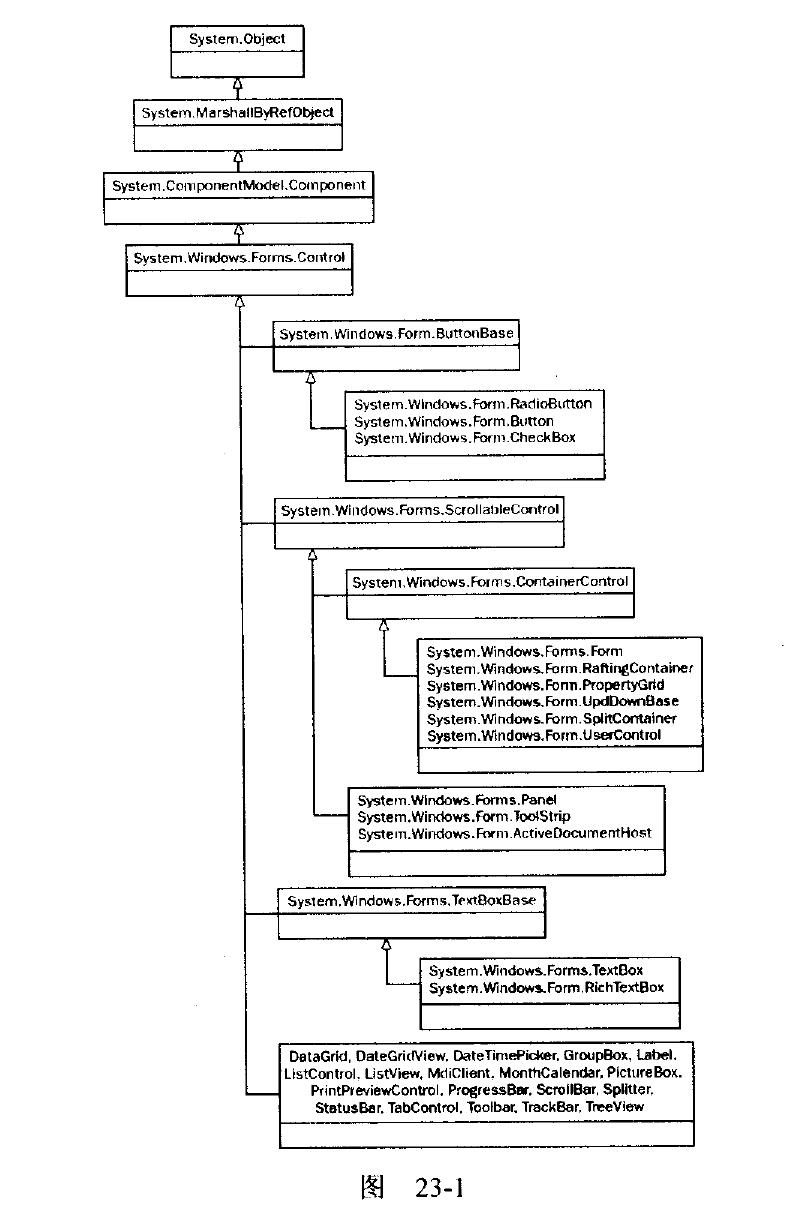
winform常用控件类继承层次
posted @
2010-07-12 20:13
庚武
Views(
599
) Comments(
0
)
收藏
举报
刷新页面
返回顶部
公告