实验5:开源控制器实践——POX
一、实验目的
1、能够理解 POX 控制器的工作原理;
2、通过验证POX的forwarding.hub和forwarding.l2_learning模块,初步掌握POX控制器的使用方法;
3、能够运用 POX控制器编写自定义网络应用程序,进一步熟悉POX控制器流表下发的方法。
二、实验环境
Ubuntu 20.04 Desktop amd64
三、实验要求
(一)基本要求
1、搭建下图所示SDN拓扑,协议使用Open Flow 1.0,控制器使用部署于本地的POX(默认监听6633端口)

创建topo

2、阅读Hub模块代码,使用 tcpdump 验证Hub模块
使用pox控制器

*在CLI界面下打开h1、h2和h3终端

h2和h3使用开启抓包(抓取eth0端口)


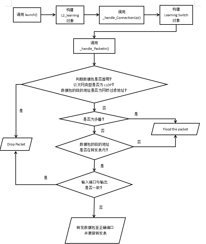
流程图

感想
1.h1 ping h2 和h1 ping h3,只有相应主机可以抓到包,即验证了Switch模块的作用:让OpenFlow交换机实现L2自学习

浙公网安备 33010602011771号