5.21上机练习
1、设计四个类,分别是:(知识点:抽象类及抽象方法)
(1)Shape表示图形类,有面积属性area、周长属性per,颜色属性color,有两个构造方法(一个是默认的、一个是为颜色赋值的),还有3个抽象方法,分别是:getArea计算面积、getPer计算周长、showAll输出所有信息,还有一个求颜色的方法getColor。
(2)2个子类:
1)Rectangle表示矩形类,增加两个属性,Width表示长度、height表示宽度,重写getPer、getArea和showAll三个方法,另外又增加一个构造方法(一个是默认的、一个是为高度、宽度、颜色赋值的)。
2)Circle表示圆类,增加1个属性,radius表示半径,重写getPer、getArea和showAll三个方法,另外又增加两个构造方法(为半径、颜色赋值的)。
(3)一个测试类PolyDemo,在main方法中,声明创建每个子类的对象,并调用2个子类的showAll方法。
package test; public abstract class Shape { double area; double per; char color; public Shape() { } public Shape(char color) { this.color = color; } public abstract double getArea(); public abstract double getPer(); public abstract void showAll(); public char getColor() { return color; } }
package test; public class Rectangle extends Shape{ int width; int height; public Rectangle() { } public Rectangle(int width,int height,char color) { super(color); this.width=width; this.height=height; } @Override public double getArea(){ area=width*height; return area; } @Override public double getPer(){ return 2*(this.width+this.height); } @Override public void showAll(){ System.out.println("长="+width); System.out.println("宽="+height); System.out.println("面积="+getArea()); System.out.println("周长="+getPer()); System.out.println("颜色="+getColor()); } }
package test; public class Circle extends Shape{ final double pi=3.14; double r; public Circle() { } public Circle(double r,char color) { super(color); this.r=r; } @Override public double getArea() { area=pi*r; return area; } @Override public double getPer() { return 2*pi*r; } @Override public void showAll() { System.out.println("半径="+r); System.out.println("面积="+getArea()); System.out.println("周长="+getPer()); System.out.println("颜色="+getColor()); } }
public class PolyDemo { public static void main(String[] args) { Rectangle r=new Rectangle(2,4,'红'); r.showAll(); System.out.println("============="); Circle c=new Circle(3.5,'白'); c.showAll(); } }
2、Cola公司的雇员分为以下若干类:(知识点:多态)
(1) ColaEmployee :这是所有员工总的父类,属性:员工的姓名,员工的生日月份。
Ÿ 方法:getSalary(int month) 根据参数月份来确定工资,如果该月员工过生日,则公司会额外奖励100 元。
(2) SalariedEmployee : ColaEmployee 的子类,拿固定工资的员工。
Ÿ 属性:月薪
(3) HourlyEmployee :ColaEmployee 的子类,按小时拿工资的员工,每月工作超出160 小时的部分按照1.5 倍工资发放。
Ÿ 属性:每小时的工资、每月工作的小时数
(4) SalesEmployee :ColaEmployee 的子类,销售人员,工资由月销售额和提成率决定。
Ÿ 属性:月销售额、提成率
(5) 定义一个类Company,在该类中写一个方法,调用该方法可以打印出某月某个员工的工资数额,写一个测试类TestCompany,在main方法,把若干各种类型的员工放在一个ColaEmployee 数组里,并单元出数组中每个员工当月的工资。
package cola; public abstract class ColaEmployee { String name; int month ; int day ; int year; public ColaEmployee() { } public ColaEmployee(String name, int month, int day, int year) { this.name = name; this.month = month; this.day = day; this.year = year; } abstract double getSalary(int month); }
package cola; public class SalariedEmployee extends ColaEmployee{ double salary; public SalariedEmployee() { } public SalariedEmployee(String name, int month, int day, int year,double salary) { super(name, month, day, year); this.salary=salary; } @Override double getSalary(int month) { if(month==this.month) { salary+=100; } return salary; } }
package cola; public class HourlyEmployee extends ColaEmployee{ double hsalary; int h; public HourlyEmployee() { } public HourlyEmployee(String name, int month, int day, int year,double hsalary,int h) { super(name, month, day, year); this.hsalary=hsalary; this.h=h; } @Override double getSalary(int month) { double salary=0; if(h>160) { salary=160*hsalary+(h-160)*hsalary*1.5; }else { salary=h*hsalary; } if(month==this.month) { salary+=100; } return salary; } }
package cola; public class SalesEmployee extends ColaEmployee { double msalary;//月售 double t; //提成 public SalesEmployee() { } public SalesEmployee(String name, int month, int day, int year,double msalary,double t) { super(name, month, day, year); this.msalary=msalary; this.t=t; } @Override double getSalary(int month) { double salary=msalary*t; if(month==this.month) { salary+=100; } return salary; } }
public class Company { public static void getSalary(int month,ColaEmployee c) { System.out.println(month+"月"+c.name+"的工资是: "+c.getSalary(month)); } } public class TestCompany { public static void main(String[] args) { ColaEmployee[] a=new ColaEmployee[3]; a[0]=new SalariedEmployee("小红",5,26,1999,3500); a[1]=new HourlyEmployee("小海",7,20,1998,300,6); a[2]=new SalesEmployee("小白",6,14,1997,20000,0.2); for(ColaEmployee c:a) { Company.getSalary(5, c); } } }
3、利用接口实现动态的创建对象:(知识点:接口 )
(1)创建4个类
1苹果
2香蕉
3葡萄
4园丁
(2)在三种水果的构造方法中打印一句话.
以苹果类为例
class apple
{
public apple()
{
System.out.println(“创建了一个苹果类的对象”);
}
}
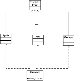
(3)类图如下:

(4)要求从控制台输入一个字符串,根据字符串的值来判断创建三种水果中哪个类的对象。
运行结果如图:

package fruit; public abstract interface Fruit { } public class Apple implements Fruit { public Apple(){ System.out.println("创建了一个苹果类的对象"); } } public class Banana implements Fruit{ public Banana() { System.out.println("创建了一个香蕉类的对象"); } } public class Pt implements Fruit{ public Pt() { System.out.println("创建了一个葡萄类的对象"); } }
package fruit; import java.util.Scanner; public class Gardener { public Fruit creat() { Fruit f=null; Scanner in=new Scanner(System.in); String name=in.next(); if(name.equals("苹果")) { f=new Apple(); }else if(name.equals("香蕉")) { f=new Banana(); }else if(name.equals("葡萄")) { f=new Pt(); }else { System.out.println("没有此类"); } return f; } } public class Test { public static void main(String[] args) { Gardener g=new Gardener(); g.creat(); } }


浙公网安备 33010602011771号