摘要:
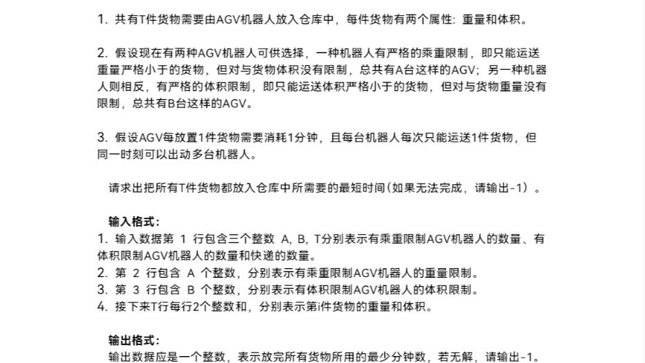
我们的货物一共有重量和体积两种属性,看题目不难看出,至少要有一种属性达到标准才能被无人机搬走,那最简单的结果就出来了:当一件货物的重量和体积都大的离谱的时候,就没有无人机能把它搬动,此时输出的就是-1,反之就一定能有结果。那么,我们将货物进行分类,分成只能被一种无人机搬走和能被两种无人机搬走共计三类 阅读全文
我们的货物一共有重量和体积两种属性,看题目不难看出,至少要有一种属性达到标准才能被无人机搬走,那最简单的结果就出来了:当一件货物的重量和体积都大的离谱的时候,就没有无人机能把它搬动,此时输出的就是-1,反之就一定能有结果。那么,我们将货物进行分类,分成只能被一种无人机搬走和能被两种无人机搬走共计三类 阅读全文
posted @ 2025-01-15 13:55
孤鹜长天-
阅读(112)
评论(0)
推荐(0)

浙公网安备 33010602011771号