原理图1
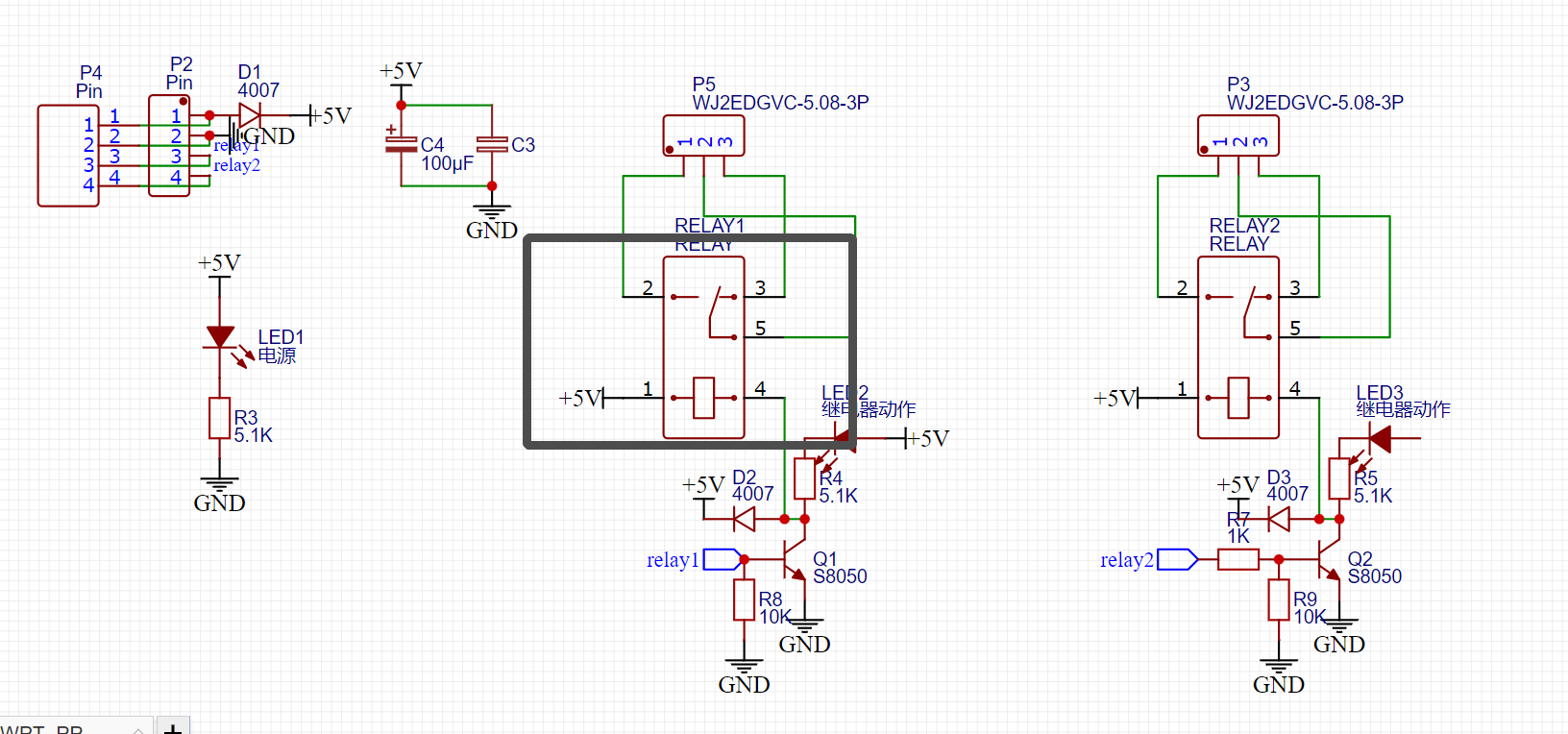
【1】用STM32单片机驱动一个5V的继电器:
继电器 SRD-05VDC-SL-C

引脚:一共五个引脚,两个是线圈(1和4),一个是公共端(5),一个常开一个常闭(2和3)
三极管:STM32单片机引脚高电平为3.3V,用NPN型三极管,则高电平导通,低电平截止。如果用PNP型,由于三极管压降是0.7V,即使基极接入高电平3.3V,由于电源电压是5V,则会有1.7V压降,这样三极管还是会导通。
三极管基极电阻R8
线圈上并联一个续流二极管D2(不可省略),再在二极管D2上并联一个电阻R4和发光二极管LED2(可以省略)
高电平控制,Q1导通,继电器工作
【2】二极管半波整流
整流:交流电变为直流电(方向不变,大小随时间变化)

uo = 0.45 * u2
二极管承受的最大反向电压:负半轴的最大值
会有一点点空缺?二极管本身需要导通电压,激励源达到一定电压以后,二极管才能导通,负载上才会有电压产生。所以相对于激励源的变化,会有一定的延迟

浙公网安备 33010602011771号