使用指南(草稿版1)
第一步:进入编辑器,点击新建工程
完善标题并保存
会自动在工程文件夹下新建一个原理图
光标移至右上角【绘图】——>【图纸设置】,可改变图纸大小,按需调整
右下角为信息展示,双击可修改
添加元器件方法1,选中后左键点击放置,随后右键取消继续放置
双击右侧【自定义属性】——>【封装】, 图片选中的是一个集成库,显示原理图和PCB一一对应
换一个插针的
观察引脚后发现可用(除某些复用外),直接双击修改名字
Ctrl+S保存,也可设置自动保存
添加元器件方法2,搜索开源的51开发板,选择一个即可
找到后点击【在编辑器中打开】
框住后直接复制
复制到自己的原理图中
如果不想放在一起,断开来(剪切,Ctrl+x)后放置在其他地方
想要体现相连,需要使用网络标号
选择【放置】——>【网络标签】,网络标签保持和元器件上的名字一致,注意鼠标箭头一定要在绿色引线上,也可点击【电气工具】快捷键,双击改变属性(名字)
选择【常用库】中的VCC直接拖到原理图中
晶振:在元件库中搜晶振(频率可调),并放置于合适的位置
选择电容时记得把封装改成0805,可直接与晶振相连,也可保持距离,稍后连线
晶振可通过【格式】进行角度旋转,改变电容容值,放置并连线,结果如下(线和标识是可以重叠的)
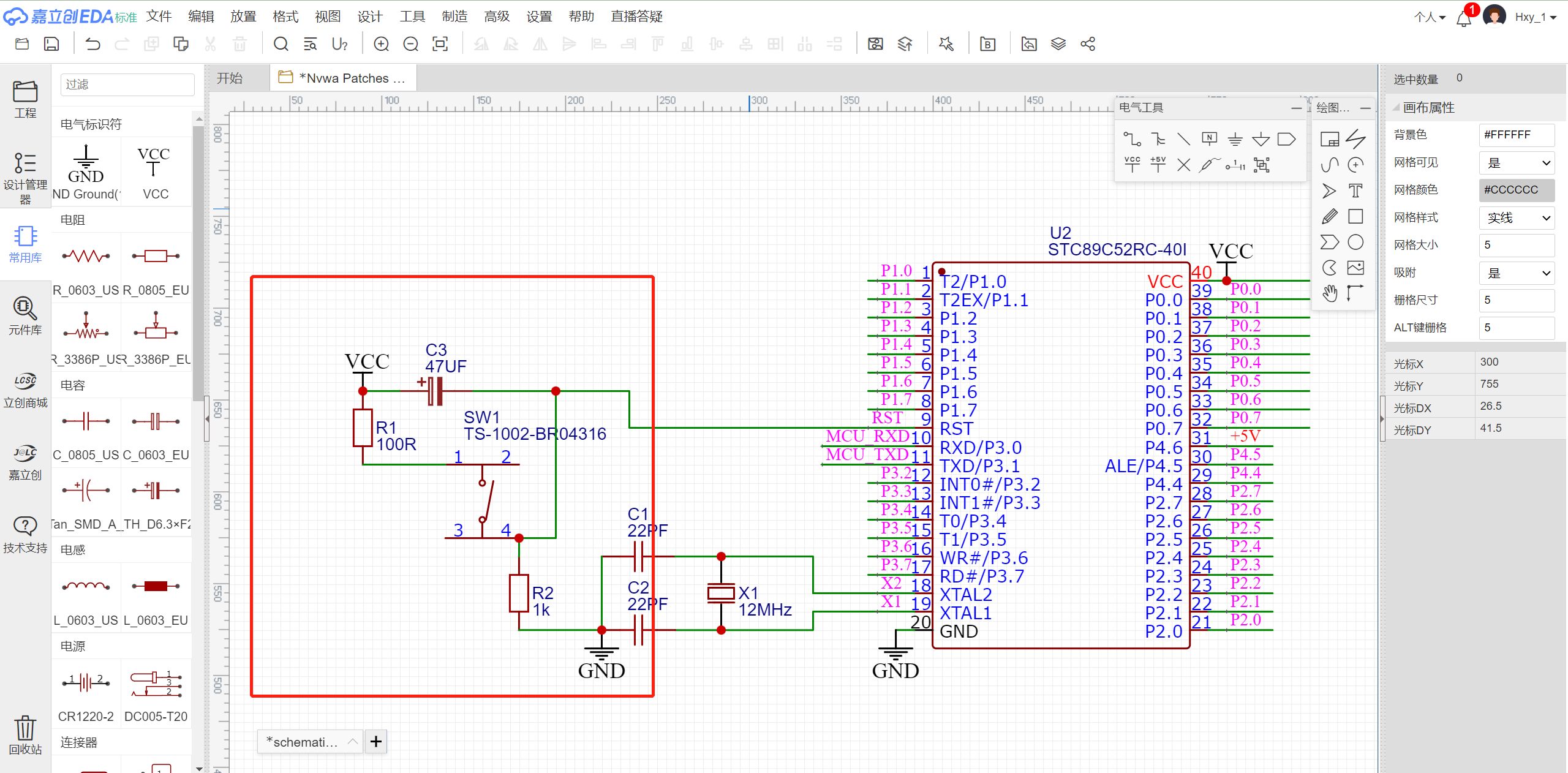
复位电路(【元件库】轻触开关+【常用库】两个电阻0805+一个电容):首先从封装库里都拖出来,随后修改大小尺寸,并连线
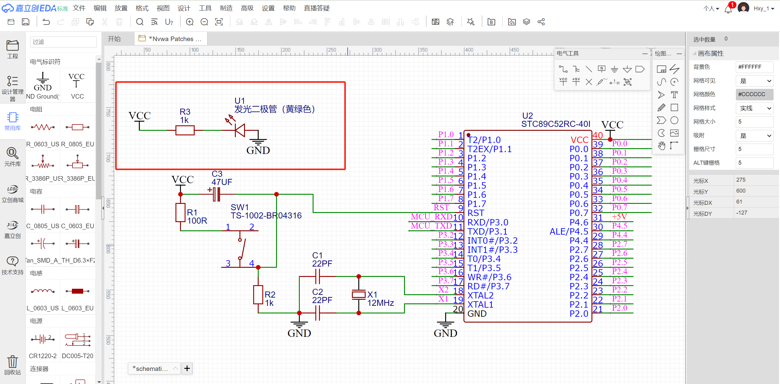
电源指示灯(发光二极管)
标出所有的引脚,【元件库】——>【排针】,单片机左右各一个
为排针用复制粘贴的方法标网络标号

外接电源(2P排针+VCC+接地+按键开关)+开关
原理图转PCB
如出现以下界面:
可以在空着且不需要的线上打叉,【电气工具】——>【非连接标志】
进入PCB界面
接下来,布局后布线
保存PCB后返回原理图。在原理图中选中某几个元器件,相应的在PCB图中就会高亮,大概布局成这样,但线还是歪的
进行修改
第一步:Ctrl+G选中要调整的元器件,选择【垂直居中对称】
四个角记得空出安螺丝的位置
添加螺丝孔
查看3D效果
准备布线
导线(信号线)默认宽度是10
除了GND和VCC以外先连线,注意不能有直线
线粗改为20 mil,连VCC相关
最后GND相关,铺铜【PCB工具】——>【铺铜】
选择GND后,依次连接板子的四个角
随后处理底层,在铺铜(板子比较简单,单面就处理完了)
查看3D效果
导出


完结撒花*★,°*:.☆( ̄▽ ̄)/$:*.°★* 。

浙公网安备 33010602011771号