实验5:开源控制器实践——POX
实验5:开源控制器实践——POX
一、实验目的
- 能够理解 POX 控制器的工作原理;
- 通过验证POX的forwarding.hub和forwarding.l2_learning模块,初步掌握POX控制器的使用方法;
- 能够运用 POX控制器编写自定义网络应用程序,进一步熟悉POX控制器流表下发的方法。
二、实验环境
Ubuntu 20.04 Desktop amd64
三、实验要求
(一)基本要求
- 搭建下图所示SDN拓扑,协议使用Open Flow 1.0,控制器使用部署于本地的POX(默认监听6633端口)
sudo mn --topo=single,3 --mac --controller=remote,ip=127.0.0.1,port=6633 --switch ovsk,protocols=OpenFlow10
- 阅读Hub模块代码,使用tcpdump验证Hub模块
-
h1 ping h2
![image]()
-
h1 ping h3
![image]()
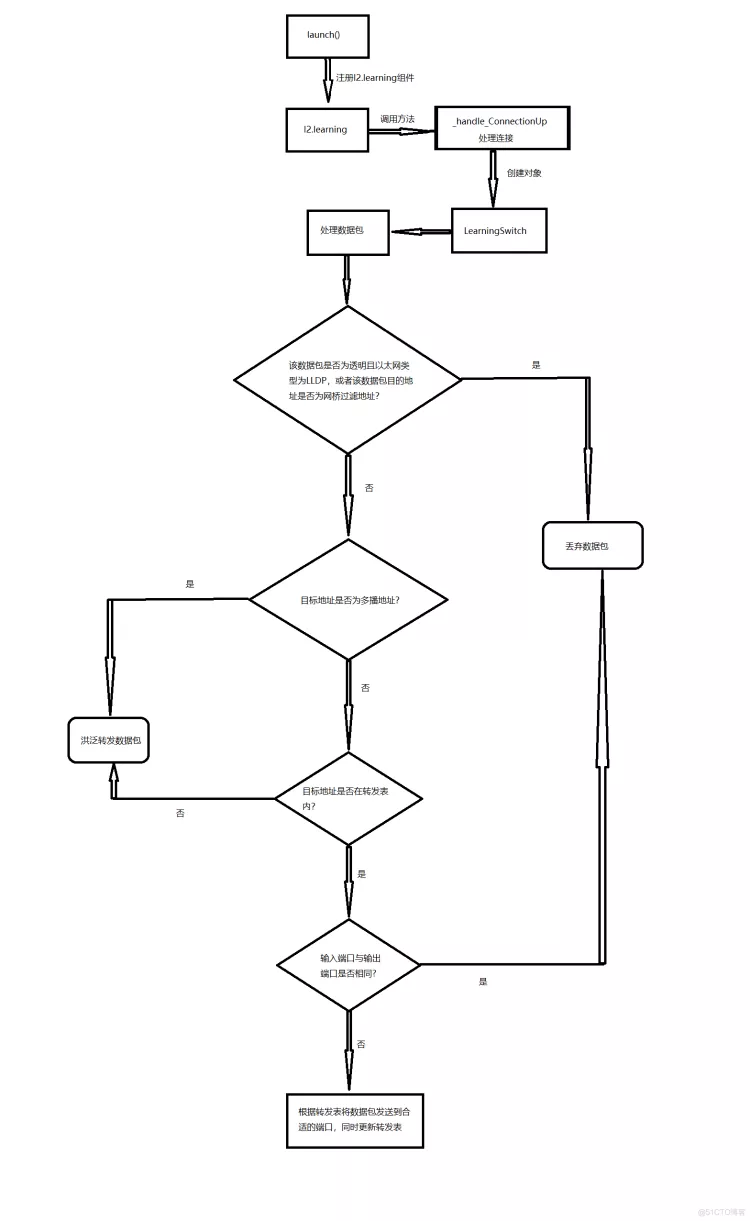
- 阅读L2_learning模块代码,画出程序流程图,使用 tcpdump 验证Switch模块。
开启pox,运行L2_learning模块:./pox.py log.level --DEBUG forwarding.l2_learning
-
h1 ping h2
-
h2收到数据包,h3没有收到数据包
![image]()
-
h1 ping h3
-
h3收到数据包,h2没有收到数据包
![image]()
(二)进阶要求
1. 重新搭建(一)的拓扑,此时交换机内无流表规则,拓扑内主机互不相通;编写Python程序自定义一个POX模块SendFlowInSingle3,并且将拓扑连接至SendFlowInSingle3(默认端口6633),实现向s1发送流表规则使得所有主机两两互通。
建立拓扑,并用dpctl del-flows命令删除流表
编写Python程序自定义一个POX模块SendFlowInSingle3
from pox.core import core import pox.openflow.libopenflow_01 as of class SendFlowInSingle3(object): def __init__(self): core.openflow.addListeners(self) def _handle_ConnectionUp(self, event): msg = of.ofp_flow_mod() # 使用ofp_flow_mod()方法向交换机下发流表 msg.priority = 1 msg.match.in_port = 1 # 使数据包进入端口1 msg.actions.append(of.ofp_action_output(port=2)) # 从端口2转发出去 msg.actions.append(of.ofp_action_output(port=3)) # 从端口3转发出去 event.connection.send(msg) msg = of.ofp_flow_mod() # 使用ofp_flow_mod()方法向交换机下发流表 msg.priority = 1 msg.match.in_port = 2 # 使数据包进入端口2 msg.actions.append(of.ofp_action_output(port=1)) # 从端口1转发出去 msg.actions.append(of.ofp_action_output(port=3)) # 从端口3转发出去 event.connection.send(msg) msg = of.ofp_flow_mod() # 使用ofp_flow_mod()方法向交换机下发流表 msg.priority = 1 msg.match.in_port = 3 # 使数据包进入端口3 msg.actions.append(of.ofp_action_output(port=1)) # 从端口1转发出去 msg.actions.append(of.ofp_action_output(port=2)) # 从端口2转发出去 event.connection.send(msg) def launch(): core.registerNew(SendFlowInSingle3)
- 将拓扑连接至SendFlowInSingle3,实现向s1发送流表规则使得所有主机两两互通。
2. 基于进阶1的代码,完成ODL实验的硬超时功能。
Python程序自定义一个POX模块SendPoxHardTimeOut
from pox.core import core import pox.openflow.libopenflow_01 as of class SendFlowInSingle3(object): def __init__(self): core.openflow.addListeners(self) def _handle_ConnectionUp(self, event): msg = of.ofp_flow_mod() # 使用ofp_flow_mod()方法向交换机下发流表 msg.priority = 1 msg.match.in_port = 1 # msg.actions.append(of.ofp_action_output(port=2)) msg.actions.append(of.ofp_action_output(port=3)) event.connection.send(msg) msg = of.ofp_flow_mod() msg.priority = 1 msg.match.in_port = 2 # msg.actions.append(of.ofp_action_output(port=1)) msg.actions.append(of.ofp_action_output(port=3)) event.connection.send(msg) msg = of.ofp_flow_mod() msg.priority = 1 msg.match.in_port = 3 msg.actions.append(of.ofp_action_output(port=1)) msg.actions.append(of.ofp_action_output(port=2)) event.connection.send(msg) def launch(): core.registerNew(SendFlowInSingle3)先SendFlowInSingle3再运行SendPoxHardTimeOut再运行SendFlowInSingle3,即先连接再断开再回恢复
- ovs-ofctl交换机流表项
实验心得
在本次实验中,我通过阅读READ.MD文档,了解到了POX控制器的工作原理,并知晓了相关组件的功能。接着在阅读相关模块的源代码理解其算法实现细节后,顺利画出Switch模块的流程图,并通过实际的测试验证了Hub和Switch模块的功能,进而比对了两个模块的不同点。在POX控制器与交换机的交互过程中,POX需要为每一台交换机构建一个connection类的对象,connection类中有一个send(msg)方法,被用于向交换机发送OpenFlow消息。而相应的,POX将通过定义事件(event)处理(handler)方法来处理交换机发送来的特定消息事件。最后,在通过查阅相关资料以及询问身边的同学后,我结合自身知识编写出了自定义的POX模块SendFlowInSingle3,在交换机中删除流表后,开启该模块恢复最简单拓扑的主机之间的两两通信。我认为本次实验属于中等难度偏高,基础要求部分相对简单,按照老师给的实验指南书一步一步完成即可。而进阶要求部分偏难,阅读老师给出的更多POX指南中的链接文档很吃力,最后选择在网上查找相关资料,并咨询了身边的同学后,最终才完成SendFlowInSingle3模块代码的编写。


开启pox,运行L2_learning模块:




浙公网安备 33010602011771号