销售管理

简介

销售管理的作用是连接企业和市场的重要枢纽,销售管理的主要职能是为客户与最终用户提供产品和服务,从而实现企业的资金转化并获取利润,为企业的发展提供动力,并由次实现企业的社会价值

销售模式

赊销(信用销售)、现销、委外代销、以销订购、直运销售

销售退货模式

只退不补、先退后补、退换货

涉及报表

销售合同执行情况跟踪表、毛利润分析表、销售成本分析表、销售收入分析表、信用额度分析表、信用期限分析表、销售排名分析表等、委外代销分析表

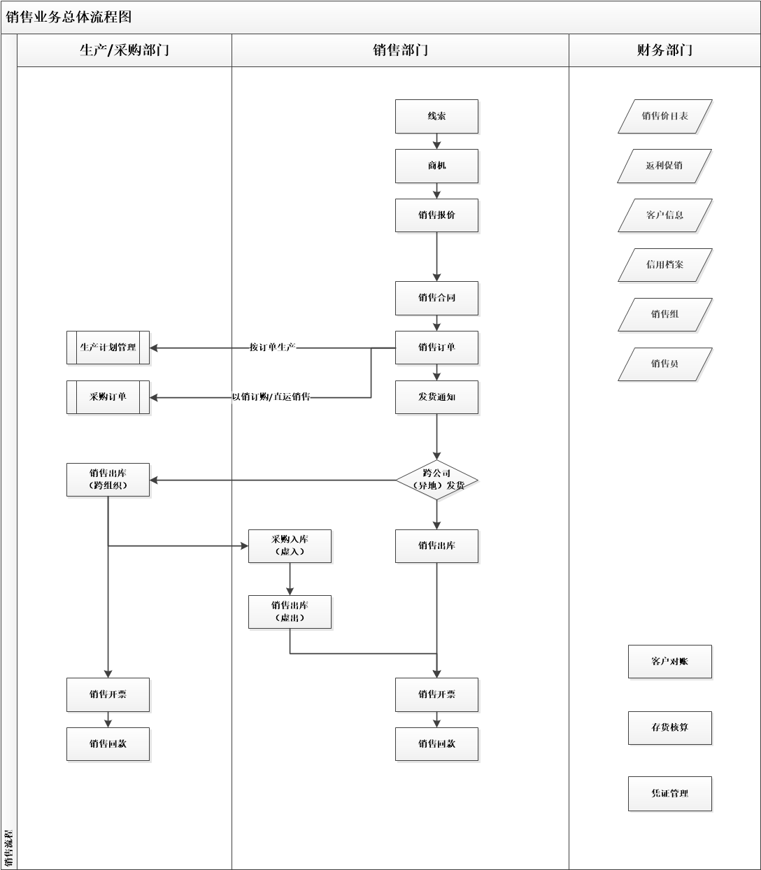
总体流程图

posted @ 2022-02-17 14:58  明明很有才  阅读(400)  评论(0)    收藏  举报