实验5:开源控制器实践——POX
(一)基本要求
1、h1 ping h2、h2和h3的tcpdump抓包结果截图

2、阅读L2_learning模块代码,使用 tcpdump 验证Switch模块。


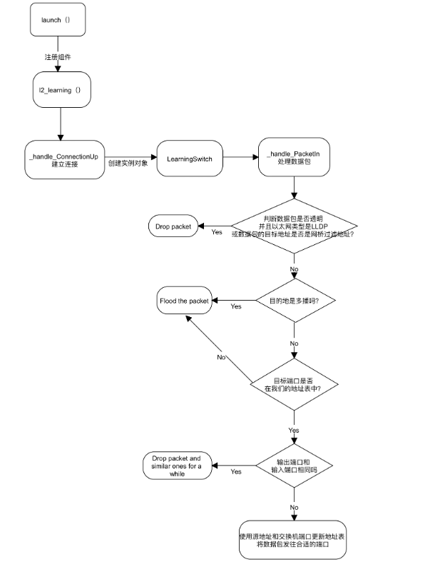
3、阅读L2_learning模块代码,画出程序流程图

(二)进阶要求
重新搭建(一)的拓扑,此时交换机内无流表规则,拓扑内主机互不相通;编写Python程序自定义一个POX模块SendFlowInSingle3,并且将拓扑连接至SendFlowInSingle3(默认端口6633),实现向s1发送流表规则使得所有主机两两互通。
基于进阶1的代码,完成ODL实验的硬超时功能。
(三)个人总结
通过本次实验了解到了POX 控制器的工作原理,通过验证POX的forwarding.hub和forwarding.l2_learning模块,初步掌握POX控制器的使用方法。
本次实验相比上几次难度有所提升,但根据老师发布的pdf和搜索相关知识也解决的差不多。
总体来说没遇到什么太大困难。

浙公网安备 33010602011771号