会员
周边
新闻
博问
闪存
众包
赞助商
Chat2DB
所有博客
当前博客
我的博客
我的园子
账号设置
会员中心
简洁模式
...
退出登录
注册
登录
青柠时光
博客园
::
首页
::
新随笔
::
联系
::
订阅
::
管理
公告
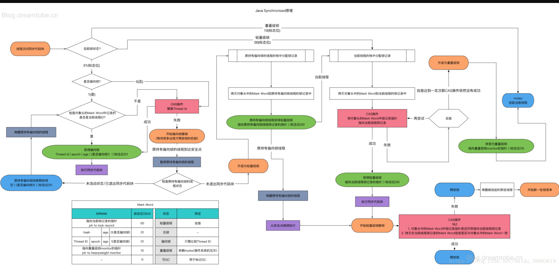
一张图说明Synchronized原理
Posted on
2021-12-08 10:28
青柠时光
阅读(
7
) 评论(
0
)
收藏
举报
刷新页面
返回顶部
博客园
© 2004-2026
浙公网安备 33010602011771号
浙ICP备2021040463号-3