会员
周边
新闻
博问
闪存
众包
赞助商
Chat2DB
所有博客
当前博客
我的博客
我的园子
账号设置
会员中心
简洁模式
...
退出登录
注册
登录
眸木木
博客园
首页
新随笔
联系
管理
订阅
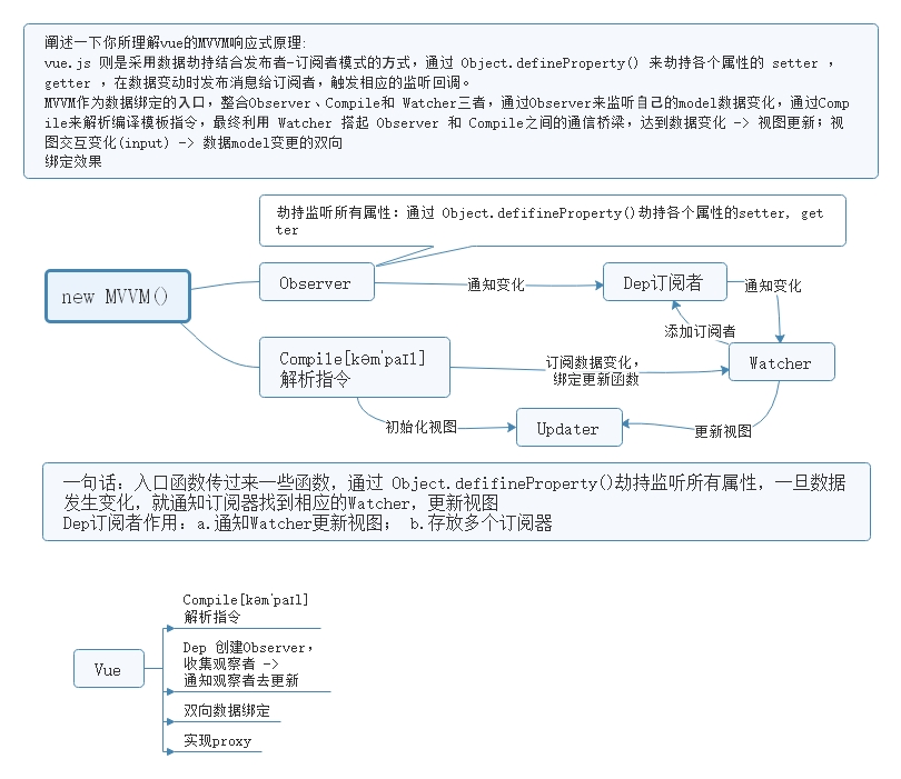
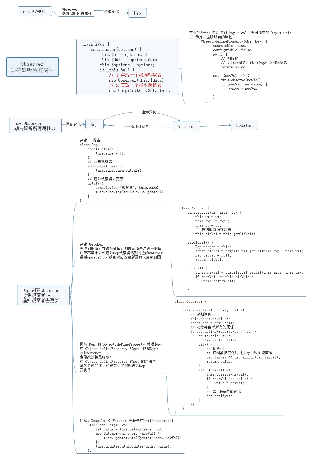
Vue2的原理
1. Vue双向绑定原理
2. Compile解析指令
3.Observer劫持监听
4.双向数据绑定
posted @
2021-02-26 15:45
眸木木
阅读(
663
) 评论(
0
)
收藏
举报
刷新页面
返回顶部
公告