会员
众包
新闻
博问
闪存
赞助商
HarmonyOS
Chat2DB
所有博客
当前博客
我的博客
我的园子
账号设置
会员中心
简洁模式
...
退出登录
注册
登录
LXW_OnePiece
弱小和无知不是生存的障碍,傲慢才是。
导航
博客园
首页
新随笔
联系
订阅
管理
公告
分享一篇运放学习笔记
Posted on
2022-01-15 21:19
尾巴_US
阅读(
93
) 评论(
0
)
收藏
举报
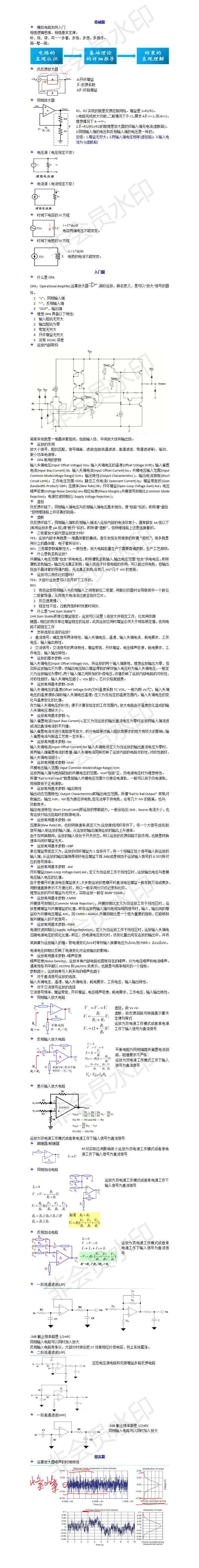
将文件转为了图片分享,如下:
刷新页面
返回顶部
博客园
© 2004-2025
浙公网安备 33010602011771号
浙ICP备2021040463号-3