python常用模块

1 time模块

时间表示形式

在Python中,通常有这三种方式来表示时间:时间戳、元组(struct_time)、格式化的时间字符串:
(1)时间戳(timestamp) :通常来说,时间戳表示的是从1970年1月1日00:00:00开始按秒计算的偏移量。我们运行“type(time.time())”,返回的是float类型。

(2)格式化的时间字符串(Format String): ‘1988-03-16’

(3)元组(struct_time) :struct_time元组共有9个元素共九个元素:(年,月,日,时,分,秒,一年中第几周,一年中第几天等)

# <1> 时间戳

>>> import time
>>> time.time()      #--------------返回当前时间的时间戳

1493136727.099066

# <2> 时间字符串

>>> time.strftime("%Y-%m-%d %X")
'2017-04-26 00:32:18'

# <3> 时间元组

>>> time.localtime()
time.struct_time(tm_year=2017, tm_mon=4, tm_mday=26,
                 tm_hour=0, tm_min=32, tm_sec=42, tm_wday=2,
                 tm_yday=116, tm_isdst=0)

 

小结:时间戳是计算机能够识别的时间;时间字符串是人能够看懂的时间;元组则是用来操作时间的

几种时间形式的转换

(1)

 

#一 时间戳<---->结构化时间:  localtime/gmtime   mktime

>>> time.localtime(3600*24)
>>> time.gmtime(3600*24)

>>> time.mktime(time.localtime())


#字符串时间<---->结构化时间: strftime/strptime

>>> time.strftime("%Y-%m-%d %X", time.localtime())
>>> time.strptime("2017-03-16","%Y-%m-%d")

(2)

   

>>> time.asctime(time.localtime(312343423))
'Sun Nov 25 10:03:43 1979'
>>> time.ctime(312343423)
'Sun Nov 25 10:03:43 1979'

 #--------------------------其他方法
# sleep(secs)
# 线程推迟指定的时间运行,单位为秒。

二 random模块

import random
 
print(random.random())#(0,1)----float    大于0且小于1之间的小数
 
print(random.randint(1,3))  #[1,3]    大于等于1且小于等于3之间的整数
 
print(random.randrange(1,3)) #[1,3)    大于等于1且小于3之间的整数
 
print(random.choice([1,'23',[4,5]]))#1或者23或者[4,5],choice()中只能放列表格式
 
print(random.sample([1,'23',[4,5]],2))#列表元素任意2个组合
 
print(random.uniform(1,3))#大于1小于3的小数,如1.927109612082716 
 
 
item=[1,3,5,7,9]
random.shuffle(item) #打乱item的顺序,相当于"洗牌"
print(item)

 

import random

def test():
    s = ""
    for i in range(5):
        r1 = random.randint(0, 9)
        r2 = chr(random.randint(65, 90))   #ASCII表对应A-Z
        r3 = chr(random.randint(97, 122))  #ASCII表对应a-z
        r4 = random.choice([str(r1), r2, r3])   #三选一
        s += r4
    return s

print(test())
实例:5位随机验证码

 

三hashlib模块

 1.什么叫hash:hash是一种算法(3.x里代替了md5模块和sha模块,主要提供 SHA1, SHA224, SHA256, SHA384, SHA512 ,MD5 算法),该算法接受传入的内容,经过运算得到一串hash值
2.hash值的特点是:
2.1 只要传入的内容一样,得到的hash值必然一样=====>要用明文传输密码文件完整性校验
2.2 不能由hash值返解成内容=======》把密码做成hash值,不应该在网络传输明文密码
2.3 只要使用的hash算法不变,无论校验的内容有多大,得到的hash值长度是固定的

 hash算法就像一座工厂,工厂接收你送来的原材料(可以用m.update()为工厂运送原材料),经过加工返回的产品就是hash值

import hashlib
 
m=hashlib.md5()# m=hashlib.sha256()
 
m.update('hello'.encode('utf8'))
print(m.hexdigest())  #5d41402abc4b2a76b9719d911017c592
 
m.update('alvin'.encode('utf8'))
 
print(m.hexdigest())  #92a7e713c30abbb0319fa07da2a5c4af
 
m2=hashlib.md5()
m2.update('helloalvin'.encode('utf8'))
print(m2.hexdigest()) #92a7e713c30abbb0319fa07da2a5c4af

'''
注意:把一段很长的数据update多次,与一次update这段长数据,得到的结果一样
但是update多次为校验大文件提供了可能。
'''

 

以上加密算法虽然依然非常厉害,但时候存在缺陷,即:通过撞库可以反解。所以,有必要对加密算法中添加自定义key再来做加密。

import hashlib
 
# ######## 256 ########
 
hash = hashlib.sha256('898oaFs09f'.encode('utf8'))
hash.update('alvin'.encode('utf8'))
print (hash.hexdigest())#e79e68f070cdedcfe63eaf1a2e92c83b4cfb1b5c6bc452d214c1b7e77cdfd1c7

 

import hashlib
passwds=[
    'alex3714',
    'alex1313',
    'alex94139413',
    'alex123456',
    '123456alex',
    'a123lex',
    ]
def make_passwd_dic(passwds):
    dic={}
    for passwd in passwds:
        m=hashlib.md5()
        m.update(passwd.encode('utf-8'))
        dic[passwd]=m.hexdigest()
    return dic

def break_code(cryptograph,passwd_dic):
    for k,v in passwd_dic.items():
        if v == cryptograph:
            print('密码是===>\033[46m%s\033[0m' %k)

cryptograph='aee949757a2e698417463d47acac93df'
break_code(cryptograph,make_passwd_dic(passwds))
模拟撞库破解密码

 

四 os模块

os.getcwd() 获取当前工作目录,即当前python脚本工作的目录路径
os.chdir("dirname")  改变当前脚本工作目录;相当于shell下cd
os.curdir  返回当前目录: ('.')
os.pardir  获取当前目录的父目录字符串名:('..')
os.makedirs('dirname1/dirname2')    可生成多层递归目录
os.removedirs('dirname1')    若目录为空,则删除,并递归到上一级目录,如若也为空,则删除,依此类推
os.mkdir('dirname')    生成单级目录;相当于shell中mkdir dirname
os.rmdir('dirname')    删除单级空目录,若目录不为空则无法删除,报错;相当于shell中rmdir dirname
os.listdir('dirname')    列出指定目录下的所有文件和子目录,包括隐藏文件,并以列表方式打印
os.remove()  删除一个文件
os.rename("oldname","newname")  重命名文件/目录
os.stat('path/filename')  获取文件/目录信息
os.sep    输出操作系统特定的路径分隔符,win下为"\\",Linux下为"/"
os.linesep    输出当前平台使用的行终止符,win下为"\t\n",Linux下为"\n"
os.pathsep    输出用于分割文件路径的字符串 win下为;,Linux下为:
os.name    输出字符串指示当前使用平台。win->'nt'; Linux->'posix'
os.system("bash command")  运行shell命令,直接显示
os.environ  获取系统环境变量
os.path.abspath(path)  返回path规范化的绝对路径
os.path.split(path)  将path分割成目录和文件名二元组返回
os.path.dirname(path)  返回path的目录。其实就是os.path.split(path)的第一个元素
os.path.basename(path)  返回path最后的文件名。如何path以/或\结尾,那么就会返回空值。即os.path.split(path)的第二个元素
os.path.exists(path)  如果path存在,返回True;如果path不存在,返回False
os.path.isabs(path)  如果path是绝对路径,返回True
os.path.isfile(path)  如果path是一个存在的文件,返回True。否则返回False
os.path.isdir(path)  如果path是一个存在的目录,则返回True。否则返回False
os.path.join(path1[, path2[, ...]])  将多个路径组合后返回,第一个绝对路径之前的参数将被忽略
os.path.getatime(path)  返回path所指向的文件或者目录的最后存取时间
os.path.getmtime(path)  返回path所指向的文件或者目录的最后修改时间
os.path.getsize(path) 返回path的大小

五 sys模块 

sys.argv           命令行参数List,第一个元素是程序本身路径
sys.exit(n)        退出程序,正常退出时exit(0)
sys.version        获取Python解释程序的版本信息
sys.maxint         最大的Int值
sys.path           返回模块的搜索路径,初始化时使用PYTHONPATH环境变量的值
sys.platform       返回操作系统平台名称

六 logging模块

6.1 函数式简单配置

import logging 
logging.debug('debug message') 
logging.info('info message') 
logging.warning('warning message') 
logging.error('error message') 
logging.critical('critical message')  

默认情况下Python的logging模块将日志打印到了标准输出中,且只显示了大于等于WARNING级别的日志,这说明默认的日志级别设置为WARNING(日志级别等级CRITICAL > ERROR > WARNING > INFO > DEBUG),默认的日志格式为日志级别:Logger名称:用户输出消息。

灵活配置日志级别,日志格式,输出位置:

import logging  
logging.basicConfig(level=logging.DEBUG,  
                    format='%(asctime)s %(filename)s[line:%(lineno)d] %(levelname)s %(message)s',  
                    datefmt='%a, %d %b %Y %H:%M:%S',  
                    filename='/tmp/test.log',  
                    filemode='w')  
  
logging.debug('debug message')  
logging.info('info message')  
logging.warning('warning message')  
logging.error('error message')  
logging.critical('critical message')

 

配置参数:

logging.basicConfig()函数中可通过具体参数来更改logging模块默认行为,可用参数有:

filename:用指定的文件名创建FiledHandler,这样日志会被存储在指定的文件中。
filemode:文件打开方式,在指定了filename时使用这个参数,默认值为“a”还可指定为“w”。
format:指定handler使用的日志显示格式。
datefmt:指定日期时间格式。
level:设置rootlogger(后边会讲解具体概念)的日志级别
stream:用指定的stream创建StreamHandler。可以指定输出到sys.stderr,sys.stdout或者文件(f=open(‘test.log’,’w’)),默认为sys.stderr。若同时列出了filename和stream两个参数,则stream参数会被忽略。

format参数中可能用到的格式化串:
%(name)s Logger的名字
%(levelno)s 数字形式的日志级别
%(levelname)s 文本形式的日志级别
%(pathname)s 调用日志输出函数的模块的完整路径名,可能没有
%(filename)s 调用日志输出函数的模块的文件名
%(module)s 调用日志输出函数的模块名
%(funcName)s 调用日志输出函数的函数名
%(lineno)d 调用日志输出函数的语句所在的代码行
%(created)f 当前时间,用UNIX标准的表示时间的浮 点数表示
%(relativeCreated)d 输出日志信息时的,自Logger创建以 来的毫秒数
%(asctime)s 字符串形式的当前时间。默认格式是 “2003-07-08 16:49:45,896”。逗号后面的是毫秒
%(thread)d 线程ID。可能没有
%(threadName)s 线程名。可能没有
%(process)d 进程ID。可能没有
%(message)s用户输出的消息

6.2 logger对象配置(推荐)

 

import logging


def test():
    # 1、创建一个logger
    log = logging.getLogger()
    log.setLevel(logging.DEBUG)
    # 2.创建一个handler,用于写入日志文件
    file = logging.FileHandler("test.txt")
    file.setLevel(logging.DEBUG)
    # 再创建一个handler,用于输出到控制台
    stream = logging.StreamHandler()
    stream.setLevel(logging.DEBUG)
    # 3.定义handler的输出格式(formatter)
    formatter = logging.Formatter("%(asctime)s - %(name)s - %(levelname)s - %(message)s")
    # 4.给handler添加formatter
    file.setFormatter(formatter) 
    stream.setFormatter(formatter)
    # 5.给logger添加handler
    log.addHandler(file)       # logger对象可以添加多个file和stream对象
    log.addHandler(stream)
    return log


l = test()
l.debug("debug")
l.info("info")
l.warning("warning")
l.error("error")
l.critical("critical")

 

ogging库提供了多个组件:Logger、Handler、Filter、Formatter。Logger对象提供应用程序可直接使用的接口,Handler发送日志到适当的目的地,Filter提供了过滤日志信息的方法,Formatter指定日志显示格式。另外,可以通过:logger.setLevel(logging.Debug)设置级别,当然,也可以通过

fh.setLevel(logging.Debug)单对文件流设置某个级别。

7 序列化模块

什么是序列化?

我们把对象(变量)从内存中变成可存储或传输的过程称之为序列化,在Python中叫pickling,在其他语言中也被称之为serialization,marshalling,flattening等等,都是一个意思。序列化之后,就可以把序列化后的内容写入磁盘,或者通过网络传输到别的机器上。反过来,把变量内容从序列化的对象重新读到内存里称之为反序列化,即unpickling。

  json模块 

如果我们要在不同的编程语言之间传递对象,就必须把对象序列化为标准格式,比如XML,但更好的方法是序列化为JSON,因为JSON表示出来就是一个字符串,可以被所有语言读取,也可以方便地存储到磁盘或者通过网络传输。JSON不仅是标准格式,并且比XML更快,而且可以直接在Web页面中读取,非常方便。

JSON表示的对象就是标准的JavaScript语言的对象一个子集,JSON和Python内置的数据类型对应如下:

python在文本中的使用:

#----------------------------序列化
import json

dic={'name':'alvin','age':23,'sex':'male'}
print(type(dic))#<class 'dict'>

data=json.dumps(dic)
print("type",type(data))#<class 'str'>
print("data",data)


f=open('序列化对象','w')
f.write(data)  #-------------------等价于json.dump(dic,f)
f.close()


#-----------------------------反序列化<br>
import json
f=open('序列化对象')
new_data=json.loads(f.read())#  等价于data=json.load(f)

print(type(new_data))

 

 pickle模块

##----------------------------序列化
import pickle
 
dic={'name':'alvin','age':23,'sex':'male'}
 
print(type(dic))#<class 'dict'>
 
j=pickle.dumps(dic)
print(type(j))#<class 'bytes'>
 
 
f=open('序列化对象_pickle','wb')#注意是w是写入str,wb是写入bytes,j是'bytes'
f.write(j)  #-------------------等价于pickle.dump(dic,f)
 
f.close()
#-------------------------反序列化
import pickle
f=open('序列化对象_pickle','rb')
 
data=pickle.loads(f.read())#  等价于data=pickle.load(f)
 
print(data['age'])

 

Pickle的问题和所有其他编程语言特有的序列化问题一样,就是它只能用于Python,并且可能不同版本的Python彼此都不兼容,因此,只能用Pickle保存那些不重要的数据,不能成功地反序列化也没关系。

shelve模块

 shelve模块比pickle模块简单,只有一个open函数,返回类似字典的对象,可读可写;key必须为字符串,而值可以是python所支持的数据类型

import shelve

f=shelve.open(r'sheve.txt')
# f['stu1_info']={'name':'egon','age':18,'hobby':['piao','smoking','drinking']}
# f['stu2_info']={'name':'gangdan','age':53}
# f['school_info']={'website':'http://www.pypy.org','city':'beijing'}

print(f['stu1_info']['hobby'])
f.close()

 

re模块

一:什么是正则?

正则就是用一些具有特殊含义的符号组合到一起(称为正则表达式)来描述字符或者字符串的方法。或者说:正则就是用来描述一类事物的规则。(在Python中)它内嵌在Python中,并通过 re 模块实现。正则表达式模式被编译成一系列的字节码,然后由用 C 编写的匹配引擎执行。

生活中处处都是正则:

    比如我们描述:4条腿

      你可能会想到的是四条腿的动物或者桌子,椅子等

    继续描述:4条腿,活的

          就只剩下四条腿的动物这一类了

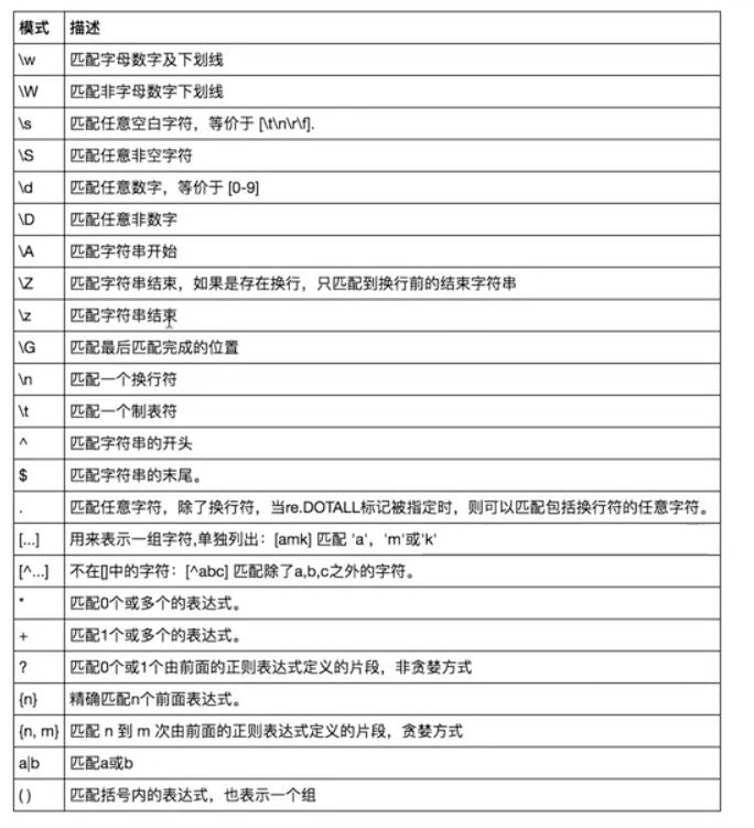
二:常用匹配模式(元字符)

# =================================匹配模式=================================
#一对一的匹配
# 'hello'.replace(old,new)
# 'hello'.find('pattern')

#正则匹配
import re
#\w与\W
print(re.findall('\w','hello egon 123')) #['h', 'e', 'l', 'l', 'o', 'e', 'g', 'o', 'n', '1', '2', '3']
print(re.findall('\W','hello egon 123')) #[' ', ' ']

#\s与\S
print(re.findall('\s','hello  egon  123')) #[' ', ' ', ' ', ' ']
print(re.findall('\S','hello  egon  123')) #['h', 'e', 'l', 'l', 'o', 'e', 'g', 'o', 'n', '1', '2', '3']

#\n \t都是空,都可以被\s匹配
print(re.findall('\s','hello \n egon \t 123')) #[' ', '\n', ' ', ' ', '\t', ' ']

#\n与\t
print(re.findall(r'\n','hello egon \n123')) #['\n']
print(re.findall(r'\t','hello egon\t123')) #['\n']

#\d与\D
print(re.findall('\d','hello egon 123')) #['1', '2', '3']
print(re.findall('\D','hello egon 123')) #['h', 'e', 'l', 'l', 'o', ' ', 'e', 'g', 'o', 'n', ' ']

#\A与\Z
print(re.findall('\Ahe','hello egon 123')) #['he'],\A==>^
print(re.findall('123\Z','hello egon 123')) #['he'],\Z==>$

#^与$
print(re.findall('^h','hello egon 123')) #['h']
print(re.findall('3$','hello egon 123')) #['3']

# 重复匹配:| . | * | ? | .* | .*? | + | {n,m} |
#.
print(re.findall('a.b','a1b')) #['a1b']
print(re.findall('a.b','a1b a*b a b aaab')) #['a1b', 'a*b', 'a b', 'aab']
print(re.findall('a.b','a\nb')) #[]
print(re.findall('a.b','a\nb',re.S)) #['a\nb']
print(re.findall('a.b','a\nb',re.DOTALL)) #['a\nb']同上一条意思一样

#*
print(re.findall('ab*','bbbbbbb')) #[]
print(re.findall('ab*','a')) #['a']
print(re.findall('ab*','abbbb')) #['abbbb']

#?
print(re.findall('ab?','a')) #['a']
print(re.findall('ab?','abbb')) #['ab']
#匹配所有包含小数在内的数字
print(re.findall('\d+\.?\d*',"asdfasdf123as1.13dfa12adsf1asdf3")) #['123', '1.13', '12', '1', '3']

#.*默认为贪婪匹配
print(re.findall('a.*b','a1b22222222b')) #['a1b22222222b']

#.*?为非贪婪匹配:推荐使用
print(re.findall('a.*?b','a1b22222222b')) #['a1b']

#+
print(re.findall('ab+','a')) #[]
print(re.findall('ab+','abbb')) #['abbb']

#{n,m}
print(re.findall('ab{2}','abbb')) #['abb']
print(re.findall('ab{2,4}','abbb')) #['abb']
print(re.findall('ab{1,}','abbb')) #'ab{1,}' ===> 'ab+'
print(re.findall('ab{0,}','abbb')) #'ab{0,}' ===> 'ab*'

#[]
print(re.findall('a[1*-]b','a1b a*b a-b')) #[]内的都为普通字符了,且如果-没有被转意的话,应该放到[]的开头或结尾
print(re.findall('a[^1*-]b','a1b a*b a-b a=b')) #[]内的^代表的意思是取反,所以结果为['a=b']
print(re.findall('a[0-9]b','a1b a*b a-b a=b')) # 结果为['a1b']
print(re.findall('a[a-z]b','a1b a*b a-b a=b aeb')) # 结果为['aeb']
print(re.findall('a[a-zA-Z]b','a1b a*b a-b a=b aeb aEb')) # 结果为['aeb','aEb']

#\# print(re.findall('a\\c','a\c')) #对于正则来说a\\c确实可以匹配到a\c,但是在python解释器读取a\\c时,会发生转义,然后交给re去执行,所以抛出异常
print(re.findall(r'a\\c','a\c')) #r代表告诉解释器使用rawstring,即原生字符串,把我们正则内的所有符号都当普通字符处理,不要转义
print(re.findall('a\\\\c','a\c')) #同上面的意思一样,和上面的结果一样都是['a\\c']

#():分组
print(re.findall('ab+','ababab123')) #['ab', 'ab', 'ab']
print(re.findall('(ab)+123','ababab123')) #['ab'],匹配到末尾的ab123中的ab
print(re.findall('(?:ab)+123','ababab123')) #findall的结果不是匹配的全部内容,而是组内的内容,?:可以让结果为匹配的全部内容
print(re.findall('href="(.*?)"','<a href="http://www.baidu.com">点击</a>'))#['http://www.baidu.com']
print(re.findall('href="(?:.*?)"','<a href="http://www.baidu.com">点击</a>'))#['href="http://www.baidu.com"']
# 给分组加上名字,可以用名字来取组值
s = re.search('(?P<w>\w+)\.(?P<fuck>\w+)\.(?P<com>\w+)', 'www.buleone.com')
print(s.group('fuck'))
#|
print(re.findall('compan(?:y|ies)','Too many companies have gone bankrupt, and the next one is my company'))

 

re模块提供的方法介绍

import re
#1
print(re.findall('e','alex make love') )   #['e', 'e', 'e'],返回所有满足匹配条件的结果,放在列表里
#2
print(re.search('e','alex make love').group()) #e,只到找到第一个匹配然后返回一个包含匹配信息的对象,该对象可以通过调用group()方法得到匹配的字符串,如果字符串没有匹配,则返回None。

#3
print(re.match('e','alex make love'))    #None,同search,不过在字符串开始处进行匹配,完全可以用search+^代替match

#4
print(re.split('[ab]','abcd'))     #['', '', 'cd'],先按'a'分割得到''和'bcd',再对''和'bcd'分别按'b'分割

#5
print('===>',re.sub('a','A','alex make love')) #===> Alex mAke love,不指定n,默认替换所有
print('===>',re.sub('a','A','alex make love',1)) #===> Alex make love
print('===>',re.sub('a','A','alex make love',2)) #===> Alex mAke love
print('===>',re.sub('^(\w+)(.*?\s)(\w+)(.*?\s)(\w+)(.*?)$',r'\5\2\3\4\1','alex make love')) #===> love make alex

print('===>',re.subn('a','A','alex make love')) #===> ('Alex mAke love', 2),结果带有总共替换的个数


#6
obj=re.compile('\d{2}')

print(obj.search('abc123eeee').group()) #12
print(obj.findall('abc123eeee')) #['12'],重用了obj

 

posted on 2018-08-31 23:19  Messiless  阅读(102)  评论(0)    收藏  举报