SpringSecurity(一):整体架构
原理
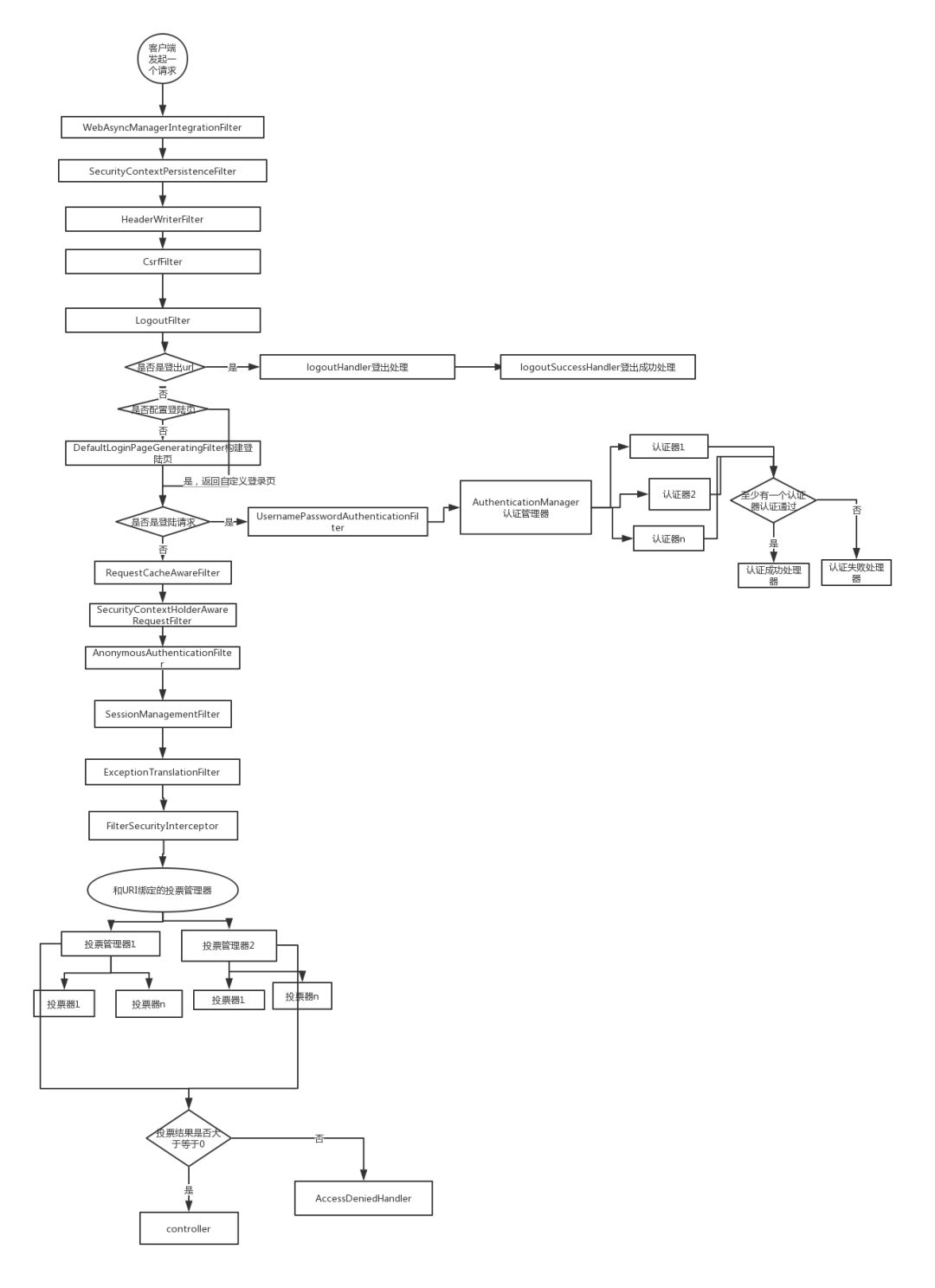
是基于责任链的方式

WebAsyncManagerIntegrationFilter:将 Security 上下文与 Spring Web 中用于处理异步请求映射的 WebAsyncManager 进行集成。
SecurityContextPersistenceFilter:在每次请求处理之前将该请求相关的安全上下文信息加载到 SecurityContextHolder 中,然后在该次请求处理完成之后,将 SecurityContextHolder 中关于这次请求的信息存储到一个“仓储”中,然后将 SecurityContextHolder 中的信息清除,例如在Session中维护一个用户的安全信息就是这个过滤器处理的。
HeaderWriterFilter:用于将头信息加入响应中。
CsrfFilter:用于处理跨站请求伪造。
LogoutFilter:用于处理退出登录。
UsernamePasswordAuthenticationFilter:用于处理基于表单的登录请求,从表单中获取用户名和密码。默认情况下处理来自 /login 的请求。从表单中获取用户名和密码时,默认使用的表单 name 值为 username 和 password,这两个值可以通过设置这个过滤器的usernameParameter 和 passwordParameter 两个参数的值进行修改。
DefaultLoginPageGeneratingFilter:如果没有配置登录页面,那系统初始化时就会配置这个过滤器,并且用于在需要进行登录时生成一个登录表单页面。
BasicAuthenticationFilter:检测和处理 http basic 认证。
RequestCacheAwareFilter:用来处理请求的缓存。
SecurityContextHolderAwareRequestFilter:主要是包装请求对象request。
AnonymousAuthenticationFilter:检测 SecurityContextHolder 中是否存在 Authentication 对象,如果不存在为其提供一个匿名 Authentication。
SessionManagementFilter:管理 session 的过滤器
ExceptionTranslationFilter:处理 AccessDeniedException 和 AuthenticationException 异常。
FilterSecurityInterceptor:可以看做过滤器链的出口。
RememberMeAuthenticationFilter:当用户没有登录而直接访问资源时, 从 cookie 里找出用户的信息, 如果 Spring Security 能够识别出用户提供的remember me cookie, 用户将不必填写用户名和密码, 而是直接登录进入系统,该过滤器默认不开启。
流程
客户端发起一个请求,进入 Security 过滤器链。
当到 LogoutFilter 的时候判断是否是登出路径,如果是登出路径则到 logoutHandler ,如果登出成功则到 logoutSuccessHandler 登出成功处理,如果登出失败则由 ExceptionTranslationFilter ;如果不是登出路径则直接进入下一个过滤器。
当到 UsernamePasswordAuthenticationFilter 的时候判断是否为登录路径,如果是,则进入该过滤器进行登录操作,如果登录失败则到 AuthenticationFailureHandler 登录失败处理器处理,如果登录成功则到 AuthenticationSuccessHandler 登录成功处理器处理,如果不是登录请求则不进入该过滤器。
当不是登陆请求则由BasicAuthicationFilter处理(相当于验证token或者session),如果认证失败由AuthenticationEntryPoint处理
当到 FilterSecurityInterceptor 的时候会拿到 url ,根据 url去找对应的鉴权管理器,鉴权管理器做鉴权工作,鉴权成功则到 Controller 层否则到 AccessDeniedHandler 鉴权失败处理器处理。

浙公网安备 33010602011771号