Arcgis在数学建模中的应用——空间状况评价问题

 

 

 最多用来解决空间评价问题,比如,评价道路的规划,安全状况,环境状况等,一般不用来预测

例子

 

 

 

选择数据添加

 

 

 

 

 

 

 

 

 

 

 

 

 

 

 

 

 

 

 

 

 

 

 

 

 

 

设置采样点

 

 

 

 

 

 

缓冲完毕后,创建要素

 

 

 

 

 

 

 

 

 

 

 

 

新建属性表,以存储样本信息

 

 

 

 

 

 

 

 依次添加

 

 

 

 

双击无法编辑

 

 

 

 

 

 

 

 

把所有的点的属性值都设置好,比较麻烦

检查遗漏

 

 

 

 

 

 

 使用层次分析法计算各个因素的权重

权重表,注意规律,先写的对角线全为1,然后第一行随机写的,其余的根据规律即可填出来

 

 

 

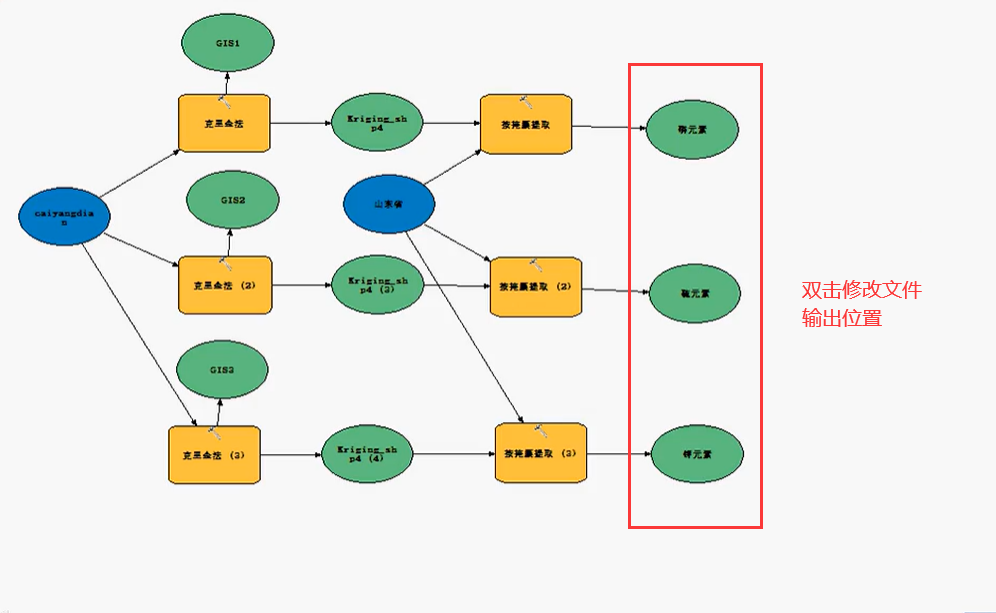
 使用插值的思想,将点扩展至面,即使用空间插值算法,克莱因插值,反距离权重插值等

拷贝权重表

 

 粘贴至matlab

 

 

 调用层次分析法得出权重值

 

 

 

 

 

 

 拷贝粘贴至matlab

 

将之前的矩阵A粘贴到代码的结尾

 

 

 

 

回车得出权重值

 

 

 

得出结果后可以将matlab关闭

然后使用ArcMap内置的插值算法,将点数据转化成面数据

 

 

 

 

 

 

 

山东省前打勾或不打勾

 

 

 

 

图中的效果超过了山东省的轮廓,需要按掩膜提取

 

 

 

 

 

 

 

掩膜提取结果

 

 

右击点击属性,更改颜色

 

 

 

 

 

 

 

 

 

 

 

这是氮含量的图,为了制作出其他元素的图,使用构建空间模型的方法

 

 

 

 

 

 

 

 

 

 

 

 

 

 

 

 

 

 

 

 

 

 

 

 

 

 

 

 

 

 

 

 

 

空间模型构建完成

 

 

 

自动布局、纠错、运行

 

 

自动布局后的效果,可以用在论文当中

 

运行后的结果

 

使用自带的加权总和

 

 

 

 

 

给输出结果换颜色,黑白换成彩色

 

 

 

按分数分级

 

 

 

 

使用自带的重分类工具

 

 

 

 

 

 

结果

以上是第一种方法,优点是速度快,缺点是主观性强,比如判断矩阵A的主观性,另一个就是分级的主观性

 

论文怎么写

模型框架放上去

层次分析法的公式

克里金插值的公式

就是有什么公式就往上面写

 

第二种方法利用神经网络暂时不知道

 

posted @ 2021-07-29 14:51  18751612782  阅读(601)  评论(0)    收藏  举报