洪定坤:我与 TRAE 合作的第一个开源项目,欢迎下载
资料来源:火山引擎-开发者社区
本文作者为字节跳动研发负责人洪定坤。
在前些天的火山引擎 Force 原动力大会上,我介绍了一款用三天时间开发的英语学习应用「积流成江」(体验地址:https://sstr.trae.com.cn)。
跟我一起完成这款 APP 开发的,除了两位技术同事,还有我们自研的 AI IDE 「TRAE」。

「积流成江」APP 功能的现场演示
现场演讲原文:字节跳动技术副总裁洪定坤:TRAE 想做 AI Development
「积流成江」(Streams to River)是一款英语学习应用,初衷是通过将日常所见的英语单词、句子和相关的上下文进行记录、提取和管理,结合艾宾浩斯遗忘曲线,进行周期性的学习和记忆。
这次开发,大概 85% 的代码是通过自然语言对话让 AI 生成的。得益于 TRAE 的帮助,我们迅速完成了代码的开发和调试。而且在开发过程中,我们还有一些其他事情和会议,也不算投入了很完整的时间。
我们深度采用了 TRAE 进行代码的开发和调试、注释和单测的编写,通过 coze workflow 快速集成了图像转文字、实时聊天、语音识别、单词划线等大模型能力。
在直接上线产品之外,我们也打算开源「积流成江」APP 的全部代码,供开发者们参考,看看 TRAE 和人类开发者一起写的代码是什么样子。
目前,「积流成江」APP 的全部代码已经上传到 GitHub,感兴趣的用户可以直接下载。

GitHub地址:https://github.com/Trae-AI/stream-to-river

项目信息
首先,我想介绍下这次开源的代码内容。
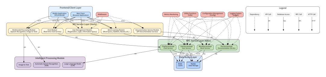
Streams to River 是一个基于 Hertz 和 Kitex 框架构建的单词学习与语言处理微服务系统。该系统提供了从 API 服务到 RPC 实现的完整解决方案,包含用户认证、单词管理、复习进度跟踪、实时聊天、语音识别和图像转文本等核心功能模块。
系统采用前后端分离的微服务架构,主要分为以下几层:
1.API 服务层:基于 Hertz 框架,提供 HTTP API 接口,处理来自前端的请求
2.RPC 服务层:基于 Kitex 框架,实现业务逻辑,处理来自 API 服务层的请求
3.数据访问层:包括 MySQL 数据库和 Redis 缓存,负责数据的持久化存储和缓存
4.智能处理层:集成大语言模型 (LLM)、语音识别 (ASR) 和图像转文本等功能

系统架构图

组件调用关系
更多项目信息,大家可以在 GitHub 项目主页看到,也非常欢迎各位提交 Issue 展开讨论。

分享一点 AI Coding 实践心得
在火山引擎大会的演讲中,我分享过自己开发「积流成江」APP 过程中的心得体会,以及如何通过 TRAE 来提升开发效率。
这里回顾几个重点:
首先,TRAE 的两个基础功能「代码补全」和「局部代码生成」,能在我们写代码的过程中,根据上下文自动推测和补全代码,助力编程效率的提升。
其次,我们借助 TRAE 所实现的「自然语言编程」,并非一般意义上的「产品经理描述功能,然后让 AI 来开发」。「积流成江」APP 的打造过程仍然是典型的工程师开发,在功能之外,更多是编码逻辑和技术方案本身。一个 300 行代码的功能,可能只需要 200 字的方案描述。
此外,底层模型强大的代码能力,也是这次开发顺利完成的重要原因。这一次在 TRAE 用到的 doubao-dev 模型,就是基于字节跳动最新发布的豆包 1.6 系列模型。TRAE 团队在豆包 1.6 的基础上,针对工程开发场景做了进一步的训练。这些天,TRAE 的用户们应该已经被推送到了最新的豆包 1.6,相信可以使开发效率进一步提升。
TRAE 开发过程演示

关于 TRAE
最后,想再介绍一下 TRAE。
TRAE,致力于成为真正的 AI 工程师(The Real AI Engineer)。TRAE 旗下的 AI IDE 产品,以智能生产力为核心,无缝融入你的开发流程,与你默契配合,更高质量、高效率完成每一个任务。
TRAE 体验地址:https://www.trae.cn/