用 Trae 捏了个「数字班主任」,这位老师让师生沟通更高效
资料来源:火山引擎-开发者社区
在教育领域,数字化转型正悄然改变着传统的教学与管理模式。作为班主任,与学生沟通是建立信任、解决问题的重要途径。所以在繁重的教学工作之外,每学期还要完成近百名学生的一对一访谈。面对并非每日频繁接触的高校学生,交流往往流于表面,双方的真实想法和需求难以有效传递与共鸣,这种对谈很可能达不到理想的效果,难以实现沟通真正的意义。
葫芦老师,身为前程序员,自带数字化思维的“超能力”。凭借对 AI 编程技术的敏锐洞察,他仅用半天时间就通过 Trae 开发出一套「数字班主任」系统 ,为班级管理和师生交流带来不一样的改变。
班主任的难题
如何打破隔阂,寻找有效沟通之道
从一线开发到项目经理,从名企程序员到院校教师——葫芦老师的职业生涯,堪称一场精彩的跨界之旅。2016年,大学毕业的他,怀揣对技术的热忱一头扎进软件开发领域,从长沙起步,先后奔赴北京、杭州、南京、扬州多地,辗转大厂、名企及政府部门,这段丰富而多元的经历,为他积淀了扎实的技术功底与丰富的管理实战经验。
或许是渴望突破代码的边界,或许是向往育人的自由天地,他从程序员转身成为一名大专院校的计算机专业教师。 这一转变,为他开启了全新的视野,也带来了前所未有的挑战。
成为院校教师后,葫芦老师同时成为了3个班级的班主任。班主任的工作远不止于教学,约90名学生的管理工作像一座大山:关注学业成绩、守护学生健康、掌握生活动态,三重压力让他倍感挑战。
日常授课、备课、处理学院事务已让他分身乏术。更要紧的是,每学期他都需要与学生进行深度交流,以建立信任桥梁。 然而,传统的“一对一”面谈,效率极其低下;许多学生因各种顾虑不愿敞开心扉,沟通收效甚微;手工记录学生反馈不仅耗时易丢,还无法追踪学生成长轨迹。
葫芦老师深切体会到,传统的班主任管理模式已然难以为继,他迫切需要一种更高效、便捷的方式,真正走近学生,有效管理班级。与其花N小时说客套话,不如用技术解决真问题,曾任职大厂、政府信息部门的他,决定用代码“自救”。
前程序员现高校老师 + Trae
= 半天诞生「数字班主任」系统
既然面对面的师生沟通常伴压力与隔阂,何不打造一个能让学生畅所欲言的线上平台?葫芦老师果断行动,利用 Trae 着手开发一套“数字班主任”系统,将繁琐的线下沟通高效迁移至线上。 葫芦老师表示,Trae 界面美观,代码编写优质,开发过程顺畅高效。
全流程支持,Trae 为「数字班主任」系统开发按下“快进键”
Trae 可以全流程支持开发工作,包括 UI 设计及前后端开发,仅用半天,“数字班主任”系统的核心功能已然成型!
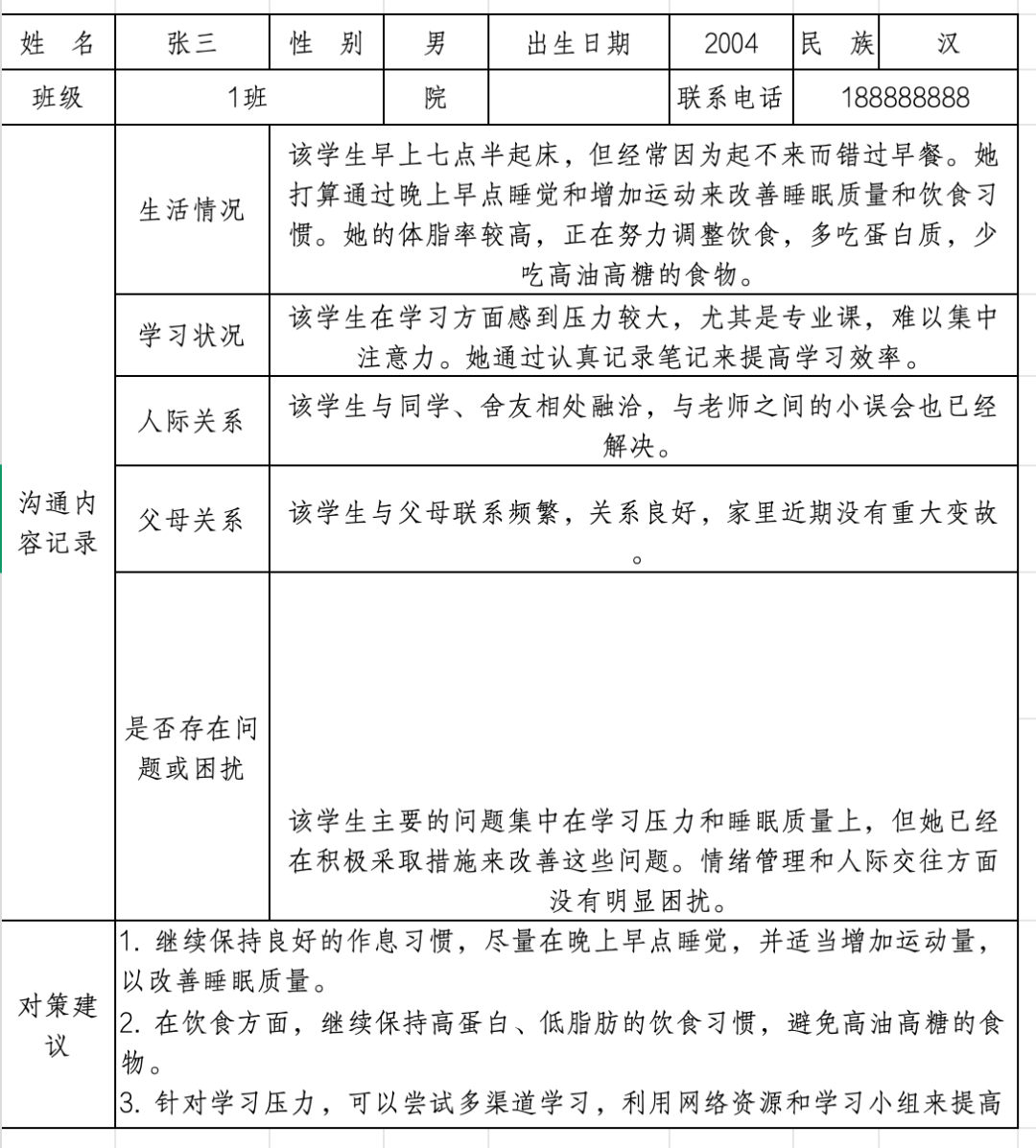
依托 Trae 的强大能力,葫芦老师首先在 Dify 上给系统接入 AI 大模型,实现了聊天功能;然后通过工作流中的数据库插件,将学生反馈的信息全部存入数据库;之后,利用后台管理系统连接数据库,将数据导出,并借助 Excel 工具,将其转换为规定模板信息。目前,「数字班主任」系统已有如下功能:
- AI 智能实时对话: 基于预设话题模板(学习、交友、家庭等主题)发起交流,AI 根据学生的回答实时追问,层层深入,精准捕捉学生状态。

- 自动生成Excel 模板: Trae 自动识别字段位置,将学生第一人称表达的聊天记录→转化为第三方的记录视角,同时一键即可导出到 Excel 模板中,彻底告别手动整理的海量时间,方便进行后续的分析和记录。
- 专业的建议反馈: 此外,系统还会根据学生的回答生成相应的对策建议,帮助学生更好地解决问题。
无需费力搜索,“Trae 将所有功能集成在一个盒子里”
“使用 Trae 开发的感觉与以往截然不同”,葫芦老师感慨道,“以往开发时需要对接各种工具、频繁设置和查阅资料,耗时又费力,而 Trae 仿佛将所有功能都集成在一个盒子里,随手取用。”
- 智能代码推荐:解放搜索时间。 在实现 Excel 导出功能时,葫芦老师不再需要花费大量时间搜寻代码模块,而是直接用自然语言询问 Trae :“框架内是否已存在合适的 Excel 导出类,如果没有就推荐一个”。Trae 不负所望,精准推荐了可直接使用的、稳定可靠的导出类,省去了大量搜索和验证时间。
- 字段智能填充:告别手动定位。 面对 Excel 模板中繁杂的字段设置需求(需精确定位行、列),Trae 也展现了强大优势,它能自动识别字段位置并智能推荐填写内容。开发者仅需简单核对确认即可完成填充,极大提升了模板数据填充的准确性和效率,避免了繁琐的手动查找和易错操作。
正是 Trae 在关键环节的智能赋能,让「数字班主任」核心系统半天就成功落地!葫芦老师总结道:“现在我遇到问题时,只需将截图或代码片段直接上传,Trae 就能迅速给出解决方案。** ”**
从构建成长数据
到引爆代码创造力
「数字班主任」带来了意想不到的惊喜,学生们对这个系统反馈良好。 这种沟通方式便捷省时,无缝融入日常,避免了面对面交流时的尴尬。尤其是对于一些比较敏感的话题,学生们更愿意通过文字的方式表达自己的想法,甚至主动撰写“小作文”深度倾诉。「数字班主任」系统不仅提高了沟通的效率和效果,更重要的是,所有对话自动存档,能够持续构建“学生成长数字档案”!
葫芦老师表示,未来,他计划进一步完善系统功能,接入更丰富的知识库与数据源,提供深度专业指导;持续追踪分析学习、生活数据,用 Trae 把系统升级为「校级学生管理平台」,通过海量真实的对话,破译那些“被忽略的青春密码”,为教学管理工作提供更有价值的参考。
此外,葫芦老师还将 Trae 融入日常教学中。 以往学生编程基础薄弱,很难独立完成一些基础功能的开发,比如登录页面或前端 UI 设计。引入 Trae 后,学生们只需拍摄一张界面照片上传,Trae 就能自动生成相应的样式代码,帮助学生轻松实现这些功能模块。这种直观且高效的方式不仅极大地激发了学生的学习兴趣,还显著提升了他们的动手实践能力。
如今,越来越多的教师在课堂上引入 Trae 的 AI 开发功能,通过现场演示让学生们亲身体验其强大的功能,为软件开发教学注入了新的活力。
浙公网安备 33010602011771号