UML 14 种图表类型及其关键概念与示例
介绍
统一建模语言(UML)是软件工程中广泛使用的一种可视化建模语言,用于描述和设计软件系统的结构和行为。UML 提供了一套标准化的图表类型,帮助开发人员更好地理解和沟通系统的复杂性。本文将详细介绍 UML 的 14 种不同类型的图表,分为结构图和行为图两大类,并阐述每种图表的关键概念和示例,以便读者更好地掌握和应用这些图表。

根据图片中的信息,UML(统一建模语言)共有14种不同类型的图表,分为结构图和行为图两大类。以下是每种图表的关键概念、示例以及中文名称:
结构图(Structural Diagrams)
-
组件结构图(Composite Structure Diagram)
- 关键概念:展示系统的内部结构,包括组件及其相互关系。
- 示例:展示一个软件系统的内部组件及其交互。
- 中文名称:组合结构图
-
部署图(Deployment Diagram)
![]()
- 关键概念:展示物理架构,包括硬件和软件的分布。
- 示例:展示服务器和数据库的物理部署。
- 中文名称:部署图
-
包图(Package Diagram)
![]()
- 关键概念:展示系统的包及其依赖关系。
- 示例:展示不同模块之间的依赖关系。
- 中文名称:包图
-
概要图(Profile Diagram)
![]()
- 关键概念:展示UML的扩展机制,定义新的构件。
- 示例:展示为特定领域定制的UML扩展。
- 中文名称:概要图
-
类图(Class Diagram)
![]()
- 关键概念:展示系统的静态结构,包括类及其关系。
- 示例:展示一个库管理系统的类及其关系。
- 中文名称:类图
-
对象图(Object Diagram)
![]()
- 关键概念:展示系统在特定时间点的实例及其关系。
- 示例:展示一个特定用户的对象及其关系。
- 中文名称:对象图
-
组件图(Component Diagram)
![]()
- 关键概念:展示系统的组件及其依赖关系。
- 示例:展示一个软件系统的组件及其依赖。
- 中文名称:组件图
行为图(Behavioral Diagrams)
-
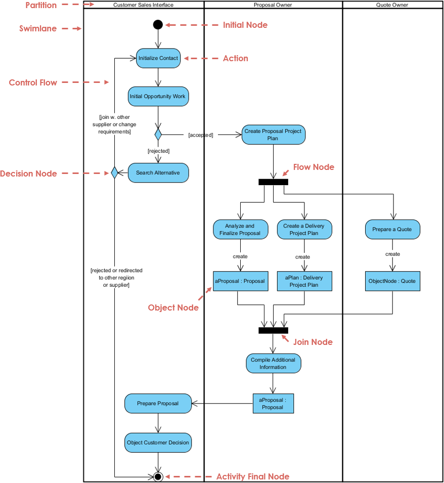
活动图(Activity Diagram)
![]()
- 关键概念:展示系统的动态行为,包括活动和流程。
- 示例:展示一个订单处理系统的工作流程。
- 中文名称:活动图
-
用例图(Use Case Diagram)
![]()
- 关键概念:展示系的功能需求,包括用例和参与者。
- 示例:展示一个电子商务系统的用例。
- 中文名称:用例图
-
状态机图(State Machine Diagram)
![]()
- 关键概念:展示对象的状态及其转换。
- 示例:展示一个订单的状态转换。
- 中文名称:状态图
4. 交互图(Interaction Diagram)
-
- 关键概念:展示对象之间的交互。
- 示例:展示不同对象之间的消息传递。
- 中文名称:交互图
- 序列图(Sequence Diagram)
![]()
- 关键概念:展示对象之间的交互顺序。
- 示例:展示一个用户登录系统的交互顺序。
- 中文名称:序列图
- 通信图(Communication Diagram)
![]()
- 关键概念:展示对象之间的通信关系。
- 示例:展示不同对象之间的通信。
- 中文名称:通信图
-
交互概览图(Interaction Overview Diagram)
![]()
- 关键概念:展示交互的高层次概览。
- 示例:展示一个复杂交互的概览。
- 中文名称:交互概览图
-
时序图(Timing Diagram)
![]()
- 关键概念:展示对象在特定时间点的状态变化。
- 示例:展示一个实时系统的状态变化。
- 中文名称:时序图
这些图表帮助开发人员更好地理解和设计复杂系统的结构和行为。
使用 Visual Paradigm 提升 UML 建模流程,助力每个开发团队的成功
在现代软件开发中,UML(统一建模语言)是一个不可或缺的工具,用于描述和设计软件系统的结构和行为。然而,选择合适的 UML 建模工具对于提高开发团队的效率和协作至关重要。Visual Paradigm 作为一款强大的 UML 建模工具,为开发团队提供了一系列功能,帮助他们更好地进行系统设计和开发。本文将详细介绍 Visual Paradigm 在 UML 建模过程中的优势,并解释为什么每个开发团队都应该考虑使用它。
介绍 Visual Paradigm
Visual Paradigm 是一款全面的建模工具,支持 UML、SysML、BPMN 等多种建模语言。它不仅提供了丰富的图表类型和建模功能,还具有强大的协作和集成能力,使其成为开发团队的理想选择。
Visual Paradigm 的优势
1. 丰富的 UML 图表类型
Visual Paradigm 支持 UML 的所有 14 种图表类型,包括结构图和行为图。无论是展示系统的静态结构,还是描述系统的动态行为,Visual Paradigm 都能提供相应的图表类型,帮助开发团队全面理解和设计系统。
2. 直观的用户界面
Visual Paradigm 的用户界面设计简洁直观,操作简单易学。开发人员可以轻松创建和编辑 UML 图表,提高工作效率。此外,工具还提供了多种视图和布局选项,使用户能够根据需要自定义图表的显示方式。
3. 强大的协作功能
Visual Paradigm 支持团队协作,多个用户可以同时编辑同一个项目,实时更新和同步图表。这种协作功能使得开发团队能够更好地沟通和协作,减少误解和重复工作。
4. 与其他工具的集成
Visual Paradigm 能够与多种开发工具和平台集成,如 Eclipse、Visual Studio 等。这种集成能力使得开发团队能够在熟悉的环境中使用 Visual Paradigm,提高工作效率和开发质量。
5. 自动化和代码生成
Visual Paradigm 提供了自动化功能,如代码生成和反向工程。开发人员可以从 UML 图表自动生成代码,或者从现有代码反向生成 UML 图表,大大减少了手动编码的工作量。
Visual Paradigm 的应用场景
1. 系统设计
在系统设计阶段,Visual Paradigm 可以帮助开发团队创建详细的系统架构图和组件图,展示系统的整体结构和组件关系。通过使用 Visual Paradigm,开发团队能够更好地理解系统的复杂性,制定合理的设计方案。
2. 需求分析
在需求分析阶段,Visual Paradigm 可以帮助开发团队创建用例图和活动图,展示系统的功能需求和工作流程。通过使用 Visual Paradigm,开发团队能够更好地理解用户需求,确保系统满足用户的期望。
3. 开发和测试
在开发和测试阶段,Visual Paradigm 可以帮助开发团队创建序列图和状态图,展示系统的动态行为和对象交互。通过使用 Visual Paradigm,开发团队能够更好地进行代码编写和测试,确保系统的稳定性和可靠性。
结论
通过对 UML 14 种图表类型的详细介绍,我们可以看到每种图表在系统设计和开发中的独特作用。结构图帮助我们理解系统的静态结构和组件关系,而行为图则展示了系统的动态行为和对象交互。掌握这些图表的使用方法,可以显著提高软件开发的效率和质量,使开发团队能够更好地沟通和协作。希望本文能够为读者提供有价值的参考,帮助大家在实际项目中更好地应用 UML 图表。Visual Paradigm 是一款功能强大的 UML 建模工具,为开发团队提供了丰富的图表类型、直观的用户界面、强大的协作功能和自动化能力。通过使用 Visual Paradigm,开发团队能够提高工作效率,减少误解和重复工作,确保系统设计和开发的质量。每个开发团队都应该考虑使用 Visual Paradigm,以提升 UML 建模流程,助力项目的成功。
posted on 2025-01-08 13:12 Lynch_Warren 阅读(500) 评论(0) 收藏 举报













浙公网安备 33010602011771号