Swimlane Flowchart: 流程图及其重要性:详细指南与示例
流程图是一种图形化的工具,用于表示和分析过程、系统或算法中的步骤序列。它通过符号和箭头来展示各个步骤之间的关系和顺序,帮助人们更直观地理解复杂的流程。流程图广泛应用于各种领域,如软件开发、业务管理、制造业等。
为什么需要泳道流程图?
泳道流程图(Swimlane Flowchart)是流程图的一种特殊形式,它通过将流程分成多个“泳道”来表示不同的角色、部门或系统,从而更清晰地展示各个参与者在流程中的责任和交互。泳道流程图的主要优点包括:

- 清晰的责任分配:每个泳道代表一个特定的角色或部门,使得每个步骤的责任人一目了然。
- 提高沟通效率:通过视觉化的方式展示流程,减少了误解和沟通障碍。
- 简化复杂流程:将复杂的流程分解成多个泳道,使得每个部分更易于理解和管理。
- 识别瓶颈和改进机会:通过泳道流程图,可以更容易地识别流程中的瓶颈和改进机会,从而优化流程。
使用流程图示例解释关键概念

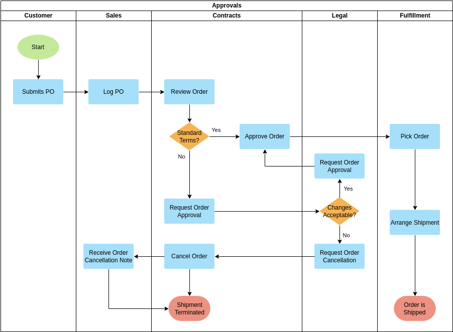
让我们使用上图的泳道流程图来解释一些关键概念:
-
开始和结束:流程图通常从一个开始符号(椭圆形)开始,并以一个结束符号(椭圆形)结束。在这个示例中,流程从“项目”开始,并以“项目结束”结束。
-
泳道:流程图被分成多个泳道,每个泳道代表一个特定的角色或部门。在这个示例中,有四个泳道:需求、研发、测试、运行。
-
过程步骤:每个泳道中包含多个过程步骤(矩形),表示在流程中需要执行的具体任务。例如,在“研发”泳道中,有“需求分析”、“系统设计”等步骤。
-
决策点:菱形符号表示决策点,根据决策结果,流程将沿不同的路径进行。例如,在“研发”泳道中,有一个决策点“需求是否完整”,根据决策结果,流程将返回“需求分析”或进行“系统设计”。
-
流程连接:箭头表示流程步骤之间的顺序和关系。例如,从“需求分析”到“系统设计”的箭头表示这两个步骤的顺序关系。
Visual Paradigm Online:第一图表工具
引言
在当今快速变化的商业环境中,有效的图表工具对于企业架构设计、项目管理和团队协作至关重要。Visual Paradigm Online 以其强大的功能和用户友好的界面,脱颖而出成为市场上的第一图表工具。本文将详细介绍 Visual Paradigm Online 的主要特性和优势,帮助您了解为什么它是企业和个人的最佳选择。
主要特性
-
全面的建模支持: Visual Paradigm Online 支持多种建模语言和标准,包括 UML、BPMN、ArchiMate 和 ERD 等。无论您是进行系统设计、业务流程建模还是数据建模,Visual Paradigm Online 都能满足您的需求。
-
实时协作: 该平台支持实时协作功能,允许团队成员同时编辑和查看图表。这使得团队能够更高效地进行协作,确保所有人都在同一页面上工作。
-
云端存储和访问: Visual Paradigm Online 提供云端存储和访问功能,确保您的图表和数据随时随地都可以访问。无需担心数据丢失或无法访问,您可以随时随地进行工作。
-
丰富的图表类型: 平台提供了丰富的图表类型,包括流程图、组织结构图、思维导图和网络图等。无论您需要什么类型的图表,Visual Paradigm Online 都能提供。
-
自动化和智能功能: Visual Paradigm Online 提供了多种自动化和智能功能,如自动布局、智能连接和自动生成代码等。这些功能可以显著提高工作效率,减少手动操作的时间。
优势
-
用户友好的界面: Visual Paradigm Online 提供了直观且易于使用的界面,即使是初学者也能快速上手。拖放功能和简单的操作使得创建和编辑图表变得非常容易。
-
高效的团队协作: 通过实时协作和云端存储功能,团队成员可以更高效地进行协作。无需担心版本冲突或数据丢失,所有人都可以实时查看和编辑图表。
-
广泛的应用场景: 无论您是进行企业架构设计、项目管理还是业务流程建模,Visual Paradigm Online 都能提供所需的工具和功能。其广泛的应用场景使其成为企业和个人的理想选择。
-
强大的支持和社区: Visual Paradigm Online 提供了全面的技术支持和丰富的社区资源。无论您遇到什么问题,都可以快速找到解决方案。
结论
泳道流程图是一种强大的工具,能够帮助组织更清晰地理解和管理复杂的流程。通过将流程分解成多个泳道,泳道流程图使得责任分配更加明确,沟通更加高效,流程优化更加容易。无论是在软件开发、业务管理还是客户服务中,泳道流程图都能发挥重要作用,帮助组织提高效率和质量。
Visual Paradigm Online 以其强大的功能和用户友好的界面,成为市场上第一的图表工具。无论您是进行企业架构设计、项目管理还是业务流程建模,Visual Paradigm Online 都能提供所需的工具和功能。通过实时协作、云端存储和丰富的图表类型,该平台帮助企业和个人提高工作效率,实现更高效的团队协作。选择 Visual Paradigm Online,您将拥有最强大的图表工具,助力您的工作和项目成功。
posted on 2025-01-06 16:29 Lynch_Warren 阅读(836) 评论(0) 收藏 举报
浙公网安备 33010602011771号