什么是流程图?
您之前可能听说过术语流程图或工作流。这是一种在不同行业和工作场所使用的技术,以帮助以系统的方式规划流程和管理任务。但究竟什么是 流程图?您如何为自己的流程构建一个?
流程图是一种可视化,它说明了完成业务流程或项目的任务和工作的顺序。这些图表利用标准化的形状和符号,用于从头到尾记录和分析当前的工作流程。记录现有工作流程可以突出问题并揭示提高效率、质量和输出的机会。流程图提供了一种通用语言和对流程的理解,确保团队成员保持一致。
这是一个流程图示例,其中每个框代表流程中的一个步骤,连接框的箭头表示顺序,菱形代表流程中的选择或决策,其中流程可以朝两个或多个方向前进。
什么时候应该使用流程图?
流程图的一些常见用途包括:
- 规划新项目:在项目管理流程的规划阶段,流程图通常用于绘制正在实施的新设想流程、服务或产品中的步骤。它创造了对工作的共同理解,促进了团队之间的协作。
- 记录流程:组织经常记录流程以遵守其行业法规,支持大规模系统和定制开发的实施和配置,为组织的销售做准备,并在某些情况下支持寻求保证的客户组织是可靠的、安全的,并且在他们的游戏中处于领先地位。
- 设计新流程:类似于记录现有流程,工作流可用于通过诊断问题和重新设计流程以简化和提高结果质量来改进流程。
- 做出决策:决策流程图(或决策树)将任何重要业务决策中的不同选项可视化。
流程图符号
在标准流程图中,不同的形状具有不同的约定意义。一些比较常见的形状的含义如下:
终结者
终止符代表系统的起点或终点。
过程
一个框表示一些特定的操作。
文档
这表示打印输出,例如文档或报告。
决定
菱形代表决策或分支点。从菱形中出来的线条表示不同的可能情况,导致不同的子过程。
数据
它代表进入或离开系统的信息。输入可能是来自客户的订单。输出可以是要交付的产品。
页面参考
这个符号里面会包含一个字母。它表明流程在同一页面上其他地方包含相同字母的匹配符号上继续。
页外参考
这个符号里面会包含一个字母。它表示流程继续在不同页面的其他地方包含相同字母的匹配符号上。
延迟或瓶颈
标识延迟或瓶颈。
流动
线代表流程的顺序和方向的流动。

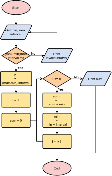
流程图示例:我应该带伞吗?
这个例子展示了一个人如何决定他/她在家时是否应该带伞。这个简单的图表展示了使用决策和过程。
Visual Paradigm Online 为用户创建流程图和其他人提供了一个在线平台。单击“创建空白”或“使用此图”开始制作流程图。
Visual Paradigm Online 为用户创建流程图和其他人提供了一个在线平台。单击“创建空白”或“使用此图”开始制作流程图。

(单击并编辑示例)
寻找流程图软件?
Visual Paradigm Online具有简单的流程图工具,可让您以灵活且简单的方式创建流程图。作为一种多合一的图表解决方案,VP Online 还支持思维导图、组织。图表、UML、ERD 和平面图。今天试试。无需注册。

专业流程图从这里开始
快速绘制
在线绘图既简单又有趣。以下是我们直观的流程图编辑器中包含的一些编辑功能:
- 拖放界面
- 连接器连接(没有分开分开)
- 格式复印机:即时格式复印
- 保留一个形状模式库以实现可重用性
- 数百个图表模板
高品质设计
一系列强大的图表工具可帮助您创建令人惊叹的流程图:
- 使用对齐指南精确定位形状
- 在图表中包含您自己的图像、URL 和文本
- 全套形状和线条格式选项
- 可旋转的形状
- 分组、对齐和分发工具
- 汽车。从文本列表形成形状
协同设计
使用我们的团队协作工具实现更好的团队合作:
- 协作云工作区
- 项目及会员管理
- 导出和共享图表:PNG、SVG、PDF 等
- 单点登录 (SSO) 集成
- 将您的绘图保存在 Google 云端硬盘中
主要特点和优势

- 无限期访问
- 无限数量的图表
- 无限数量的形状
- 易于使用:基于拖放的界面、格式复印机等。
- 带对齐指南的精确形状位置
- 丰富的格式选项 - 形状和线条格式、40 多种连接器类型、RTF 标题、字体选项、阴影效果等
- 非常适合打印或共享:导出为 PDF、PNG、JPG 和其他格式。
- 跨平台在线流程图工具。支持 Windows、Linux 和 Mac OS X。
- 随时在您的 VP Online 云工作区中保存或共享您的流程图
- 支持导入 Visio 绘图和模板的 Visio 替代方案
- 使用自定义形状绘制您自己的流程图。
- 通过基于内置模板创建新流程图快速入门
- 易于插入笔记、评论、外部图像和超链接
- 与 MS 产品集成:将图表嵌入 Word 和 PPT 并轻松编辑。
- 增值图:思维导图,组织。图表、平面图、UML、ERD、AWS、谷歌、Azure 等
但不要相信我们的话
自己试试吧。只需浏览下面的流程图示例,然后单击打开图表即可打开和编辑。你会亲眼看到这就是我们所说的一切,或者更多。
- 电脑维护
- 制作吐司
- 医疗服务
- 大学申请流程
- 固体废物处理
- 吸尘器
- 租车服务
- 客户服务










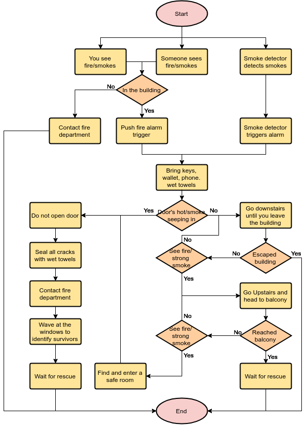
流程图示例:医疗服务
此流程图显示了使用流程、决策和循环进入诊所时患者的流程。

(单击并编辑示例)
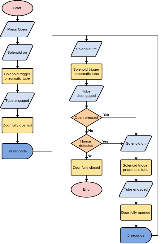
流程图示例:链接流程图
业务流程图可用于显示业务流程或工作流。为了降低复杂性,可以将大流程图拆分为多个页面或图表。不同的流程图可以与页内和页外参考链接。这是一个流程图示例,向您展示了在连接另一个流程图时如何使用此类符号。

(单击并编辑示例)

(单击并编辑示例)
50 多个流程图示例和模板
- 可在在线流程图软件中编辑的免费流程图示例和模板:
- Visual Paradigm Online — 使用模板作为起点来创建您自己的流程图。































































posted on 2021-11-15 10:52 Lynch_Warren 阅读(1798) 评论(0) 收藏 举报
浙公网安备 33010602011771号