matlab基础语法
基本语法
A = [1 2 3; 4 5 6; 8 4 9];
B = A';%求矩阵转置
C = A(:);%将矩阵逐列转为列向量
D = inv(A);%矩阵求转置
E = zeros(10,5,3);%生成元素全是0的10*5*3
E(:,:,1) = rand(10,5);%rand(m,n)生成m行n列均匀分布的伪随机数 %randn生成标准正态分布的伪随机数
E(:,:,2) = randi(5,10,5);%randi(iMax,m,n)在开区间(0,iMax)生成m*n随机矩阵
E(:,:,3) = rand(10,5);
F = cell(1,6);
F{2} = eye(3);%生成一个3*3的单位矩阵
F{5} = magic(5);%magic(n)生成一个n阶幻方,就是把1~n^2排成n*n矩阵,使得矩阵每行每列以及主副对角线上的n个数之和都相等
books = struct('name',{{'machine learning','data mining'}},'price',[30 40]);
books.name
books.name(1);%cell
books.name{1};%字符串
BB = 1:2:9;%BB = start:step:end %生成一个行向量,起始是start,结束是end,步长是step
CC = repmat(BB,3,4);%repmat(B,m,n) %先生成将行向量B重复n次的行向量,再将这个行向量在列的方向重复m次,生成一个新矩阵
DD = ones(3,4) %ones(m,n) %生成元素全为1的m*n的矩阵
EE = [1 2 3; 4 5 6; 8 4 9];
FF = [6,8,1; 7,3,4; 2,7,8];
GG = EE .* FF; %两个矩阵对应元素相乘
HH = EE / FF; %相当于 EE 乘 FF的逆
II = EE ./ FF; %两个矩阵对应元素相除
AAA = magic(5);
BBB = AAA(2,3); %A(m,n) %取矩阵第m行第n列的元素
CCC = AAA(3,:); %A(m,:) %取矩阵第m个行向量
DDD = AAA(:,4); %A(:,n) %取矩阵第n个列向量
[m,n] = find(AAA > 20); %find(A > 20) %寻找矩阵中大于20的元素的下标,分别将行、列下标存储为两个列向量
基本的画图语法
%绘制二维平面
x = 0:0.01:4*pi;
y = sin(x)
figure %建立一个幕布
plot(x,y);
title('y = sin(x)');
xlabel('x');
ylabel('sin(x)');
xlim([0 2*pi]);

x = 0:0.01:20;
y1 = 200*exp(-0.05*x).*sin(x)
y2 = 0.8*exp(-0.5*x).*sin(10*x)
[AX,H1,H2] = plotyy(x,y1,x,y2,'plot');%plotyy是共用一个x坐标系,在y轴上有不同的取值
set(get(AX(1),'Ylabel'),'String','slow decay')
set(get(AX(2),'Ylabel'),'String','fast decay')
xlabel('Time (\musec)')
title('multiple decay rates')
set(H1,'LineStyle','--')
set(H2,'LineStyle',':')

t = 0:pi/50:10*pi
plot3(sin(t),cos(t),t)
xlabel('sin(t)')
ylabel('cos(t)')
zlabel('t')
grid on %打开网格
axis square %使生成的三维图形是方形的

%subplot(m,n,p) %将幕布平均分成m*n,放在第p个位置
x = linspace(0,2*pi,60);
subplot(2,2,1);%将幕布平均分成2*2,放在第1个位置
plot(x,sin(x)-1);
title('sin(x)-1');
axis([0,2*pi,-2,0]);
subplot(2,1,2);%将幕布平均分成2*1,放在第2个位置
plot(x,cos(x)+1);
title('cos(x)+1');
axis([0,2*pi,0,2]);
subplot(4,4,3);%将幕布平均分成4*4,放在第3个位置
plot(x,tan(x));
title('tan(x)');
axis([0,2*pi,-40,40]);
subplot(4,4,8);%将幕布平均分成4*4,放在第8个位置
plot(x,cot(x));
title('cot(x)');
axis([0,2*pi,-35,35]);

常用运算符和特殊运算符
| 运算符 | 目的 |
|---|---|
| * | 标量和矩阵乘法运算符 |
| .* | 数组乘法运算符 |
| ^ | 标量和矩阵求幂运算符 |
| .^ | 数组求幂运算符 |
| \ | 矩阵左除 |
| / | 矩阵右除 |
| .\ | 阵列左除 |
| ./ | 阵列右除 |
| : | 向量生成;子阵提取 |
| ( ) | 下标运算;参数定义 |
| [ ] | 矩阵生成 |
| . | 点乘运算,常与其他运算符联合使用 |
| … | 续行标志;行连续运算符 |
| , | 分行符(该行结果不显示) |
| ; | 语句结束;分行符(该行结果显示) |
| % | 注释标志 |
| _ | 引用符号和转置运算符 |
| ._ | 非共轭转置运算符 |
| = | 赋值运算符 |
特殊变量与常量
| Name | Meaning |
|---|---|
| ans | 默认的变量名,最近一次操作运算结果 |
| eps | 浮点数的相对误差 |
| i,j | 虚数单位,定义为 i2 = j2 = -1 |
| Inf | 代表无穷大 |
| NaN | 代表不定值(不是数字) |
| pi | 圆周率 |
whos 命令则显示多一点有关变量:
-
当前内存中的变量
-
每个变量的类型
-
内存分配给每个变量
-
无论他们是复杂的变量与否
MATLAB格式命令
默认情况下,MATLAB 四个小数位值显示数字。这就是所谓的 short format.
如果想更精确,需要使用 format 命令。
长(long ) 命令格式显示小数点后16位。
例如:
format long
x = 7 + 10/3 + 5 ^ 1.2
MATLAB将执行上面的语句,并返回以下结果:
x =
17.231981640639408
format short 例子:
format short
x = 7 + 10/3 + 5 ^ 1.2
MATLAB将执行上面的语句,并返回以下结果:
x =
17.2320
空格格式命令回合到小数点后两位数字。例如:
format bank
daily_wage = 177.45;
weekly_wage = daily_wage * 6
MATLAB将执行上面的语句,并返回以下结果:
weekly_wage =
1064.70
MATLAB 显示大量使用指数表示法。
短格式e命令允许以指数的形式显示小数点后四位,加上指数。
例如:
format short e
4.678 * 4.9
MATLAB将执行上面的语句,并返回以下结果:
ans =
2.2922e+01
format long e命令允许以指数的形式显示小数点后十六位,加上指数。例如:
format long e
x = pi
MATLAB将执行上面的语句,并返回以下结果:
x =
3.141592653589793e+00
format rat 命令给出由计算得出的最接近的有理表达式,从计算所得。例如:
format rat
4.678 * 4.9
MATLAB将执行上面的语句,并返回以下结果:
ans =
2063/90
MATLAB创建向量
创建行向量括在方括号中的元素的集合,用空格或逗号分隔的元素。
例如,
r = [7 8 9 10 11]
创建列向量通过内附组方括号中的元素,使用分号(;)分隔的元素。
c = [7; 8; 9; 10; 11]
MATLAB switch语句语法
n = input('Enter a number: ');
switch n
case -1
disp('negative one')
case 0
disp('zero')
case 1
disp('positive one')
otherwise
disp('other value')
end
MATLAB while循环语法
a = 10;
% while loop execution
while( a < 20 )
fprintf('value of a: %d\n', a);
a = a + 1;
end
MATLAB for 循环语法:
例1
for a = 10:20
fprintf('value of a: %d', a);
end
例2
for a = 1.0: -0.1: 0.0
disp(a)
end
例3
for a = [24,18,17,23,28]
disp(a)
end
MATLAB向量
引用向量元素
v = [ 1; 2; 3; 4; 5; 6]; % creating a column vector of 6 elements
v(3) %3
当引用一个冒号,一个向量,其例如为v(:),该载体上的所有组件的被列出。
例如:
v = [ 1; 2; 3; 4; 5; 6]; % creating a column vector of 6 elements
v(:)
执行上述语句,返回下述结果:
ans =
1
2
3
4
5
6
MATLAB允许你选择一个范围从向量的元素。
在下面的例子中,我们创建了一个行向量rv 9个元素,我们将引用元素3至7写rv(3:7),并创建一个新的向量名为sub_rv。
rv = [1 2 3 4 5 6 7 8 9];
sub_rv = rv(3:7)
MATLAB将执行上面的语句,并返回以下结果:
sub_rv =
3 4 5 6 7
disp(C);
disp(D); %disp可用于展示向量各个元素
MATLAB追加向量
MATLAB 允许在原有的向量中附加向量,共同创造新的向量。
如果有两个行向量 r1 和 r2 这两个行向量中各有 n 和 m 个元素,现在创建行向量 r 并将n和m个元素都放在行向量 r 中,通过附加这些载体,编写:
r = [r1,r2]
通过追加这两个向量,向量r2的,也可以建立一个矩阵R,矩阵的第二行编写如下:
r = [r1;r2]
要注意的是,要完成上述操作,上述两个载体中的元素的数量应该相同。
当然,可以附加两个列向量 c1 和 c2 的 n 和 m 的元素个数。要创建一个列向量 c 将 n 加 m 个元素放入其中,通过附加这些载体,编写:
c = [c1; c2]
还可以创建一个矩阵c追加这两个向量;向量c2将第二列的矩阵:
c = [c1, c2]
同样要注意,完成上述操作,上述两个载体中的元素的数量应该相同。
例
r1 = [ 1 2 3 4 ];
r2 = [5 6 7 8 ];
r = [r1,r2]
rMat = [r1;r2]
c1 = [ 1; 2; 3; 4 ];
c2 = [5; 6; 7; 8 ];
c = [c1; c2]
cMat = [c1,c2]
运行结果
r =
1 2 3 4 5 6 7 8
rMat =
1 2 3 4
5 6 7 8
c =
1
2
3
4
5
6
7
8
cMat =
1 5
2 6
3 7
4 8
MATLAB向量的模
向量 v 中的元素 v1, v2, v3, …, vn,下式给出其幅度:
|v| = √(v1^2 + v2^2 + v3^2 + … + vn^2)
MATLAB中需要采按照下述步骤进行向量的模的计算:
-
采取的矢量及自身的积,使用数组相乘(*)。这将产生一个向量sv,其元素是向量的元素的平方和V.
sv = v.*v;
-
使用求和函数得到 v。这也被称为矢量的点积向量的元素的平方的总和V.
dp= sum(sv);
-
使用sqrt函数得到的总和的平方根,这也是该矢量的大小V.
mag = sqrt(s);
v = [1: 2: 20];
sv = v.* v; %the vector with elements
% as square of v's elements
dp = sum(sv); % sum of squares -- the dot product
mag = sqrt(dp); % magnitude
disp('Magnitude:'); disp(mag);
结果
Magnitude:
36.4692
MATLAB向量点积
MATLAB 中两个向量的点积 a = (a1, a2, …, an) and b = (b1, b2, …, bn) 由以下给定:
a.b = ∑(ai.bi)
下述函数可以计算两个向量 a 和 b 的点积:
dot(a, b);
详细例子
在MATLAB中建立一个脚本文件,代码如下:
v1 = [2 3 4];
v2 = [1 2 3];
dp = dot(v1, v2);
disp('Dot Product:'); disp(dp);
运行该文件,显示结果如下:
Dot Product:
20
MATLAB矩阵
在MATLAB中创建矩阵有以下规则:
- 矩阵元素必须在 “[ ]” 内;
- 矩阵的同行元素之间用空格(或 “,”)隔开;
- 矩阵的行与行之间用 “;”(或回车符)隔开;
- 矩阵的元素可以是数值、变量、表达式或函数;
- 矩阵的尺寸不必预先定义。
MATLAB引用一个矩阵的元素
如果要引用 mth 行和 nth 列的一个元素,写法如下:
mx(m, n);
例如,参阅第2行和第5列中的元素的矩阵,所创建的最后一节中,我们输入:
a = [ 1 2 3 4 5; 2 3 4 5 6; 3 4 5 6 7; 4 5 6 7 8];
a(2,5)
MATLAB将执行上述语句,并返回结果:
ans =
6
引用m列中的所有元素,我们A型(m)。
接下来我们要从矩阵 a 的第4列的元素开始建立一个列向量 v :
a = [ 1 2 3 4 5; 2 3 4 5 6; 3 4 5 6 7; 4 5 6 7 8];
v = a(:,4)
MATLAB将执行上述语句,并返回结果:
v =
4
5
6
7
当然也可以选择第 n 列的 m 个元素,对于这一点,写法如下:
a(:,m:n)
建立一个较小的子矩阵,取第m列到第n列,则 a(:, m:n)
a = [ 1 2 3 4 5; 2 3 4 5 6; 3 4 5 6 7; 4 5 6 7 8];
a(:, 2:3)
MATLAB将执行上述语句,并返回以下结果:
ans =
2 3
3 4
4 5
5 6
用相同的方式,则可以建立一个子矩阵的一个子部分的矩阵。
a = [ 1 2 3 4 5; 2 3 4 5 6; 3 4 5 6 7; 4 5 6 7 8];
a(:, 2:3)
MATLAB将执行上述语句,并返回结果:
ans =
2 3
3 4
4 5
5 6
用相同的方式,则可以创建一个子矩阵的一个子部分的矩阵。
若使用矩阵A的第m~n行,第p~q列元素创建新矩阵,则为:A(m:n,p:q)
例如,让我们创建一个子矩阵内部子部分的:
3 4 5
4 5 6
下述写法可以达到该目的:
a = [ 1 2 3 4 5; 2 3 4 5 6; 3 4 5 6 7; 4 5 6 7 8];
sa = a(2:3,2:4)
MATLAB将执行上述语句,并返回结果:
sa =
3 4 5
4 5 6
可以删除整行或整列的矩阵,只要分配一组空方括号 [ ] 给该行或列。
基本上,[ ] 表示一个空数组。
删除矩阵A的第m行,则为:A(m,:) = [ ]
在下述例子中我们删除第四行:
a = [ 1 2 3 4 5; 2 3 4 5 6; 3 4 5 6 7; 4 5 6 7 8];
a( 4 , : ) = []
MATLAB将执行上述语句,并返回结果:
a =
1 2 3 4 5
2 3 4 5 6
3 4 5 6 7
接下来,我们删除第五列:
a = [ 1 2 3 4 5; 2 3 4 5 6; 3 4 5 6 7; 4 5 6 7 8];
a(: , 5)=[]
MATLAB将执行上述语句,并返回结果:
a =
1 2 3 4
2 3 4 5
3 4 5 6
4 5 6 7
将矩阵A中的第m行和第n行复制两次,创建一个新矩阵,则为:A([m,n,m,n],:)
在本例中,我们会建立一个3-3的矩阵 m,并把矩阵 m 中的第二行和第三行复制两次,这样就能够建立一个4×3的矩阵。
在MATLAB中建立一个脚本文件,代码如下:
a = [ 1 2 3 ; 4 5 6; 7 8 9];
new_mat = a([2,3,2,3],:)
运行该文件,显示结果:
new_mat =
4 5 6
7 8 9
4 5 6
7 8 9
MATLAB串联矩阵
MATLAB中使用一对中括号“[ ]”,能够将两个矩阵连接起来,创建出一个新矩阵。
MATLAB串联矩阵的两种类型:
-
水平串联:要进行连接的两个矩阵是使用逗号 “,” 分隔开的。
-
垂直串联:要进行连接的两个矩阵是使用分号 “;” 分隔开的。
详细例子
在MATLAB中建立一个脚本文件,代码如下:
a = [ 10 12 23 ; 14 8 6; 27 8 9]
b = [ 12 31 45 ; 8 0 -9; 45 2 11]
c = [a, b]
d = [a; b]
运行该文件,显示结果:
a = 10 12 23 14 8 6 27 8 9 b = 12 31 45 8 0 -9 45 2 11 c = 10 12 23 12 31 45 14 8 6 8 0 -9 27 8 9 45 2 11 d = 10 12 23 14 8 6 27 8 9 12 31 45 8 0 -9 45 2 11
MATLAB矩阵的行列式
MATLAB要计算对应矩阵行列式的值的指令为:d=det(A),该指令返回矩阵 A 的行列式,并把所得值赋给 d。若 A 仅包含整数项,则该结果 d 也是一个整数。
详细例子
在MATLAB中建立一个脚本文件,代码如下:
a = [ 1 2 3; 2 3 4; 1 2 5]
det(a)
运行该文件,显示以下结果:
a = 1 2 3 2 3 4 1 2 5 ans = -2
MATLAB逆矩阵
MATLAB中不是每个矩阵都有逆矩阵的,比如一个矩阵的行列式是零的话,则矩阵的逆就不存在,这样的矩阵是奇异的。
MATLAB中,逆矩阵的计算使用 inv 函数:逆矩阵A是inv(A).
MATLAB特殊矩阵
MATLAB中的特殊阵列
MATLAB中会使用一些函数来建立一些特殊的矩阵,对于所有这些函数,一个参数创建一个正方形阵列,双参数创建矩形阵列。
使用 zeros(m,n) 函数建立一个元素为零的m*n的矩阵:
例如:
zeros(5)
MATLAB 执行上述语句,返回以下结果:
ans =
0 0 0 0 0
0 0 0 0 0
0 0 0 0 0
0 0 0 0 0
0 0 0 0 0
使用 ones(m,n) 函数建立一个元素全为1的m*n矩阵:
例如:
ones(4,3)
MATLAB执行上述语句,返回以下结果:
ans =
1 1 1
1 1 1
1 1 1
1 1 1
使用 eye(m) 函数创建一个m维的单位矩阵:
例如:
eye(4)
MATLAB执行上述语句,返回以下结果:
ans =
1 0 0 0
0 1 0 0
0 0 1 0
0 0 0 1
使用 rand() 函数建立一个数组(0,1)上均匀分布的随机数:
例如:
rand(3, 5)
MATLAB执行上述语句,返回以下结果:
ans =
0.8147 0.9134 0.2785 0.9649 0.9572
0.9058 0.6324 0.5469 0.1576 0.4854
0.1270 0.0975 0.9575 0.9706 0.8003
MATLAB幻方
产生相同的总和,当它的元素加入逐行,逐列或对角线幻方是一个正方形。
使用 magic() 函数创建一个幻方阵列,它需要一个单数的参数,该参数必须是一个大于或等于3的标量。
例如:
magic(4)
MATLAB执行上述语句,返回以下结果:
ans =
16 2 3 13
5 11 10 8
9 7 6 12
4 14 15 1
MATLAB多维数组
在MATLAB中,一个阵列如果具有两个以上的维度则被称为多维数组。
在MATLAB中的多维数组是正常的两维矩阵的延伸。
MATLAB中需要先创建一个二维数组然后对该二维数组进行扩展,这样才能生成一个多维数组。
例如,我们先建立一个二维数组a。
a = [7 9 5; 6 1 9; 4 3 2]
MATLAB执行上述语句,返回以下结果:
a =
7 9 5
6 1 9
4 3 2
数组 a 是一个 3x3 阵列,通过提供的值,我们可以添加一个第三维,例如:
a(:, :, 2)= [ 1 2 3; 4 5 6; 7 8 9]
MATLAB执行上述语句,返回以下结果:
a(:,:,1) =
7 9 5
6 1 9
4 3 2
a(:,:,2) =
1 2 3
4 5 6
7 8 9
同样,我们也可以使用 ones(), zeros() 或 rand() 函数建立多维数组。
例如:
b = rand(4,3,2)
MATLAB执行上述语句,返回以下结果:
b(:,:,1) =
0.0344 0.7952 0.6463
0.4387 0.1869 0.7094
0.3816 0.4898 0.7547
0.7655 0.4456 0.2760
b(:,:,2) =
0.6797 0.4984 0.2238
0.6551 0.9597 0.7513
0.1626 0.3404 0.2551
0.1190 0.5853 0.5060
还能够使用 cat() 函数来建立多维数组,它结合沿着指定的维度的数组列表:
cat() 函数的语法是:
B = cat(dim, A1, A2...)
注意:
-
B 是新建的数组;
-
A1, A2, ... 是要连接的阵列;
-
dim 是一起串联阵列的维度。
MATLAB冒号符号
MATLAB 中可以使用 “:” 来建立矢量、下标数组和指定的迭代,是最有用的 MATLAB 运算符之一。
可以使用冒号 “:” 运算符建立矢量指数来选择行、列或数组中的元素。
| 格式 | 目的 |
|---|---|
| A(:,j) | 是A的第 j 列 |
| A(i,:) | 是A的第 i 行 |
| A(:,:) | 是等效的二维数组;对于矩阵,这与 A 相同 |
| A(j:k) | 是A(j),A(j + 1),...,A(k);矩阵A从第一列开始从上到下的第j个元素到第k个元素组成的行向量 |
| A(:,j:k) | 是 A(:,j), A(:,j+1),...,A(:,k) |
| A(:,:,k) | 是三维数组 A 的第 k 页 |
| A(i,j,k,:) | 是四维数组 A 中的矢量;矢量包括 A(i,j,k,1),A(i,j,k,2),A(i,j,k,3)等 |
| A(:) | 是 A 的所有要素,被视为单列;在赋值语句的左侧,A(:) 填充A,保留以前的形状;在这种情况下,右侧必须包含与A相同数量的元素。 |
详细例子
a = [ 1 2 3 4; 5 6 7 8; 9 10 11 12;13 14 15 16];
a(1:4)
结果
ans =
1 5 9 13
MATLAB函数
在MATLAB中,函数定义在单独的文件。函数和函数的文件名应该是相同的。
函数是一起执行任务的一组语句。
函数在自己的工作空间进行操作,被称为本地工作区,独立的工作区;在 MATLAB 命令提示符访问,这就是所谓的基础工作区的变量。
函数可以接受多个输入参数和可能返回多个输出参数。
函数语句的语法是:
function [out1,out2, ..., outN] = myfun(in1,in2,in3, ..., inN)
详细例子
下述有个 mymax 函数,它需要五个数字作为参数并返回最大的数字。
建立函数文件,命名为 mymax.m 并输入下面的代码:
function max = mymax(n1, n2, n3, n4, n5)
%This function calculates the maximum of the
% five numbers given as input
max = n1;
if(n2 > max)
max = n2;
end
if(n3 > max)
max = n3;
end
if(n4 > max)
max = n4;
end
if(n5 > max)
max = n5;
end
每个函数的第一行要以 function 关键字开始。它给出了函数的名称和参数的顺序。
在我们的例子中,mymax 函数有5个输入参数和一个输出参数。
注释行语句的功能后提供的帮助文本。这些线条打印,当输入:
help mymax
MATLAB执行上述语句,返回以下结果:
This function calculates the maximum of the
five numbers given as input
可以调用该函数:
mymax(34, 78, 89, 23, 11)
MATLAB执行上述语句,返回以下结果:
ans =
89
MATLAB匿名函数
一个匿名的函数就像是在传统的编程语言,在一个单一的 MATLAB 语句定义一个内联函数。
它由一个单一的 MATLAB 表达式和任意数量的输入和输出参数。
在MATLAB命令行或在一个函数或脚本可以定义一个匿名函数。
这种方式,可以创建简单的函数,而不必为他们创建一个文件。
建立一个匿名函数表达式的语法如下:
f = @(arglist)expression
详细例子
在这个例子中,我们将编写一个匿名函数 power,这将需要两个数字作为输入并返回第二个数字到第一个数字次幂。
在MATLAB中建立一个脚本文件,并输入下述代码:
power = @(x, n) x.^n;
result1 = power(7, 3)
result2 = power(49, 0.5)
result3 = power(10, -10)
result4 = power (4.5, 1.5)
运行该文件时,显示结果:
result1 =
343
result2 =
7
result3 =
1.0000e-10
result4 =
9.5459
MATLAB绘图
在MATLAB中绘制函数图形的步骤如下:
-
先定义变量 x,通过指定的变量 x 值的范围,该函数被绘制;
-
然后定义函数, y = f(x);
-
最后调用 plot 命令,如 plot(x, y)。
让我们举一个例子,绘制函数 y = x2。
在这个例子中,我们将绘制两个图形具有相同的函数,但在第二次,我们将减少值的增量。
请注意,因为减少了增量,图形会变得平滑。
在MATLAB中建立一个脚本文件,输入下述代码:
x = [1 2 3 4 5 6 7 8 9 10];
x = [-100:20:100];
y = x.^2;
plot(x, y)
MATLAB添加标题,标签,网格线和缩放的图形
我们可以在 MATLAB 中添加标题,调整 x 轴和 y 轴,网格线,并沿标签美化图形。
-
xlabel 和 ylabel 指令产生沿 x 轴和 y 轴的标签。
-
标题命令允许你生成图表上的一个标题。
-
网格命令允许你生成图上的网格线。
-
轴等于命令允许生成与同等规模因素和空间两个坐标轴上的积点。
-
轴方形命令生成一个正方形的积点。
x = [0:0.01:10];
y = sin(x);
plot(x, y), xlabel('x'), ylabel('Sin(x)'), title('Sin(x) Graph'),
grid on, axis equal

MATLAB在同一张图上绘制多个函数
在MATLAB中可以绘制多个图形相同的积点。
x = [0 : 0.01: 10];
y = sin(x);
g = cos(x);
plot(x, y, x, g, '.-'), legend('Sin(x)', 'Cos(x)')

MATLAB在走势图上的颜色设置
MATLAB包含了八个绘制图形的基本颜色选项,下表提供了显示的颜色以及相应的代码:
| Color | Code |
|---|---|
| White | w |
| Black | k |
| Blue | b |
| Red | r |
| Cyan | c |
| Green | g |
| Magenta | m |
| Yellow | y |
具体示例
绘制两个多项式的图形:
-
f(x) = 3x4 + 2x3+ 7x2 + 2x + 9 and
-
g(x) = 5x3 + 9x + 2
在MATLAB中建立一个脚本文件,并输入下述代码:
x = [-10 : 0.01: 10];
y = 3*x.^4 + 2 * x.^3 + 7 * x.^2 + 2 * x + 9;
g = 5 * x.^3 + 9 * x + 2;
plot(x, y, 'r', x, g, 'g')

MATLAB设置轴刻度
该轴命令允许您设置轴的刻度,您可以提供的最小值和最大值的 x 和 y 轴,使用轴命令的方式如下:
axis ( [xmin xmax ymin ymax] )
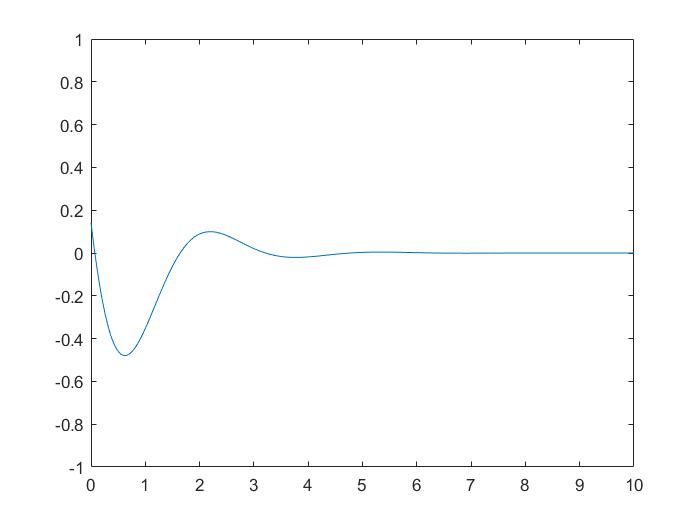
x = [0 : 0.01: 10];
y = exp(-x).* sin(2*x + 3);
plot(x, y), axis([0 10 -1 1])

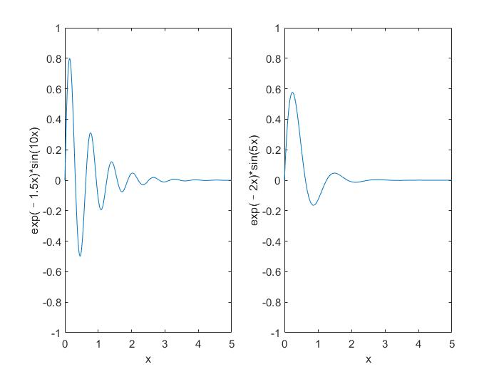
MATLAB生成子图
当创建一个数组地块在相同的数字,这些地块被称为子图。
MATLAB 中使用 subplot 命令创建子图。
subplot 命令的语法如下:
subplot(m, n, p)
其中,m 和 n 为积阵列的行和列的数量,p 指定把一个特定的积。
subplot 命令建立的每个绘图都可以有其自己的特点。
具体示例
让我们生成下述的两个图:
- y = e−1.5xsin(10x)
- y = e−2xsin(5x)
x = [0:0.01:5];
y = exp(-1.5*x).*sin(10*x);
subplot(1,2,1)
plot(x,y), xlabel('x'),ylabel('exp(–1.5x)*sin(10x)'),axis([0 5 -1 1])
y = exp(-2*x).*sin(5*x);
subplot(1,2,2)
plot(x,y),xlabel('x'),ylabel('exp(–2x)*sin(5x)'),axis([0 5 -1 1])

MATLAB图形
在上节内容中我们大概了解了MATLAB绘图的一些基本操作命令,在本节我们将继续探索MATLAB绘图和图形功能,内容包括:
-
如何绘制二维条形图
-
如何绘制等值线
-
如何绘制三维图
MATLAB绘制条形图
MATLAB 中使用 bar 命令绘制一个二维条形图。
具体示例
如果有一个包含10名学生的教室,这些学生获得的分数的百分比是75,58,90,87,50,85,92,75,60和95,使用这个数据,我们将绘制条形图。
在MATLAB中建立一个脚本文件,并输入下述代码:
x = [1:10];
y = [75, 58, 90, 87, 50, 85, 92, 75, 60, 95];
bar(x,y), xlabel('Student'),ylabel('Score'),
title('First Sem:')
print -deps graph.eps
运行该文件,MATLAB显示如下的棒形图:
MATLAB绘制三维图
三维图基本上显示的是由两个变量g = f(x,y)中的函数定义的表面。
像之前一样,要定义g,首先使用meshgrid命令在函数的域上创建一组(x,y)点。 接下来,分配函数本身。 最后,使用surf命令创建一个曲面图。
具体示例
为以下函数创建一个3D曲面图 g = xe-(x2 + y2)
在MATLAB中建立一个脚本文件,并输入下述代码:
[x,y] = meshgrid(-2:0.075:2);
z = x .* exp(-x.^2 - y.^2);
surf(x, y, z)
print -deps graph.eps

plot(1:64, device1_phase, 'b-', 'LineWidth', 2)
-
功能:绘制设备1的CSI相位随子载波变化的曲线。
-
参数细节:
-
x轴:
1:64→ 子载波编号(1到64)。 -
y轴:
device1_phase→ 每个子载波的相位值(单位:弧度)。 -
线条样式:
'b-'→ 蓝色实线。 -
线条粗细:
'LineWidth', 2→ 线宽2磅(比默认更粗,便于可视化)。
-
在MATLAB中,size(device1_csi, 1) 的作用是获取变量 device1_csi 的行数(即第一个维度的长度)。以下是详细解释:
1. size(device1_csi, 1) 的含义
-
device1_csi:这是一个二维矩阵(通常是时间点 × 子载波的CSI数据矩阵)。 -
size(device1_csi, dim):-
dim=1时:返回矩阵的行数(时间点的数量)。 -
dim=2时:返回矩阵的列数(子载波数量的两倍,因为包含实部和虚部)。 -
若省略
dim,则返回所有维度的长度(如[行数, 列数])。
-
浙公网安备 33010602011771号