WPF-布局
WPF 中的布局
- 布局工序
- 设置元素请求的尺寸
- 对齐
- 衬料和白边
- 面板
- 堆叠面板
- 换行面板
- 停靠面板
- 网格
- 画布
- 统一网格
- 一个对象的尺寸
- 总结
| 名称 | 说明 |
|---|---|
| Grid | 网格,根据自定义行和列来设置控件的布局 |
| StackPanel | 栈式面板,包含的元素在竖直或水平方向排成一条直线 |
| WrapPanel | 自动折行面板,包含的元素在排满一行后,自动换行 |
| DockPanel | 泊靠式面板,内部的元素可以选择泊靠方向 |
| UniformGrid | 网格,UniformGrid就是Grid的简化版,每个单元格的大小相同。 |
| Canvas | 画布,内部元素根据像素为单位绝对坐标进行定位 |
| Border | 装饰的控件,此控件用于绘制边框及背景,在Border中只能有一个子控件 |
StackPanel
StackPanel可以把内部的元素在纵向或者横向的排列。
<StackPanel> <Button MinWidth="100" MaxWidth="200">这是一个按钮</Button> <Image Width="200" Source="Image01.jpg"></Image <Button>这是一个按钮</Button> </StackPanel>
水平排列
<Window.Resources>
<Style TargetType="{x:Type Button}">
<Setter Property="Width" Value="100" ></Setter>
</Style>
</Window.Resources>
<Grid >
<StackPanel Orientation="Horizontal">
<Button>zhangsan</Button>
<Button>zhangsan</Button>
<Button>zhangsan</Button>
<Button>zhangsan</Button>
</StackPanel>
</Grid>
垂直排列
<Grid >
<StackPanel>
<Button>zhangsan</Button>
<Button>zhangsan</Button>
<Button>zhangsan</Button>
<Button>zhangsan</Button>
</StackPanel>
</Grid>
水平靠右
<Window.Resources>
<Style TargetType="{x:Type Button}">
<Setter Property="Height" Value="100" ></Setter>
</Style>
</Window.Resources>
<Grid >
<StackPanel HorizontalAlignment="Right">
<Button>zhangsan</Button>
<Button>zhangsan</Button>
<Button>zhangsan</Button>
<Button>zhangsan</Button>
</StackPanel>
</Grid>
垂直靠下
<Grid >
<StackPanel VerticalAlignment="Bottom">
<Button>zhangsan</Button>
<Button>zhangsan</Button>
<Button>zhangsan</Button>
<Button>zhangsan</Button>
</StackPanel>
</Grid>
内容对齐
HorizontalContentAlignment 或VerticalContentAlignment 属性

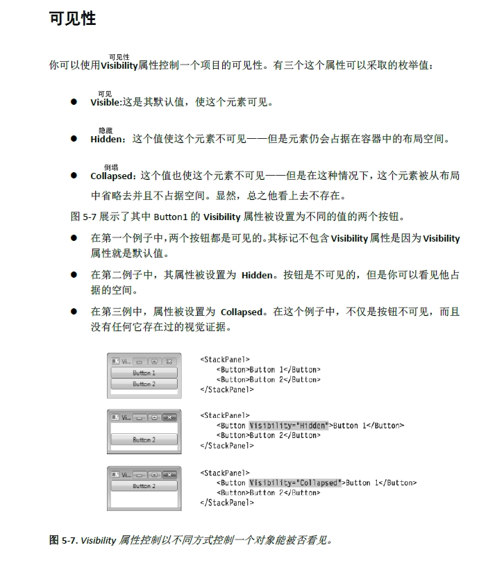
可见/隐藏
在第一个例子中,两个按钮都是可见的。其标记不包含Visibility 属性是因为Visibility属性就是默认值。
在第二例子中,其属性被设置为Hidden。按钮是不可见的,但是你可以看见他占据的空间。
在第三例中,属性被设置为Collapsed。在这个例子中,不仅是按钮不可见,而且没有任何它存在过的视觉证据。
<StackPanel> <Button>Button 1</Button> <Button>Button 2</Button> </StackPanel> <StackPanel> <Button Visibility="Hidden">Button 1</Button> <Button>Button 2</Button> </StackPanel> <StackPanel> <Button Visibility="Collapsed>Button 1</Button> <Buttan>Button 2</Button> /StackPanel>



浙公网安备 33010602011771号