计算机网络原理 课后题5
第一章 :https://blog.csdn.net/weixin_42835409/article/details/107481832
第二章: https://blog.csdn.net/weixin_42835409/article/details/107486191
第三章: https://blog.csdn.net/weixin_42835409/article/details/107494509
第四章: https://blog.csdn.net/weixin_42835409/article/details/107510967
第五章: https://blog.csdn.net/weixin_42835409/article/details/107532318
第六章: https://blog.csdn.net/weixin_42835409/article/details/107539747
第七章: https://blog.csdn.net/weixin_42835409/article/details/107552585
第八章: https://blog.csdn.net/weixin_42835409/article/details/107555576
第五章 数据链路层与局域网
1.链路层协议能够向网络层提供哪些可能的服务? P177
1)组帧
2)链路接入
3)可靠交付
4)差错控制
2.为什么有些网络用纠错码而不用检错和重传机制?给出2个理由。 P178
1)服务的实时性要求,即使发现错误,也没有时间重发一次。但是数据必须连续发送,这里可使用前置纠错。
2)如果传输质量比较差,会导致错误率太高而不得不重发所有帧,而重发的帧也可能损坏。为了避免上述情况发生,前置纠错被用于提高到达帧的成功率。
3.差错编码的检错或纠错能力与什么有关?试举例说明。 P179
1)差错编码的检错或纠错能力跟该差错编码的编码集的汉明距离有关。
2)
①对于检错编码,如果编码集的汉明距离ds=r+1,则该差错编码可以检测r位的差错。
例如,如果差错编码采取一次重复码,即冗余信息是数据的一次复制,则编码集的汉明距离ds=2,因此可以检测1位差错。
②对于纠错编码,如果编码集的汉明距离ds=2r+1,则该差错编码可以纠正r位的差错。
例如,如果差错编码采取二次重复码,即冗余信息是数据的两次复制,则编码集的汉明距离ds=3,因此可以纠正1位差错。
4.假设在一个使用CSMA/CD协议的局域网中,两个结点同时经过一个速率为R的广播信道开始发送一个长度为L的帧,d(prop)为两个结点之间的单向传播延迟。如果d(prop)<L/R,是否会发生冲突?如果会发生冲突,两个结点能检测到冲突吗?为什么?P194
1)会发生冲突。d(prop) < L / R 意味着传输速率大于传播时延,当一个节点在传输数据的同时,又开始接收数据,故会发生冲突。
2)不能检测到冲突。若要检测到冲突,则需要满足下列式子:Lmin/R≥2Dmax/v。已知 d为单向传播延迟,d=Dmax/v,题中d<L/R,则Dmax/v<Lmin/R,不满足上述式子,故不能检测到冲突。
![]()
![]()
5.在一个CDMA网络中,某站点正接收另一码序列为(-1,1,1,-1,-1,-1,1,-1)的站点发送的数据,若该站点收到
(-111-1-1-11-1 1-1-1111-11 1-1-1111-11 -111-1-1-11-1),则该站点收到的数据是什么? P189
答:1001
解析:CDMA(码分多址),分配的码片序列不仅必须各不相同,还必须正交,自己与自己内积为 1,自己与反码内积为 -1 ,与其他码片序列正交都为 0 ,那么将站点收到的码片序列分 8 位与另一码序列内积得到 1 -1 -1 1,即 1001。
6.考虑在低负载情况下,纯ALOHA与时隙ALOHA相比,哪个延迟更小? P192
答:时隙ALOHA

7.ARP查询为什么要在广播帧中发送呢?ARP响应为什么要在一个特定目的MAC地址的帧中发送呢? P200
1)ARP查询是向子网中的全部节点发起询问,ARP查询分组的目的是询问子网上所有其他的主机和路由器,以确定对应与要解析的IP地址的MAC地址。
2)而ARP响应则是发给询问的人,每个主机的ARP模块,都检查自己的IP地址是否与ARP查询分组中目的IP地址相匹配,与之匹配的主机则给查询主机发送一个带有所希望映射的ARP响应分组。
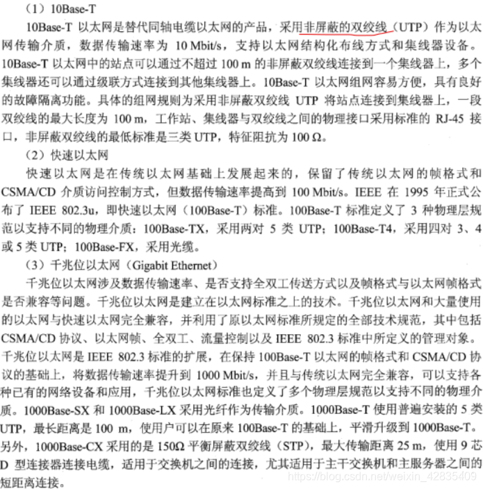
8.试比较10BASE-T、100BASE-T和千兆位以太网的共同点与区别。 P203


9.如果10BASE-T以太网中的某个主机在尝试发送帧,连续很多次发生冲突,试问该主机在放弃尝试发送帧之前,可能的等待(退避)时间最长是多少?为什么?
答:51.2×(2^10-1)=52377.6us≈52ms
解析:

10.一个通过以太网传送的IP数据包总长度为60字节。是否需要在封装到以太网帧中时进行填充?如果需要,试问需要填充多少字节? P202
答:不需要填充。


11.什么是VLAN?划分VLAN主要有几种方法? P207
(1)定义:虚拟局域网是一种基于交换机的逻辑分割广播域的局域网应用形式。
(2)划分方法:
1)基于交换机端口划分
2)基于MAC地址划分
3)基于上层协议类型或地址划分
12.

答:


浙公网安备 33010602011771号