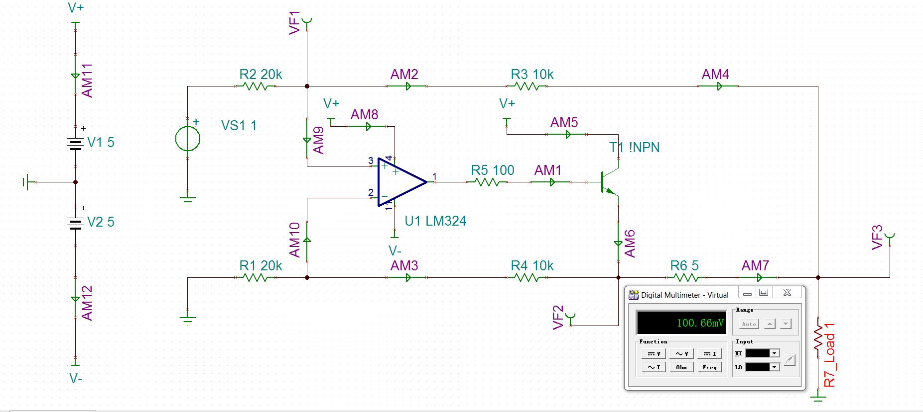
基于运放和三极管的恒流源电路
https://blog.csdn.net/sanga/article/details/78124896
这是软件仿真图

下面是计算过程,和仿真结果一致。有错误的地方欢迎各路大神来指点。

另外一个:
https://bbs.csdn.net/topics/393561260
一个负恒流源,使用Multisim和Tina都仿真能通过,但是实际电路没效果


正恒流源是我已经测试过了,仿真和实际是一致的。负恒流源是我按照正恒流源改的,仿真能通过,但是实际测试不行。请各路大神帮忙指导一下小白,跪谢了。如有其它要求我们可以再沟通。
忘了说明了,运放用的是LM324DR ...NPN用的是MJD44H11.....PNP用的是MJD45H11 ...感谢各路大神了。。。。
浙公网安备 33010602011771号