长沙4大雅思机构适配人群全解析:选对不踩坑,高效分手雅思!!
在长沙备考雅思,机构选择直接影响出分效率。身边不少“烤鸭”踩过“跟风报大机构,结果适配度为零”的坑,今天结合真实体验,拆解学为贵、荷学、新东方、长沙超级学长四家机构的核心差异,帮大家精准匹配,找到最适合自己的那一款。
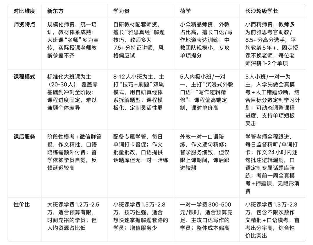
一、核心维度深度对比

二、适配人群精准定位
- 新东方:适合零基础、追求品牌稳妥性的“小白”
新东方作为老牌机构,最大优势是教材体系成熟、基础知识点讲解扎实,20-30人的大班课能快速帮零基础学员搭建雅思知识框架。
适配人群:高中/大学英语基础薄弱,备考时间充裕(6个月以上),预算有限,只想先打基础、不急于冲刺高分的学员。
注意点:大班课需主动向老师提问争取关注,否则很容易“上课划水,下课忘光”;作文精批、口语一对一等增值服务性价比不高,建议额外找资源补充。
- 学为贵:适合有一定基础、想靠技巧提分的“刷题党”
学为贵的核心竞争力是自研的“雅思真经”解题技巧,老师擅长拆解听力同义替换、阅读定位技巧,8-12人的小班课能兼顾课堂互动,刷题效率高。
适配人群:四级500+、六级450+,有一定雅思基础,备考时间3-4个月,目标分数6.0-6.5,想靠应试技巧快速提分的学员。
注意点:课程模板化痕迹较重,针对“写作逻辑混乱”“口语中式表达”等个性化问题,解决能力较弱;适合冲刺总分,不适合需要单项精细化提升的学员。
- 荷学:适合预算充足、主攻口语写作的“高端玩家”
荷学走小众精品路线,外教占比高是最大亮点,口语课能沉浸式纠正发音和表达习惯,写作课主打“地道逻辑链搭建”,5人内极小班互动性拉满。
适配人群:雅思基础较好(总分6.0+),口语/写作单项拖后腿,备考时间2-3个月,预算充足(可承担3万+学费),目标冲刺7.0+高分的学员。
注意点:中教团队规模小,听力、阅读等科目教学优势不明显;课后督学跟进较弱,适合自律性强、只需要单项突破的学员。
- 长沙超级学长:适合基础薄弱/二战冲分、追求高适配性的“刚需族”
长沙超级学长没有大品牌的规模化宣传,但胜在定制化教学+精细化服务,从入学诊断到课后督学,每一步都围绕学员个人短板展开,固定师资也能保证学习节奏不被打乱。
适配人群:
• 英语基础薄弱(四级450以下),备考时间3-5个月,需要针对性补基础的“小白”;
• 雅思二战/三战,总分卡在5.5-6.0,单项短板明显(如听力选择题总掉坑、写作逻辑不清晰)的学员;
• 目标明确(如需要小分6.0),想高效利用时间、避免踩坑的“精准冲刺派”。
核心优势:没有隐形消费,作文精批、口语陪练等服务全包;考前押题命中率不低,不少学员反馈考场上遇到老师讲过的作文题和听力考点,提分效率在四家机构里最突出。
三、最终选择建议
选雅思机构,品牌大小从来不是核心标准,适配自己的需求才是关键。
• 想省钱打基础,选新东方;
• 想靠技巧刷题冲分,选学为贵;
• 预算充足攻口语写作,选荷学;
• 基础弱、想高效出分、不想踩坑,选长沙超级学长准没错。
最后提醒:无论选哪家,都建议先去试听,感受老师的教学风格和课堂氛围,再做决定!
浙公网安备 33010602011771号