js继承原理
每个构造函数都有一个原型对象,原型对象中都包含一个指向构造函数的指针,而实
例都包含一个指向原型对象的内部指针。当原型对象等于另外一个类型的实例即继承。

function Person (){
this.name = "张三"
this.age = 11
} // 定义一个构造函数
var person = new Person() // 生成一个实例
如图是一个简单的原型,之后我们可以创建一个构造函数进行继承操作

function Student (ID){
this.shool = 'XX'
this.shoolID = ID
我们想让这个 Student 继承 Person 里的属性和方法,也就是说改变 Student 构造函数的的指向,让其指向一个新的原型,且这个原型内需要有 Person 的属性和方法。
因此,可以让 Student 的原型指向 Person 的一个实例,
Student.prototype = person
但 Student 的新原型的构造函数此时并没有指向 Student ,因此,需要下一步操作
Student.prototype.constructor = Students
/* 上面两步可以简写为
* Student.prototype = new Person()
* Student.prototype.constructor = Students
*/
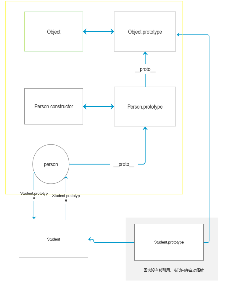
最后,变为如图所示

此时,可以从图中看到,Student 的原型对象此时已为 Person 的实例 person,而 person 又可以使用 Person 里的属性和方法,因此实现继承
var student = new Student(0001) // 创建一个 Student 的实例进行检验
console.log(student.name) // 为张三
但这种方法就和 js 里的原型模式一样有一些弊端,定义内容初始化为公共,及所有属性和方法都共享。
所以,在实际使用继承时,一般为原型链继承和经典继承混合使用。(就像创建对象的组合模式一样)
那么什么是经典继承呢?
经典继承其实就是是通过 call() 方法实现的,实际上就是在子类构造函数的内部调用超类构造函数
接下来我们看一个实际例子
// 经典继承
function Animal (name){
this.name = name
this.age = 4
}
function Dog (name){
Animal.call(this, name) // 即在 dog 的环境中执行 Animal,此时 this 即为dog,dog 的名字和年龄也已生成,实现了继承
}
var dog = new Dog('huhu')
console.log(dog.age) // 4
在实际应用中,一般将上面两者组合起来使用,经典继承用来继承私有的属性和方法,原型链继承则用来继承公用的属性和方法
// 组合模式创造对象
function Food (name, taste){
this.name = name
this.taste = taste
}
Food.prototype.show = function (){
console.log('食物是可以吃的')
}
// 组合继承
function Fruit (name, taste, color){
// 经典继承
Food.call(this, name, taste)
this.color = color
}
// 原型链继承
Fruit.prototype = new Food()
Fruit.prototype.constructor = Fruit
var apple = new Fruit('apple', 'sweet', 'red')
console.log(apple.show())

浙公网安备 33010602011771号