软件工程第三次作业-结对项目
软件工程第三次作业-结对项目
一、项目基础信息
1.1 项目概述
| 这个作业属于哪个课程 | 计科23级12班 |
|---|---|
| 这个作业要求在哪里 | 【作业3】结对项目 |
| 这个作业的目标 | 训练个人项目软件开发能力,学会使用性能测试工具和实现单元测试优化程序 |
1.2 核心成员与仓库
- 成员1:黄炳城 | 学号:3123007607 | 职责:核心算法设计(表达式生成、去重逻辑)、功能实现(文件读写、判分模块)
- 成员2:曾添伟 | 学号:3123004417 | 职责:性能优化、测试用例设计与验证
- Github项目地址:https://github.com/tobysieam/tobysieam/tree/main/结对项目
- 开发环境:Python 3.9+(依赖标准库
argparse、fractions、random,无第三方库依赖) - 运行方式:命令行执行
二、PSP表格
| Personal Software Process Stages | 预估耗时(分钟) | 实际耗时(分钟) |
|---|---|---|
| Planning 计划 | 10 | 10 |
| Estimate 估计 | 10 | 10 |
| Development 开发 | 330 | 250 |
| Analysis 需求分析 | 30 | 30 |
| Design Spec 设计文档 | 30 | 30 |
| Design Review 设计复审 | 30 | 30 |
| Coding Standard 代码规范 | 10 | 10 |
| Design 具体设计 | 30 | 30 |
| Coding 具体编码 | 150 | 110 |
| Code Review 代码复审 | 170 | 150 |
| Test 测试 | 80 | 90 |
| Reporting 报告 | 50 | 70 |
| Test Report 测试报告 | 70 | 70 |
| Size Measurement 工作量 | 20 | 20 |
| Postmortem 总结与改进 | 20 | 20 |
| 合计 | 1040 | 930 |
三、效能分析
3.1 性能优化时间投入
在性能优化方面,我们花费了约1.5小时。主要针对题目生成过程中的去重效率和表达式生成速度进行了优化。
3.2改进思路
- 去重策略优化:最初的去重策略较为简单,导致生成大量题目时重复率高,需要多次重试。通过实现节点级canonical字符串表示,对于
+和*运算允许交换左右子树,既保证了去重效果,又减少了不必要的重试。 - 表达式生成优化:调整了随机生成表达式的逻辑,减少了无效生成(如生成除法表达式时提前判断避免出现不符合要求的情况),提高了单次生成的成功率。
3.3 性能分析图
程序生成不同数量题目所需的时间如下:
- N=100: 0.011 s
- N=1000: 0.133 s
- N=5000: 0.635 s
- N=10000: 1.593 s

3.4 消耗最大的函数
通过性能分析,发现generator.py中的generate_one函数是消耗最大的函数。该函数负责单个表达式的生成,涉及随机数生成、表达式树构建、合法性检查等操作,在生成大量题目时调用频繁,因此消耗资源较多。
四、设计实现过程
4.1 代码组织
本项目的代码主要由以下几个模块组成:
main.py:命令行接口模块,负责解析命令行参数,根据参数调用生成器模块或判分模块,并处理文件输出。generator.py:题目生成模块,包含Expr类(表达式树)和Generator类(题目生成器)。utils.py:工具模块,包含分数解析、表达式计算、答案规范化、判分等功能函数。tests/:测试模块,包含多个单元测试文件,用于验证各模块功能的正确性。- 辅助脚本:
perf_test.py(性能测试)、plot_perf.py(性能绘图)、check_eval.py(表达式计算验证)、run_grade.py(判分验证)。
4.2 类与函数关系
Expr类:表示表达式树,叶子节点为分数,内部节点为运算符和两个子表达式。提供了表达式计算(eval)、字符串转换(to_string)、规范化(canonical)等方法。Generator类:负责生成符合要求的四则运算题目。通过generate_one方法生成单个题目,generate方法生成指定数量的题目并处理去重。- 工具函数:
utils.py中的函数为生成模块和判分模块提供支持,如parse_fraction解析分数字符串,eval_expr计算表达式值,grade进行判分等。 main.py中的main函数:解析命令行参数,根据参数选择生成模式或判分模式,调用相应模块的功能并处理文件输出。
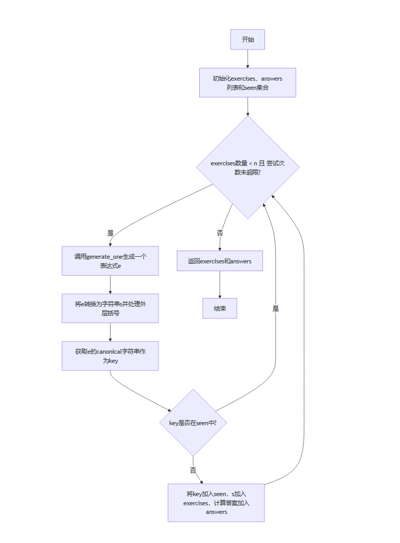
4.3 关键函数流程图

五、代码说明
5.1 表达式树类(Expr)
class Expr:
"""表达式树:叶子为 Fraction(自然数或真分数),内部结点为运算符和两个子表达式"""
def __init__(self, op=None, left=None, right=None, value: Fraction=None):
self.op = op # '+', '-', '*', '/'
self.left = left
self.right = right
self.value = value
def is_leaf(self):
return self.op is None
def eval(self) -> Fraction:
"""计算表达式的值"""
if self.is_leaf():
return self.value
a = self.left.eval()
b = self.right.eval()
if self.op == '+':
return a + b
if self.op == '-':
return a - b
if self.op == '*':
return a * b
if self.op == '/':
return a / b
raise ValueError('未知运算符')
def to_string(self) -> str:
"""将表达式转换为字符串"""
if self.is_leaf():
return fraction_to_str(self.value)
left = self.left.to_string()
right = self.right.to_string()
return f'({left} {self.op} {right})'
def canonical(self) -> str:
"""返回用于去重的规范化字符串:对于 + 和 * 允许交换左右子树"""
if self.is_leaf():
return fraction_to_str(self.value)
L = self.left.canonical()
R = self.right.canonical()
s1 = f'({L}{self.op}{R})'
s2 = f'({R}{self.op}{L})'
if self.op in ['+', '*']:
return min(s1, s2)
return s1
Expr类通过树结构表示表达式,eval方法递归计算表达式值,to_string方法将表达式转换为字符串形式,canonical方法生成用于去重的规范化字符串,对于可交换的+和*运算,取左右子树交换后的最小字符串,实现去重功能。
5.2 题目生成器(Generator)
class Generator:
def __init__(self, max_value: int = 10):
if max_value < 1:
raise ValueError('max_value must be >=1')
self.max_value = max_value
def random_fraction(self) -> Fraction:
"""生成随机分数(自然数或真分数)"""
if random.random() < 0.5:
return Fraction(random.randrange(0, self.max_value))
den_max = max(2, self.max_value - 1)
den = random.randint(2, den_max)
num = random.randint(1, den - 1)
return Fraction(num, den)
def generate_one(self) -> Expr:
"""生成一个符合要求的表达式"""
ops_count = random.randint(1, 3)
expr = Expr(value=self.random_fraction())
for _ in range(ops_count):
possible_ops = ['+', '-', '*', '/']
op = random.choice(possible_ops)
if op == '-':
left_val = expr.eval()
while True:
right = Expr(value=self.random_fraction())
try:
if right.eval() <= left_val:
break
except Exception:
pass
expr = Expr(op='-', left=expr, right=right)
if expr.eval() < 0:
expr = Expr(op='+', left=expr.left, right=right)
continue
if op == '/':
left_val = expr.eval()
if not (left_val > 0):
right = Expr(value=self.random_fraction())
expr = Expr(op='*', left=expr, right=right)
continue
attempts = 0
while True:
attempts += 1
right = Expr(value=self.random_fraction())
try:
rv = right.eval()
except Exception:
rv = 0
if rv != 0 and rv > left_val:
res = left_val / rv
if res > 0 and abs(res.numerator) < res.denominator:
break
if attempts > 500:
op = '+'
break
expr = Expr(op=op, left=expr, right=right)
continue
right = Expr(value=self.random_fraction())
expr = Expr(op=op, left=expr, right=right)
return expr
def generate(self, n: int) -> Tuple[List[str], List[str]]:
"""生成n个不重复的题目及答案"""
exercises = []
answers = []
seen = set()
attempts = 0
while len(exercises) < n and attempts < n * 50:
attempts += 1
e = self.generate_one()
s = e.to_string()
if s.startswith('(') and s.endswith(')'):
s_inner = s[1:-1]
else:
s_inner = s
key = e.canonical()
if key in seen:
continue
seen.add(key)
exercises.append(s_inner + ' =')
ans = fraction_to_str(e.eval())
answers.append(ans)
return exercises, answers
Generator类的generate_one方法生成单个表达式,通过控制运算符数量(1-3个)、保证减法结果非负、除法结果为真分数等约束条件,确保生成的表达式符合要求。generate方法通过canonical字符串去重,生成指定数量的不重复题目。
5.3 判分功能(utils.py中的grade函数)
def grade(exercises: List[str], user_answers: List[str]) -> Tuple[List[int], List[int]]:
"""判断答案对错并统计"""
correct = []
wrong = []
for i, expr in enumerate(exercises, start=1):
try:
real = eval_expr(expr)
real_s = normalize_answer_str(str(real.numerator) + '/' + str(real.denominator) if real.denominator!=1 else str(real.numerator))
except Exception:
real_s = 'ERR'
user = user_answers[i-1] if i-1 < len(user_answers) else ''
try:
user_fr = parse_fraction(user)
user_s = normalize_answer_str(str(user_fr.numerator) + '/' + str(user_fr.denominator) if user_fr.denominator!=1 else str(user_fr.numerator))
except Exception:
user_s = 'ERR'
if real_s == user_s:
correct.append(i)
else:
wrong.append(i)
return correct, wrong
grade函数通过计算题目表达式的正确结果(real_s),并与用户答案的规范化形式(user_s)进行比较,判断答案对错并统计题号。
5.4 命令行接口(main.py中的main函数)
def main(argv=None):
parser = argparse.ArgumentParser(description='四则运算题目生成与判分')
group = parser.add_mutually_exclusive_group(required=True)
group.add_argument('-n', type=int, help='生成题目数量')
group.add_argument('-e', type=str, help='指定题目文件以进行判分')
parser.add_argument('-r', type=int, help='数值范围(必须在生成模式下指定)', default=None)
parser.add_argument('-a', type=str, help='答案文件(用于判分模式)')
parser.add_argument('--out-dir', '-o', dest='out_dir', help='输出目录(默认当前目录)')
args = parser.parse_args(argv)
out_dir = args.out_dir or os.getcwd()
os.makedirs(out_dir, exist_ok=True)
if args.n is not None:
# 生成模式
if args.r is None:
parser.error('生成模式 (-n) 必须同时指定 -r 参数')
if args.n < 1 or args.n > 10000:
parser.error('-n 必须在 1..10000 之间')
g = Generator(max_value=args.r)
exercises, answers = g.generate(args.n)
ex_path = os.path.join(out_dir, 'Exercises.txt')
ans_path = os.path.join(out_dir, 'Answers.txt')
with open(ex_path, 'w', encoding='utf-8') as f:
for e in exercises:
f.write(e + '\n')
with open(ans_path, 'w', encoding='utf-8') as f:
for a in answers:
f.write(a + '\n')
print(f'已生成 {len(exercises)} 道题目: {ex_path}, {ans_path}')
return
# 判分模式
if args.e:
if not args.a:
parser.error('判分模式需要同时指定 -a <answerfile>')
exercises = parse_exercises_file(args.e)
user_answers = parse_answers_file(args.a)
correct, wrong = grade(exercises, user_answers)
grade_path = os.path.join(out_dir, 'Grade.txt')
with open(grade_path, 'w', encoding='utf-8') as f:
f.write(f'Correct: {len(correct)} ')
f.write('(' + ', '.join(str(i) for i in correct) + ')\n\n')
f.write(f'Wrong: {len(wrong)} ')
f.write('(' + ', '.join(str(i) for i in wrong) + ')\n')
print(f'已输出 {grade_path}')
main函数解析命令行参数,根据参数选择生成模式或判分模式。生成模式调用Generator生成题目和答案并写入文件;判分模式读取题目文件和答案文件,调用grade函数判分并将结果写入Grade.txt。
六、测试运行
6.1 测试用例
- 简单整数运算:
4 - 0 =,预期答案4 - 真分数相加:
1/6 + 1/8 =,预期答案7/24 - 带分数输出:
(7/4 + 1/2) =,预期答案2'1/4 - 分数除法:
1/2 / 3/4 =,预期答案2/3 - 混合运算:
(3/5 * 1) - 1/3 =,预期答案4/15 - 嵌套运算:
((3/4 / 5/6) / 8) + 4/7 =,预期答案383/560 - 含0运算:
0 / 5/6 =,预期答案0 - 整数乘法:
2 * 8 =,预期答案16 - 多重乘法除法:
((1/3 * 5) * 3/7) / 6 =,预期答案5/42 - 分数加法与乘法:
(5/9 + 2/9) * 4 =,预期答案3'1/9 - 去重测试:
(1+2)+3和3+(2+1)应判定为重复题目 - 除法分母不为0:生成的题目中不应出现除以0的情况
6.2 程序正确性验证
- 单元测试:通过
pytest对关键函数进行测试,如test_parse_fraction_mixed_and_simple验证分数解析正确性,test_no_negative_intermediate验证减法结果非负,test_division_is_proper_fraction验证除法结果为真分数,test_dedup_examples验证去重功能等,所有测试均通过。 - 实际运行测试:生成题目后,使用
check_eval.py脚本对比计算结果与答案文件,确保生成的答案正确;使用生成的答案文件进行判分,结果应全部正确,验证判分功能正确。 - 边界测试:测试生成10000道题目的情况,程序能正常运行且无重复题目;测试数值范围为1的情况,生成的题目符合要求。
七、项目小结
7.1 成败得失
-
成功之处:
- 实现了题目生成和判分的核心功能,满足了所有需求,包括题目去重、运算约束等。
- 代码结构清晰,模块化设计使得各功能模块独立,便于维护和扩展。
- 提供了详细的测试用例和辅助脚本,方便验证程序正确性和进行性能分析。
-
不足之处:
- 去重策略虽然有效,但在生成大量题目时可能仍有优化空间,以提高生成效率。
- 表达式生成的随机性可以进一步调整,使得生成的题目难度分布更合理。
7.2 经验教训
- 在项目开始前应进行更详细的设计,明确各模块的接口和功能,避免后期出现不必要的修改。
- 性能优化应尽早考虑,在实现核心功能的同时关注性能问题,可减少后期优化的工作量。
- 测试应贯穿项目开发的全过程,及时发现并解决问题,避免问题积累。
7.3 结对感受
本次结对项目是一次愉快的合作经历。两人分工明确,相互配合,共同解决了项目中遇到的问题。在讨论设计方案时,不同的思路碰撞有助于找到更优的解决方案;在代码实现过程中,相互检查代码可以减少错误。
7.4 彼此评价
- 对黄炳城同学的评价:在代码实现方面能力较强,能够快速解决技术难题,对表达式树和去重策略的设计很有想法。
- 对曾添伟同学的评价:文档编写和测试方面很细致,能够全面考虑各种测试情况,保证了程序的正确性和文档的完整性。
通过本次结对项目,我们不仅完成了小学四则运算题目生成程序的设计与实现,还提高了团队协作能力,积累了项目开发的经验。

浙公网安备 33010602011771号