java-springboot基于web的早餐点单系统 基于SpringBoot的校园晨餐在线预订与配送平台 高校智慧早餐订餐与商家协同管理系统(Java+Vue)计算机毕业设计 - 指南
2025-11-18 13:13 tlnshuju 阅读(8) 评论(0) 收藏 举报java-springboot基于web的早餐点单系统l968n5f3计算机毕业设计(配套有源码 程序 mysql数据库 论文)
通过本套源码能够在文本联xi,先看具体系统特性演示视频领取,可分享源码参考。
早八课前十分钟,食堂窗口排长龙,手机闹钟响三次,还是买不到一杯热豆浆——这是高校早晨的常态。传统窗口排队耗时、菜品信息不透明、商家无法提前备餐,学生错过早餐,商家浪费食材。把“点餐、支付、出餐、配送”搬到浏览器里,让数据替人排队,成为学生与档口老板的共同刚需。于是,一套以SpringBoot为后端、Vue为前端、MySQL为数据湖的“早餐点单系统”顺势上线,目标只有一个:让早餐像扫码骑车一样,30秒下单,3分钟取餐,一整天能量满格。
框架把“菜、车、单、币、评”五个字做成闭环,作用全覆盖:
菜品信息:名称、分类、店铺、口味、上架时间、介绍、图片、单限、库存、点赞、踩、点击、评论、价格、收藏;
购物车:商品表名、用户ID、商品ID、名称、图片、数量、单价、商户名称;
订单:订单号、商品表名、用户ID、商品ID、名称、图片、数量、价格、总价、支付类型、状态、地址、电话、收货人、物流、备注、商户名称、审核状态、回复、用户角色;
论坛交流:帖子标题、内容、父节点、用户ID、用户名、头像、状态、置顶、置顶时间;
网站公告:标题、简介、封面、内容、发布时间、点击次数、最近点击时间;
用户中心:账号、密码、姓名、性别、手机、头像、余额、地址管理(收货人、电话、是否默认)、我的发布、我的订单、我的收藏、修改密码;
后台管理:用户管理、商家管理、菜品分类、菜品信息、订单管理、论坛交流、网站公告、系统配置、日志管理;
公共支撑:实时库存、价格动态、点赞收藏、评论回复、置顶轮播、地址选择、余额支付、订单雪花号、状态枚举、图片上传、角色菜单、Token鉴权、操作日志。
一句话归纳:把原来散落在窗口、微信群、纸质小票里的“选菜-排队-付款-等餐”全部搬进一个Vue页面,点一下即可达成“加购-结算-出餐-评价”全链路闭环,让高校早餐从“拼体力”升级为“算数据”。
注:以上是纯课题毕业设计功能介绍,并非实际开发搞定,最终开发完成的毕业设计程序以下面的的环境软件、功能图和界面为准。
架构所需要的环境软件:idea、eclipse+mysql5.7、8.0+Navicat+JDK1.8+tomcat7.0
3 系统分析
3.1系统可行性分析
在开发系统以前,必须对系统开展可行性研究,目地是用有效的方法处理最大的障碍。程序流程一旦开发出去满足客户的要求,便会产生许多益处。下面咱们就从技术性、操作性、经济性等领域来挑选这一系统是不是会结果开发。
3.1.1技术可行性
此次系统开发挑选Java语言,这也是一种面向对象编程的语言,Java为开发者提供了丰富的类库,大大减少了启用windows编程的难度,减少开发人员在设计算法上的难度,作为Java开发 Visual Studio更是一个必不可少的角色,它友好的界面,以及强大的功能,给程序开发人员带来了很多方便,加上环境简单,转移方便,无疑使此系统最佳的选择。所以后台设计选择使用MySQL数据库查询主要运用于创建和维护信息。从未来发展趋势看来,应当具备功能完善,使用方便的优势,后台数据库的要求则是能够建立和维护数据信息的统一性和完整性。
依据上述目标来分析本系统的硬件如下:
Intel(R) Core(TM) i7-7700HQ CPU ;
16G;就是存储器
硬盘是1000G;
操作系统是Window 10;
软件层面,安装了Visul Studio和MySQL数据库开发专用工具。依据以上硬件调整和系统规定,得到本系统的技术水平是有效的。
3.1.2经济可行性
本平台的软件开发只要一台一般的计算机就可以进行开发,其成本费很低。此外作为毕业设计论文,开发花费基本上可以忽略,系统软件的交付使用,允许实现更加快速高效的早餐点单管理,同时还能实现对人力资源和管理资源的有效节约,该早餐点单架构设计与实现在经济上完全可行。
3.1.3管理可行性
伴随着科学技术的迅猛发展,计算机早就进到大家的日常生活,大家的办公环境都不像过去那么极端了。规定工作人员在指定地点工作中,有一些工作中可以在家里进行。这促使大家工作效能更高一些。操作的多样化也变的更高一些。因而,管理方法的便利化和数字化是现代社会的大势所趋。各种各样智能系统五花八门,不一样的体系可以满足消费者不一样的要求,既增强了工作效能,又达到了一些特殊的要求。该系统不但页面简洁明了,并且运用了材料可视化页面。客户可以应用鼠标和键盘来改动、删掉、加上等有关信息。由于这一系统的使用比较简单实用,第一次应用架构只要一点时间。因而,该平台在启用上是有效的。
3.2框架性能需求分析
对系统性能进行分析,可对系统反应度、界面简洁清晰度、储存能性、易学性和稳定性进行分析;
系统反应度:同时上万人在线时反应时间应该在两三秒以内,。
简单明了的页面:体系界面规定简单明了,使用方便,有利于客户实际操作。
储存特性高:早餐点单系统的设计方案和完成必须储存很多的信息,因此系统的存储量十分高,因此数据库查询要十分强力,确保信息的可靠平稳储存;
通过易懂:系统在使用上一定要实用。不用许多繁杂的实际操作,只要简洁的学习培训就能够实际操作。
可靠性:早餐点单系统的设计方案、完成和运行平稳,页面清楚,字体样式清楚。
3.3系统功能分析
考虑到实际生活中在早餐点单管理方面的需要以及对该系统认真的分析,将系统权限按进行划分。
管理员登录系统所涉及到的功能主要有用户、商家、菜品分类、菜品信息、网站公告、论坛交流、系统管理、订单管理、我的信息等功能。管理员用例如图3-1所示。

图3-1 管理员用例图
商家登录系统所涉及到的机制主要有菜品信息、订单管理、我的信息等功能。商家用例如图3-2所示。

图3-2 商家用例图
用户注册登录系统前台,点击个人中心可以对个人中心、修改密码、我的发布、我的订单、我的地址、我的收藏等功能。用户用例如图3-3所示。

图3-3用户用例图
3.4系统流程分析
由于不同的系统实际使用用户角色的不同,他们的业务分析也会变得有所不一样,为了论述方便接下来都将以管理员用户功能权限下的环境业务流程来分析,如下图所展示:
3.4.1用户管理的流程

图3-4 用户管理流程
3.4.2 个人中心管理流程
个人中心管理流程如图3-5所示:

图3-5 个人中心管理流程
3.4.3 登录流程
登录流程如图3-6所示:

图3-6 登录流程
4系统设计
4.1 软件功能模块设计
系统整体效果如下图4-1所示:

图 4-1 系统总体功能模块图
4.2 数据库设计
4.2.1概念模型设计
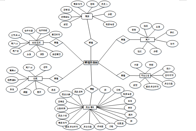
通过由实体线以及关联构成的图,E-R图能够明确地叙述系统中涵盖的实体线相互关系。将“用户、商家、菜品信息、论坛交流、网站公告、收藏”等作为实体,它们的局部E-R图,如图4-2所示:就是概念模型是对现实中的问题出现的事物的进行描述,ER图

图4-2局部E-R图
5系统详细设计
5.1系统功能模块
5.1.1前台首页页面
当人们打开系统的网址后,首先看到的就是首页界面。在这里,人们能够看到体系的导航条,通过导航条导航进入各功能展示页面进行操作。系统首页界面如图5-1所示:

图5-1 系统首页界面
在注册流程中,用户在Vue前端填写必要信息(如用户名、密码等)并提交。前端将这些信息通过HTTP请求发送到Java后端。后端处理这些信息,检查用户名是否唯一,并将新用户数据存入MySQL数据库。完成后,后端向前端发送注册成功的确认,前端随后通知用户搞定注册。这个过程实现了新用户的材料收集、验证和存储。系统注册页面如图5-2所示:

图5-2系统注册页面
菜品信息:在菜品信息页面的输入栏中输入菜品名称、口味、价格进行查询,可以查看到菜品详细信息,并根据需要进行添加到购物车、立即购买、赞、踩、评论或收藏等操作。菜品信息页面如图5-3所示:

图5-3菜品信息详细页面
5.1.2个人中心页面实现
个人中心:在个人中心页面可以对个人中心、修改密码、我的发布、我的订单、我的地址、我的收藏进行详细操作;如图5-4所示:

图5-4个人中心界面
5.2后台模块实现
在登录流程中,用户开始在Vue前端界面输入用户名和密码。这些信息借助HTTP请求发送到Java后端。后端接收请求,利用与MySQL数据库交互验证用户凭证。如果认证成功,后端会返回给前端,允许用户访问系统。这个过程涵盖了从用户输入到系统验证和响应的全过程。如图5-5所示。

图5-5 后台登录界面
5.2.1管理员特性实现
管理员进入主页面,主要功能包括对等进行操作。管理员主页面如图5-6所示:

图5-6 管理员主界面
用户功能在视图层(view层)进行交互,比如点击“查询、添加、删除、用户人数”按钮或填写用户表单。这些用户表单动作被视图层捕获并作为请求发送给相应的控制器层(controller层)。控制器接收到这些请求后,调用服务层(service层)以执行相关的业务逻辑,例如验证输入内容的有效性和与数据库的交互。服务层处理完这些逻辑后,进一步与内容访问对象层(DAO层)交互,后者负责具体的数据操作如查看、修改或删除用户信息,并将操作结果返回给控制器。最终,控制器根据这些结果更新视图层,以便用户功能可以看到最新的信息或相应的操作反馈。如图5-7所示:

图5-7用户界面
菜品分类功能在视图层(view层)进行交互,比如点击“搜索、添加信息、批量删除或审核”按钮或填写菜品分类表单。这些菜品分类表单动作被视图层捕获并作为请求发送给相应的控制器层(controller层)。控制器接收到这些请求后,调用服务层(service层)以执行相关的业务逻辑,例如验证输入信息的有效性和与数据库的交互。服务层处理完这些逻辑后,进一步与数据访问对象层(DAO层)交互,后者负责具体的数据操作如查看、修改或删除菜品分类信息,并将操作结果返回给控制器。最终,控制器根据这些结果更新视图层,以便菜品分类功能能够看到最新的信息或相应的操作反馈。如图5-8所示:

图5-8菜品分类界面
通过菜品信息效果在视图层(view层)进行交互,比如点击“查询、添加或删除”按钮或填写菜品信息表单。这些菜品信息表单动作被视图层捕获并作为请求发送给相应的控制器层(controller层)。控制器接收到这些请求后,调用服务层(service层)以执行相关的业务逻辑,例如验证输入数据的有效性和与数据库的交互。服务层处理完这些逻辑后,进一步与资料访问对象层(DAO层)交互,后者负责具体的数据操作如查看、修改、查看评论或删除菜品信息信息,并将操作结果返回给控制器。最终,控制器根据这些结果更新视图层,以便菜品信息功能能够看到最新的信息或相应的操作反馈。如图5-9所示:

图5-9菜品信息界面
网站公告功能在视图层(view层)进行交互,比如点击“查询或删除”按钮或填写网站公告表单。这些网站公告表单动作被视图层捕获并作为请求发送给相应的控制器层(controller层)。控制器接收到这些请求后,调用服务层(service层)以执行相关的业务逻辑,例如验证输入数据的有效性和与数据库的交互。服务层处理完这些逻辑后,进一步与数据访问对象层(DAO层)交互,后者负责具体的数据管理如查看、修改、查看评论或删除网站公告信息,并将操作结果返回给控制器。最终,控制器根据这些结果更新视图层,以便网站公告功能可以看到最新的信息或相应的管理反馈。如图5-10所示:

图5-10网站公告界面
论坛交流功能在视图层(view层)进行交互,比如点击“查询、添加或删除”按钮或填写论坛交流表单。这些论坛交流表单动作被视图层捕获并作为请求发送给相应的控制器层(controller层)。控制器接收到这些请求后,调用服务层(service层)以执行相关的业务逻辑,例如验证输入素材的有效性和与数据库的交互。服务层处理完这些逻辑后,进一步与数据访问对象层(DAO层)交互,后者负责具体的数据操作如查看、修改、查看评论或删除论坛交流信息,并将操控结果返回给控制器。最终,控制器根据这些结果更新视图层,以便论坛交流功能可以看到最新的信息或相应的运行反馈。如图5-11所示:

图5-11论坛交流界面
5.2.2商家能力实现
商家进入主页面,主要功能包括对菜品信息、订单管理、我的信息等进行操作。商家主页面如图5-10所示:

图5-10 商家主界面
源码无偿分享,文未领取
浙公网安备 33010602011771号