害死人不偿命的(3n+1)猜想
一、问题描述:
卡拉兹(Callatz)猜想:
对任何一个正整数 n,如果它是偶数,那么把它砍掉一半;如果它是奇数,那么把 (3n+1) 砍掉一半。这样一直反复砍下去,最后一定在某一步得到 n=1。卡拉兹在 1950 年的世界数学家大会上公布了这个猜想,传说当时耶鲁大学师生齐动员,拼命想证明这个貌似很傻很天真的命题,结果闹得学生们无心学业,一心只证 (3n+1),以至于有人说这是一个阴谋,卡拉兹是在蓄意延缓美国数学界教学与科研的进展……
我们今天的题目不是证明卡拉兹猜想,而是对给定的任一不超过 1000 的正整数 n,简单地数一下,需要多少步(砍几下)才能得到 n=1?
输入格式:
每个测试输入包含 1 个测试用例,即给出正整数 n 的值。
输出格式:
输出从 n 计算到 1 需要的步数。
二、设计思路:
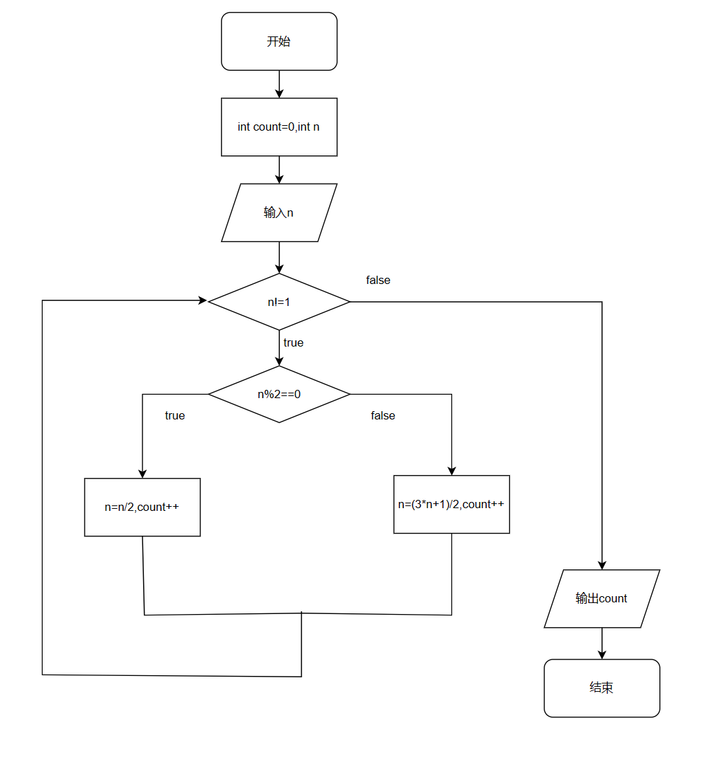
- 输入一个整数n;
- 设置count记录改变次数;
- 偶数除以2,count加1,奇数3n/2,count加1,直到得到1;
- 输出count。
三、流程图:

四、伪代码实现:
count<-0 while n!=1 do if n%2==0 then n=n/2 count++ else then n=(3*n+1)/2 count++ end
五、代码实现:
1 #include <iostream> 2 using namespace std; 3 int main() 4 { 5 int count = 0; 6 int n; 7 cin >> n; 8 while (n != 1) 9 { 10 if (n % 2 == 0) 11 { 12 n /= 2; 13 count++; 14 } 15 else 16 { 17 n = (3 * n + 1) / 2; 18 count++; 19 } 20 } 21 cout << count << endl; 22 return 0; 23 }
浙公网安备 33010602011771号