过流过压保护测试
过流保护测试
过流保护测试,就是在过流保护电路后端(通常就是一个单独的可恢复保险丝)接电子负载,逐步加大电子负载的所需电流,观察在多大电流时保险丝断开,停止为后端供电;
在这个测试中,需要用适配器为设备供电,并且不能插入电池(插入电池会充电,电子负载似乎抢不过电池)。
这个实验其实只是单独测试了保险丝这颗料而已;

实测在1.52A时,这颗保险丝熔断,断开电子负载后可恢复正常;
过流保护测试,需要保持过流状态10分钟;
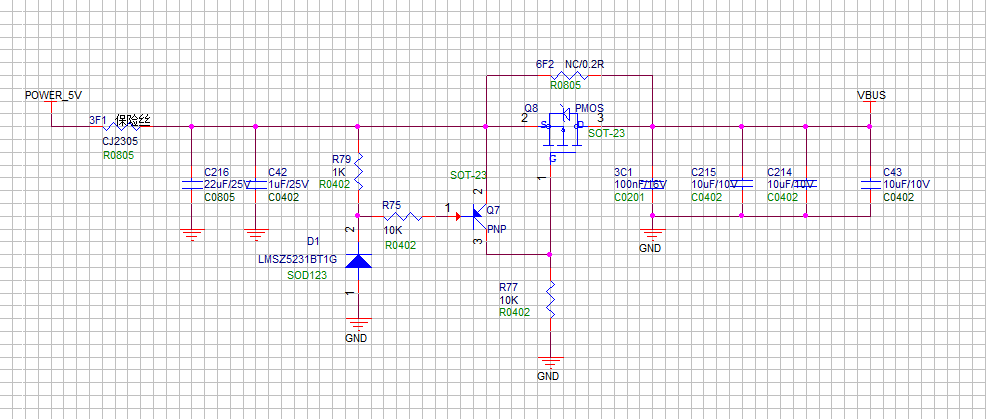
过压保护测试
在过压保护电路前端,施加高压(20V),观察如此高压是否会被过压保护电路拦截而不传递到后端;
实测发现在7.1V时进入过压保护;
这个电压在原理图中唯一传递给一颗充电IC

观察充电IC的电源输入范围,可以发现最大电压不能超过7V;


实测数据也远超芯片的正常输入电压,显然,这个过压保护电路是不合格的(至少对这个充电IC来说)

要调整这个过压保护的值,显然我们应该去调整稳压二极管的选型号。这个电路的原理在于,当输入电压超过稳压管阈值,稳压管将PNP三极管的“屁股”电压锁住,随着输入电压的进一步加大,使得三极管导通,MOS栅极被拉高,MOS不再导通;所以在此设计中,关键点在于选择5V左右的稳压管,这样大概在5.7V时即可触发过压保护;
申请了阈值为5.1V的稳压管,明天试试,大概在6V左右进保护;
浙公网安备 33010602011771号