25. 说说Java中的IO流
Java 中 IO 流分为几种?
- 按照流向分:可以分为输入流和输出流
- 按照操作单元分:可以分为字节流和字符流
- 按照流的角色分:可以分为节点流和处理流
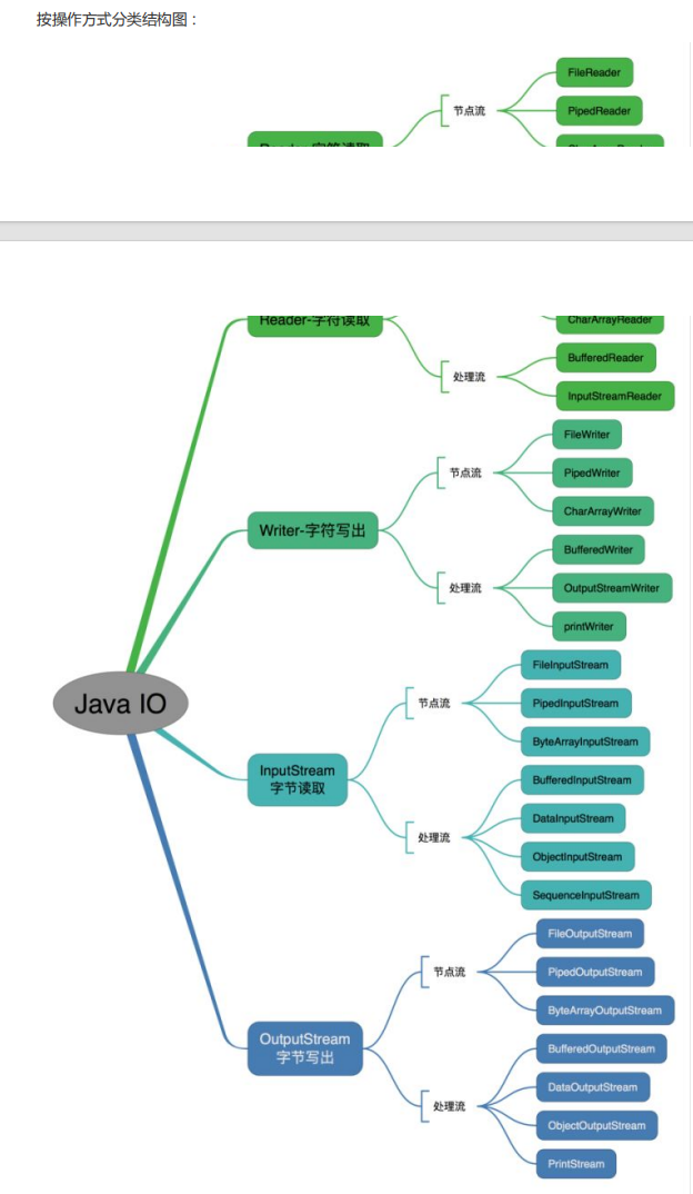
Java Io 流共涉及 40 多个类,这些类看上去很杂乱,但实际上很有规则,而且彼此之间存在非常紧密的联系, Java I0 流的 40 多个类都是从如下 4 个抽象类基类中派生出来的。
- InputStream/Reader: 所有的输入流的基类,前者是字节输入流,后者是字符输入流。
- OutputStream/Writer: 所有输出流的基类,前者是字节输出流,后者是字符输出流。

按操作对象分类结构图:

浙公网安备 33010602011771号