会员
周边
新闻
博问
闪存
众包
赞助商
Chat2DB
所有博客
当前博客
我的博客
我的园子
账号设置
会员中心
简洁模式
...
退出登录
注册
登录
阿斯顿的托马斯
博客园
首页
新随笔
联系
管理
订阅
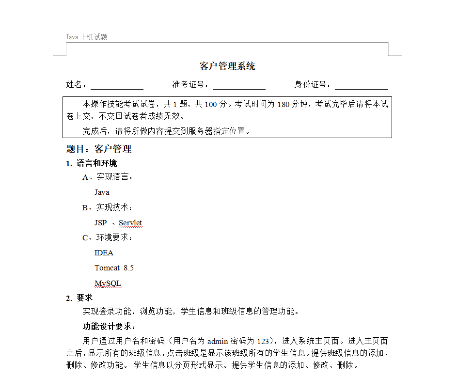
客户管理系统的主要要求
posted on
2021-11-11 22:32
realAdam
阅读(
73
) 评论(
0
)
收藏
举报
刷新页面
返回顶部
公告